查看更多
明星产品
关注我们
扫码关注我们
了解更多信息
上期为大家介绍了特异性靶向内皮细胞的研究策略,本期我们将介绍在心脏研究中的特异性靶向策略,主要从AAV血清型和启动子的选择,注射方式和剂量等方面来展开分享。
心血管疾病(cardiovascular disease,CVD)又称循环系统疾病,主要包括心脏病和心脏的血管病两大类,其中临床表现为高血压、心绞痛、冠心病、心律失常和急性心肌梗死等。调查数据显示2019 年间大约 1,790 万人死于心血管疾病,占全球死亡总数的32%,已经成为全球第一杀手[1],且患病人数不断持续增加。

随着生命科学技术的不断进步,基因治疗作为一种新兴的疗法在心脏疾病中展现了巨大的应用潜力,尤其是腺相关病毒(adeno-associated virus,AAV)具有安全性好、宿主细胞范围广、免疫源性低、在体内能长时间表达外源基因等特点,被广泛用于基因治疗的递送载体。此外,AAV具有不同的血清型和启动子,针对不同的组织器官选择合适的血清型搭配特异性启动子,可进行特异性的高效感染。今天小恒就和大家一起来学习一下AAV在心脏研究中的特异性靶向策略。
一、AAV血清型的选择
不同的AAV血清型具有不同的衣壳蛋白空间结构,可以识别不同的细胞表面受体,表现为不同的组织亲嗜性。2011年K-MR Prasad等[2]通过颈静脉向一周龄小鼠注射三个剂量(低剂量,中剂量,高剂量)的5种不同血清型的AAV(AAV1、AAV2、AAV6、AAV8和AAV9),并在四周后利用冰冻切片观察不同血清型的感染情况,结果表明,AAV9是心脏转导效率最高的血清型,仅低剂量即可实现大于95% 转导效率(图1)。

图1. 冰冻切片观察五种不同血清型感染小鼠心脏效率[2]
此外,小动物活体成像实验显示:AAV8和AAV9对心脏的感染效率均高于其他血清型,并且AAV9的扩散性高于AAV8,而AAV-2转导效率最低,表示其不适合心脏基因递送(图2)。

图2. 活体成像观察五种不同血清型感染小鼠心脏效率[2]
二、启动子的选择
心脏由心肌细胞(Cardiomyocytes, CM)和非心肌细胞组成,心肌细胞约占总数的30%-49%,非心肌细胞(包括成纤维细胞、内皮细胞、壁细胞、免疫细胞等)约占51%–70%,其中30%以上的非心肌细胞由心脏成纤维细胞(Cardiac fibroblasts)组成[3]。心肌细胞主要控制心脏的节律性活动,与各种类型的心肌病、心力衰竭、心律失常、心脏再生障碍等心血管疾病相关。心脏成纤维细胞通常处于静息状态,主要负责产生细胞外基质(如胶原蛋白),为心肌细胞提供结构支持,并参与心肌损伤后的修复和纤维化过程。在病理状态下,成纤维细胞的异常活化可能导致心脏纤维化,影响心脏功能。高效靶向心肌细胞和心脏成纤维细胞对于心脏相关疾病的研究尤为重要。特异性启动子是指在这类启动子的作用下,基因的表达往往只限于特定的组织细胞,避免了广谱型启动子启动的外源基因在实验动物中非特异性、持续表达所造成的浪费,可增强外源基因的表达效果,汉恒生物可提供cTNT、TCF21、POSTN、COL1A2、ANF五种靶向心脏的特异性启动子。
表1. 靶向心脏的特异性启动子

1、cTNT心肌细胞特异性启动子
cTNT,全称为心脏肌钙蛋白T,在成熟心肌细胞高特异性表达,是目前广泛使用的启动子之一,其通过利用心肌细胞特有的转录调控机制,实现了基因在心脏的“定向表达”。K-MR Prasad等[2]将带有广谱启动子CMV和心肌细胞特异性启动子cTNT的AAV病毒通过颈静脉注射感染一周龄小鼠,并在四周后检测。活体成像结果显示:cTnT启动子驱动的表达几乎完全局限于心脏(图3);免疫组化结果显示:eGFP仅在心肌细胞表达,血管平滑肌和内皮细胞几乎无表达(图4)。

图3. CMV和cTNT在心脏表达的特异性比较[2]

图4. CMV和cTNT在心肌细胞表达的特异性比较[2]
此外,García-Olloqui P等[4]将带有广谱启动子EF1a和心肌细胞特异性启动子cTNT的AAV9病毒通过心肌内注射感染8-10周龄小鼠,60天后通过冰冻切片观察感染效率,结果显示,cTNT的转导效率显著高于EF1a(图5)。

图5. EF1a和cTNT在心脏表达的特异性比较[4]
2、TCF21心脏成纤维细胞特异性启动子
TCF21基因编码一个碱性螺旋-环-螺旋转录因子。该基因在胚胎发育期间,在多种间充质前体细胞中表达,这些前体细胞最终分化为成纤维细胞、血管周围细胞和平滑肌细胞等。在成熟和病理状态下的心脏中,TCF21的表达被强烈限制在心脏成纤维细胞(尤其是活化的成纤维细胞)和周细胞中。Francisco J等[5]经眼眶后注射将1*10^11 vg的AAV-hTCF21-GFP病毒递送到4月龄小鼠心脏,免疫荧光结果显示GFP主要定位在Hsp47+成纤维细胞中,不与αSMA(平滑肌)、CD31(内皮)或cTnT(心肌)共定位,尽管病毒在肝脏中有低水平表达(约为心脏的10%–20%),但未引起肝脏纤维化或炎症反应(图6)。

图6. hTCF21-GFP在心脏成纤维中表达观察[5]
3、Postn成纤维特异性启动子
Postn,全称Periostin,在正常组织中,Postn表达水平很低,在静息状态的成纤维细胞中也几乎不表达,其主要在一群“活化的” 成纤维细胞中高表达,特别是肌成纤维细胞。Piras BA等[6]在小鼠心梗造模2天后,将携带Postn启动子的AAV9病毒通过尾静脉注射(1*10^11 vg )导入递送到小鼠体内,3周后取心脏组织观察荧光,结果显示,荧光主要表达在小鼠心脏梗死区与边界区的肌成纤维细胞样细胞,而几乎不在健康心脏或正常心肌细胞中表达。(图7)。

图7. periostin(POSTN)-GFP在心脏成纤维细胞中表达观察[6]
4、COL1A2成纤维特异性启动子
COL1A2基因编码 I型胶原蛋白的α2链。其主要在成纤维细胞及其衍生细胞(如肌成纤维细胞)中具有高活性,而在其他大多数细胞类型中活性很低或处于沉默状态。Wang等将带有Flag标签的ADAMTSL2过表达腺病毒(Ad5-co1A2-ADAMTSL2-Flag)分别感染新生大鼠心脏成纤维细胞(NRCFs)和心肌细胞(NRCMs),免疫荧光结果显示,Flag信号几乎全部集中在NRCFs中,而在NRCMs中几乎不表达(图8)。

图8. AD5-Col1A2-ADAMTSL2-Flag介导Flag在心脏成纤维细胞中表达[7]
5、ANF心房特异性启动子
ANF,全称Atrial Natriuretic Factor,是一种主要由心房心肌细胞合成和分泌的肽类激素,编码ANF的基因Nppa在胚胎发育早期在全心脏表达,但出生后表达仅限于心房,在心血管研究中,ANF常作为心房功能的生物标志物,其表达异常与心房颤动、心力衰竭等疾病相关。Ni等[8]将AAV9-ANF-GFP通过眼眶注射(低剂量、中剂量、高剂量)的方式递送到小鼠体内,注射3周后,对小鼠心脏及主要器管进行检测,WB和免疫荧光结果显示,GFP蛋白表达强烈且仅局限于心房组织,在心室组织或其他心外器官(如肝、肺、肾、脾)中均未检测到明显信号。并且,心房组织中GFP的表达水平与注射的病毒剂量呈正相关,剂量越高,GFP信号越强(图9)。

图9. AAV9-ANF-GFP可诱导心房肌细胞特异性表达绿色荧光蛋白[8]
三、注射方式和注射剂量
AAV靶向心脏的递送方式主要包括系统性注射、原位注射和冠脉注射等,目前文献报道较多的是原位注射(心肌原位注射)和系统性注射(尾静脉注射)。表2对2种注射方式进行了比较,大家可根据实验目的选择合适的注射方法。
表2. 靶向心脏的2种常见注射方式比较

注:表中注射剂量为成年小鼠注射剂量
四、应用案例
案例一:
文章标题:CB1R-stabilized NLRP3 inflammasome drives antipsychotics cardiotoxicity
杂志:Signal Transduction and Targeted Therapy
IF:38
病毒工具:AAV9-EGFP和AAV9-CB1R
注射方式:原位注射心脏左心室3-5个位点(2×10^11 vg)
检测时间:6周

图10. AAV9原位注射感染心脏[9]
案例二:
文章标题:Exosomes secreted from cardiomyocytes suppress the sensitivity of tumor ferroptosis in ischemic heart failure
杂志:Signal Transduction and Targeted Therapy
IF:38.18
病毒工具:AAV9-cTNT- miR-22-3p sponge
注射方式:尾静脉注射1.5*10^11 vg
检测时间:7周

图11. AAV9-cTNT- miR-22-3p sponge尾静脉注射感染心脏[10]
案例三:
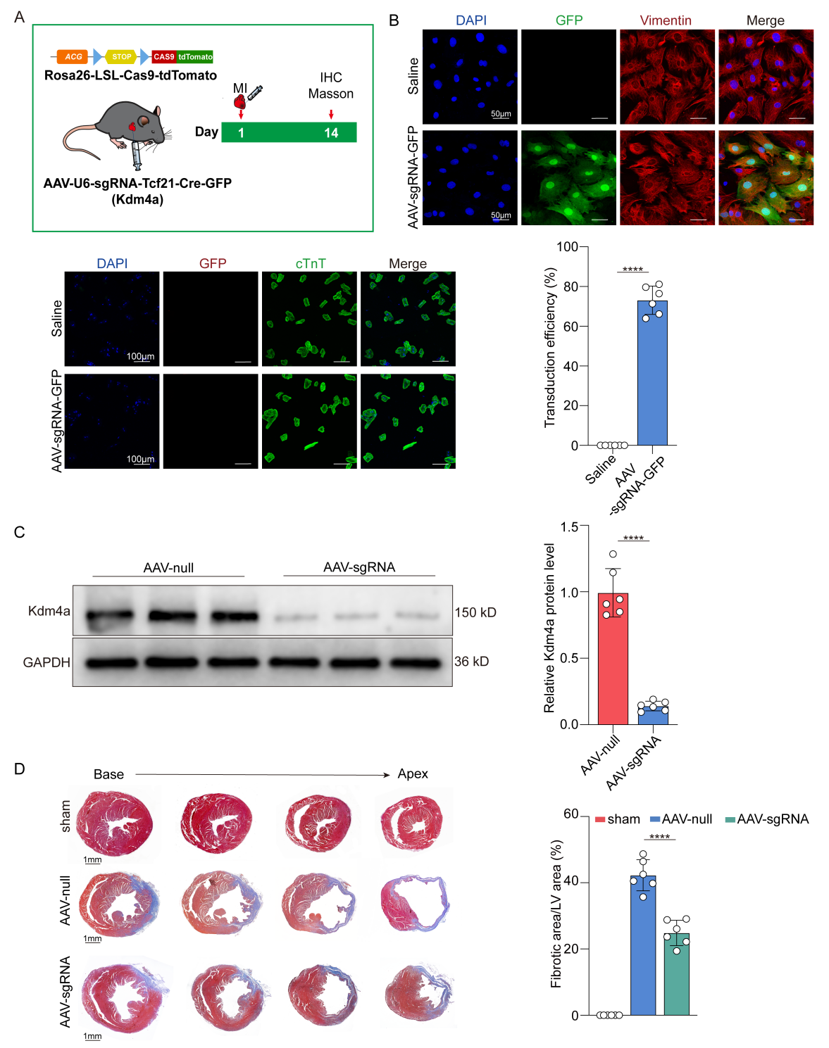
文章标题:Inhibiting the Histone Demethylase Kdm4a Restrains Cardiac Fibrosis After Myocardial Infarction by Promoting Autophagy in Premature Senescent Fibroblasts
杂志:Advanced Science
IF:14.3
病毒工具:AAV-U6-sgRNA-TCF21-CRE-T2A-EGFP和AAV-TCF21-CRE-T2A-EGFP
注射方式:原位注射心脏左心室(1*10^11 VG(约30 ul))
检测时间:2周

图12. AAV-TCF21-Cre原位注射感染心脏[11]
案例四:
文章标题:KIAA1199/CEMIP knockdown attenuates cardiac remodeling post myocardial infarction by activating TSP4 pathway in mice
杂志:Biochimica et Biophysica Acta (BBA) - Molecular Basis of Disease
IF:4.2
病毒工具:AAV9-periostin-shCE和AAV9-periostin-shTSP4
注射方式:尾静脉注射3*10^11 vg
检测时间:4周

图13. AAV9-periostin-shCE尾静脉注射感染心脏[12]
本期干货内容主要从血清型/启动子选择、病毒注射方式和剂量以及案例介绍几个方面为大家介绍了使用AAV感染心脏的策略,希望对正在做这方面实验的小伙伴有所帮助。除本文用到的心脏特异性启动子AAV病毒外,汉恒生物还研发了靶向神经、肌肉、肺、肝脏、视网膜等不同细胞的特异性启动子;此外,根据衣壳蛋白结构不同,汉恒也已研发出几十种靶向性各异的特异性血清型。合适的血清型搭配特异性启动子,可针对不同的组织器官进行靶向高效感染,欢迎各位老师咨询,下期我们将介绍对血管的特异性基因调控策略,请小伙伴们继续关注哦!
具体信息详见公司官网:https://www.hanbio.net/productclass_8/productdetail_12.shtml
参考文献
[1]World Health Statistics 2021,https://www.who.int/publications/i/item/9789240027053
[2]Prasad KM, Xu Y, Yang Z, Acton ST, French BA. Robust cardiomyocyte-specific gene expression following systemic injection of AAV: in vivo gene delivery follows a Poisson distribution. Gene Ther. 2011 Jan;18(1):43-52. doi: 10.1038/gt.2010.105.
[3]Litviňuková, M., Talavera-López, C., Maatz, H. et al. Cells of the adult human heart. Nature 588, 466–472 (2020). https://doi.org/10.1038/s41586-020-2797-4.
[4]García-Olloqui P, Rodriguez-Madoz JR, Di Scala M, Abizanda G, Vales Á, Olagüe C, Iglesias-García O, Larequi E, Aguado-Alvaro LP, Ruiz-Villalba A, Prosper F, Gonzalez-Aseguinolaza G, Pelacho B. Effect of heart ischemia and administration route on biodistribution and transduction efficiency of AAV9 vectors. J Tissue Eng Regen Med. 2020 Jan;14(1):123-134. doi: 10.1002.
[5]Francisco J, Zhang Y, Nakada Y, Jeong JI, Huang CY, Ivessa A, Oka S, Babu GJ, Del Re DP. AAV-mediated YAP expression in cardiac fibroblasts promotes inflammation and increases fibrosis. Sci Rep. 2021 May 18;11(1):10553. doi: 10.1038/s41598-021-89989-5.
[6]Piras BA, Tian Y, Xu Y, Thomas NA, O'Connor DM, French BA. Systemic injection of AAV9 carrying a periostin promoter targets gene expression to a myofibroblast-like lineage in mouse hearts after reperfused myocardial infarction. Gene Ther. 2016 May;23(5):469-78. doi: 10.1038/gt.2016.20.
[7]Wang, Wenjing et al. “Fibroblast-secreted ADAMTSL2 promotes cardiac repair after myocardial infarction by activating LRP6/β-catenin signaling.” Cellular signalling vol. 136 (2025): 112144. doi:10.1016/j.cellsig.2025.112144.
[8]Ni, Li et al. “Atrial-Specific Gene Delivery Using an Adeno-Associated Viral Vector.” Circulation research vol. 124,2 (2019): 256-262. doi:10.1161/CIRCRESAHA.118.313811.
[9]Li L, Gao P, Tang X, Liu Z, Cao M, Luo R, Li X, Wang J, Lin X, Peng C, Li Z, Zhang J, Zhang X, Cao Z, Zou Y, Jin L. CB1R-stabilized NLRP3 inflammasome drives antipsychotics cardiotoxicity. Signal Transduct Target Ther. 2022 Jun 24;7(1):190. doi: 10.1038/s41392-022-01018-7.
[10]Yuan, Ye et al. “Exosomes secreted from cardiomyocytes suppress the sensitivity of tumor ferroptosis in ischemic heart failure.” Signal transduction and targeted therapy vol. 8,1 121. 27 Mar. 2023, doi:10.1038/s41392-023-01336-4.
[11]Jin, Ming et al. “Inhibiting the Histone Demethylase Kdm4a Restrains Cardiac Fibrosis After Myocardial Infarction by Promoting Autophagy in Premature Senescent Fibroblasts.” Advanced science (Weinheim, Baden-Wurttemberg, Germany) vol. 12,21 (2025): e2414830. doi:10.1002/advs.202414830.
[12]Zha, Yafang et al. “KIAA1199/CEMIP knockdown attenuates cardiac remodeling post myocardial infarction by activating TSP4 pathway in mice.” Biochimica et biophysica acta. Molecular basis of disease vol. 1870,8 (2024): 167473. doi:10.1016/j.bbadis.2024.167473.

查看更多

查看更多

查看更多
联系我们
返回顶部