查看更多
明星产品
关注我们
扫码关注我们
了解更多信息
过去五十年里,肺癌的发病率和死亡率均显著上升。根据组织病理学特征,肺癌可分为小细胞肺癌(SCLC)和非小细胞肺癌(NSCLC)。肺腺癌(LUAD)是NSCLC中最常见的类型,约占NSCLC的55%。尽管肺癌治疗已取得很大进展,如手术、化疗、放疗和分子靶向治疗等,但流行病学证据显示,肺癌患者的5年生存率仍低至15.9%。在肺癌发生过程中,RNA结合蛋白(RBPs)和环状RNA(circRNAs)发挥着关键的调控作用,其异常表达影响肺癌发生发展,关于其相关作用机制有待进一步解析。

2025年7月8日,温州医科大学王瑜敏教授团队在Molecular Cancer(IF=33.9)上发表了题为《M6A-Methylated circRAPGEF5 drives lung adenocarcinoma progression and metastasis via IGF2BP2/NUP160-mediated autophagy suppression》的研究论文。该研究发现circRAPGEF5在肺腺癌细胞中高表达,且能显著抑制自噬流,同时促进肿瘤细胞的增殖、迁移和侵袭。机制研究表明,circRAPGEF5可直接与IGF2BP2(胰岛素样生长因子2 mRNA结合蛋白2,一种m6A的Reader)的KH3-4功能域相互作用,有助于IGF2BP2介导的核孔复合体组分NUP160 mRNA的稳定性。通过敲低NUP160,能有效恢复自噬活性,从而减弱肺腺癌细胞的增殖、迁移和侵袭等。体内异种移植模型进一步验证显示,circRAPGEF5/IGF2BP2/NUP160信号轴通过抑制自噬促进肿瘤的生长和转移扩散。总之,该研究揭示了circRAPGEF5可通过IGF2BP2/NUP160介导的自噬抑制来促进肺腺癌转移。
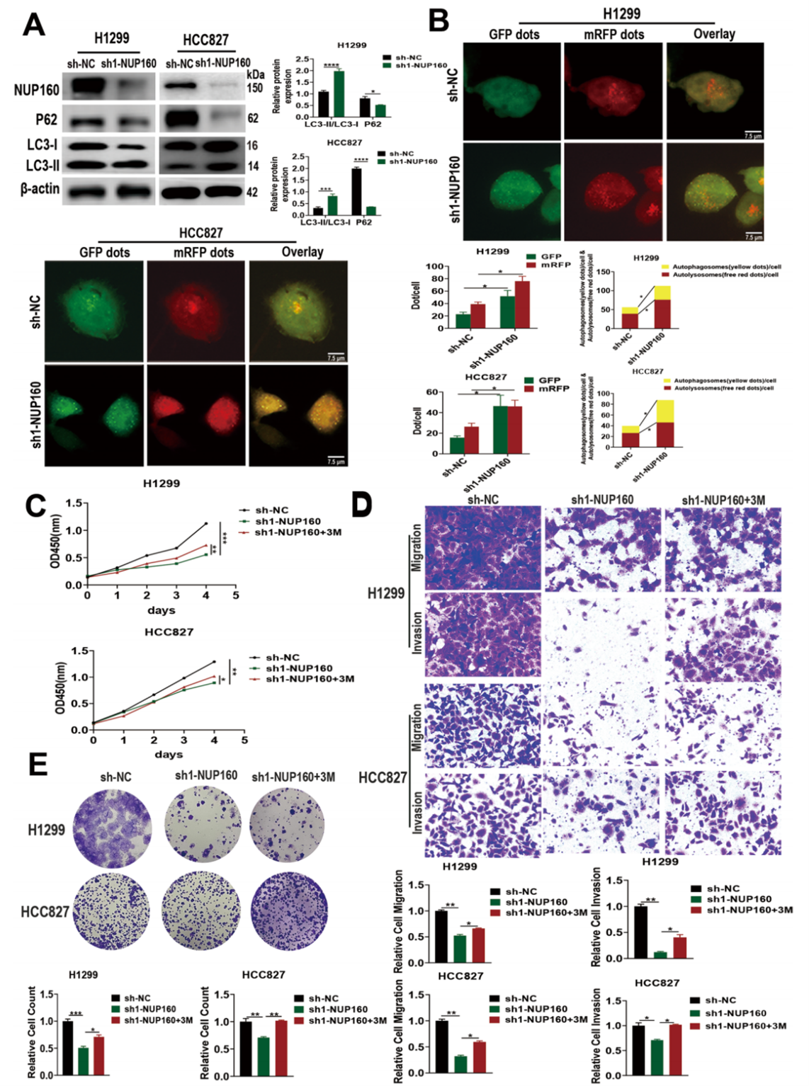
文章所用汉恒产品如下:mRFP-GFP-LC3自噬双标慢病毒感染A549、H1299和HCC827细胞,观察自噬流
下面,我们一起来了解具体的研究内容:
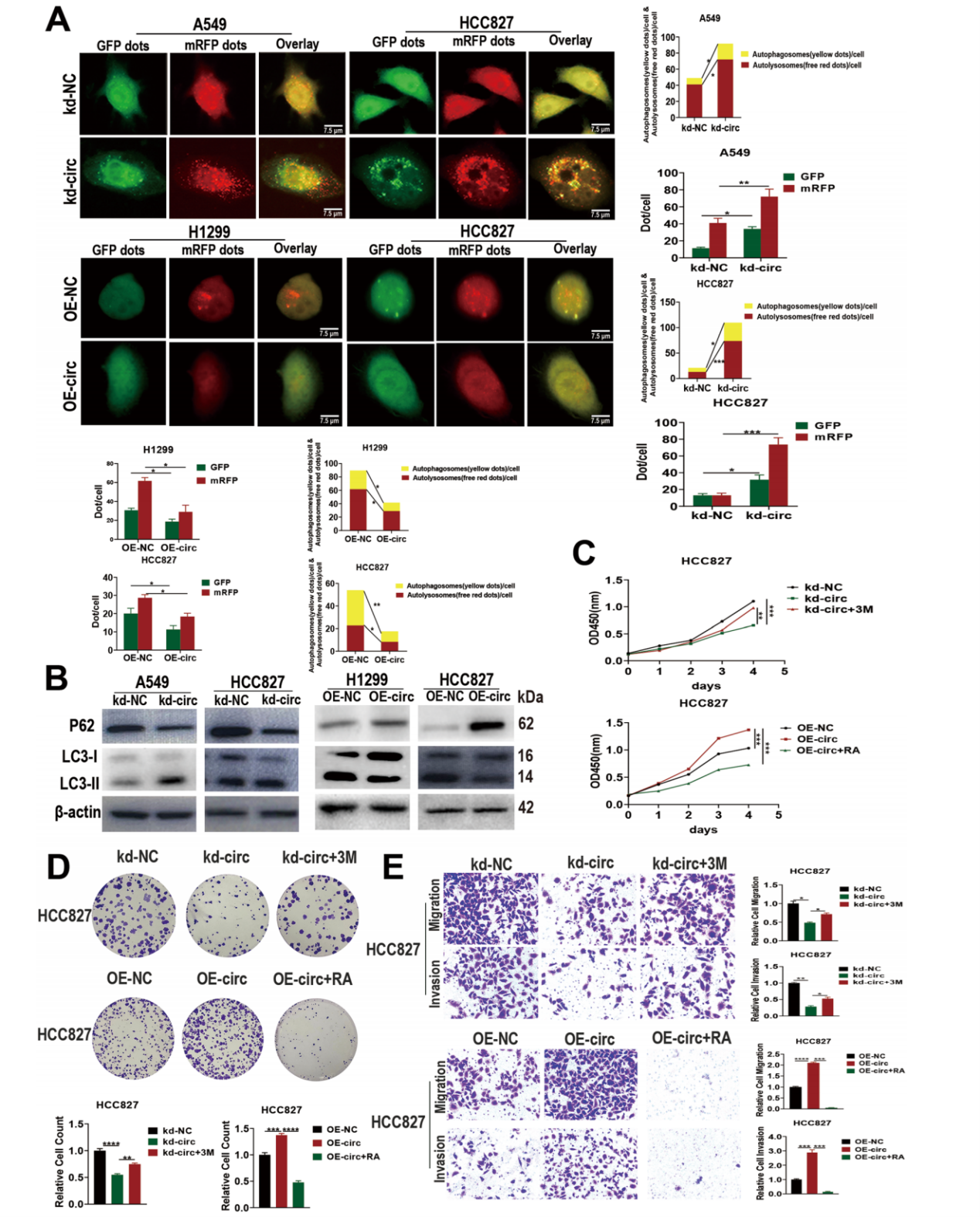
1. circRAPGEF5抑制肺腺癌细胞的自噬
作者之前的研究表明,circRAPGEF5在肺腺癌患者中表达升高,并通过miRNA-126-3p/ZEB1轴促进肺腺癌的增殖、迁移、侵袭及上皮间质转化(EMT)。在此基础上,作者发现circRAPGEF5与自噬密切相关。敲低circRAPGEF5可增加自噬溶酶体和自噬小体,而过表达circRAPGEF5则使其减少(图1A)。WB分析显示,敲低circRAPGEF5会降低P62的表达并增加LC3-II/I的比值,而过表达circRAPGEF5则产生相反的结果(图1B)。自噬抑制剂3-MA可逆转敲低circRAPGEF5对增殖、迁移、侵袭及克隆形成的抑制作用;而雷帕霉素(RAPA)激活自噬可逆转过表达circRAPGEF5对这些细胞过程的促进作用(图1C-E)。以上结果表明,circRAPGEF5可通过抑制肺腺癌细胞的自噬,从而增强其增殖、迁移、侵袭及集落形成能力。

图1. circRAPGEF5抑制肺腺癌细胞的自噬
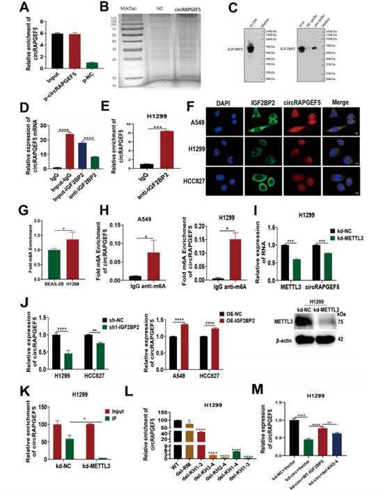
2. m⁶A修饰的circRAPGEF5与IGF2BP2蛋白结合,并受m⁶A修饰及IGF2BP2的调控
为阐明circRAPGEF5抑制自噬的分子机制,作者进行了RNA pull down实验,显示circRAPGEF5探针组存在明显的蛋白条带(图2A-B)。质谱和WB分析证明,circRAPGEF5与IGF2BP2存在显著结合(图2C)。同时,RIP实验也证实了IGF2BP2与circRAPGEF5之间的相互作用(图2D-E)。IF和FISH实验表明,IGF2BP2与circRAPGEF5在细胞质中共定位(图2F)。MeRIP发现H1299细胞中整体m⁶A水平高于BEAS-2B细胞(图2G),且在A549和H1299细胞中,circRAPGEF5的甲基化水平高于IgG组(图2H)。RT-qPCR显示,敲低METTL3(甲基转移酶3,一种m6A的Writer)会降低circRAPGEF5的表达水平并减弱IGF2BP2与circRAPGEF5的结合。此外,敲低或过表达IGF2BP2分别会抑制或促进circRAPGEF5的表达(图2I-K)。为确定IGF2BP2与circRAPGEF5的结合位点,RIP实验结果表明,IGF2BP2主要通过KH3-4区域与circRAPGEF5结合(图2L)。敲低circRAPGEF5后,分别转染WT和缺失KH3-4区域的IGF2BP2质粒,KH3-4缺失减弱了对circRAPGEF5的响应(图2M)。这些发现共同表明,circRAPGEF5与IGF2BP2结合,且其表达受m⁶A修饰和IGF2BP2的调控。

图2. circRAPGEF5与IGF2BP2的KH3-4区域结合,且其表达受m⁶A甲基化修饰调控
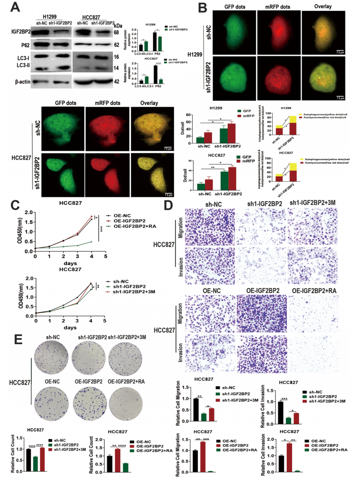
3. IGF2BP2可以促进肺腺癌的转移和进展,抑制肺腺癌细胞自噬
由于不同肺癌细胞系中IGF2BP2表达存在差异,A549细胞中IGF2BP2表达水平较低,而H1299和HCC827细胞中IGF2BP2表达水平较高,为探究IGF2BP2在肺腺癌中的作用,作者在H1299和HCC827细胞中构建了IGF2BP2敲低细胞系,在A549和HCC827细胞中构建了IGF2BP2过表达细胞系(图3A-C)。敲低IGF2BP2后,H1299和HCC827细胞的增殖、迁移、侵袭和集落形成受到显著抑制(图3D-H)。WB实验表明,在H1299和HCC827细胞中,敲低IGF2BP2会抑制N-cadherin和Vimentin的表达,上调E-cadherin的表达(图3I),而过表达IGF2BP2则与敲低作用相反。

图3. IGF2BP2促进肺腺癌的转移和进展
为探究IGF2BP2与肺腺癌细胞自噬之间的潜在关联,作者对自噬相关蛋白和自噬流水平进行了分析。敲低IGF2BP2会导致P62减少、LC3-II/I比值增加(图4A),并使自噬溶酶体和自噬体的水平升高(图4B)。3-MA可逆转敲低IGF2BP2后对细胞增殖、迁移和侵袭的抑制作用,而RAPA则可抑制IGF2BP2过表达后对细胞的增殖、迁移和侵袭的促进作用(图4C-E)。以上实验结果表明,IGF2BP2可以促进肺腺癌细胞的增殖、迁移、侵袭和EMT,抑制细胞自噬。

图4. IGF2BP2对肺腺癌细胞自噬的抑制作用
4. IGF2BP2与circRAPGEF5协同促进肺腺癌的转移和进展
为证实circRAPGEF5与IGF2BP2之间的关联,作者构建了circRAPGEF5_OE+IGF2BP2_KD和circRAPGEF5_KD+IGF2BP2_OE的HCC827细胞(OE:过表达;KD:敲低)。CCK-8和EdU实验(图5A-B)、迁移和侵袭实验(图5C)、集落形成实验(图5D)以及WB(图5E)证实,敲低IGF2BP2可逆转circRAPGEF5过表达对肺腺癌细胞增殖、迁移、侵袭、集落形成及EMT的促进作用。相反,过表达IGF2BP2可逆转敲低circRAPGEF5对肺腺癌细胞中这些过程的抑制作用。这些结果表明,IGF2BP2与circRAPGEF5可协同促进肺腺癌的转移和进展。

图5. circRAPGEF5与IGF2BP2协同促进肺腺癌进展
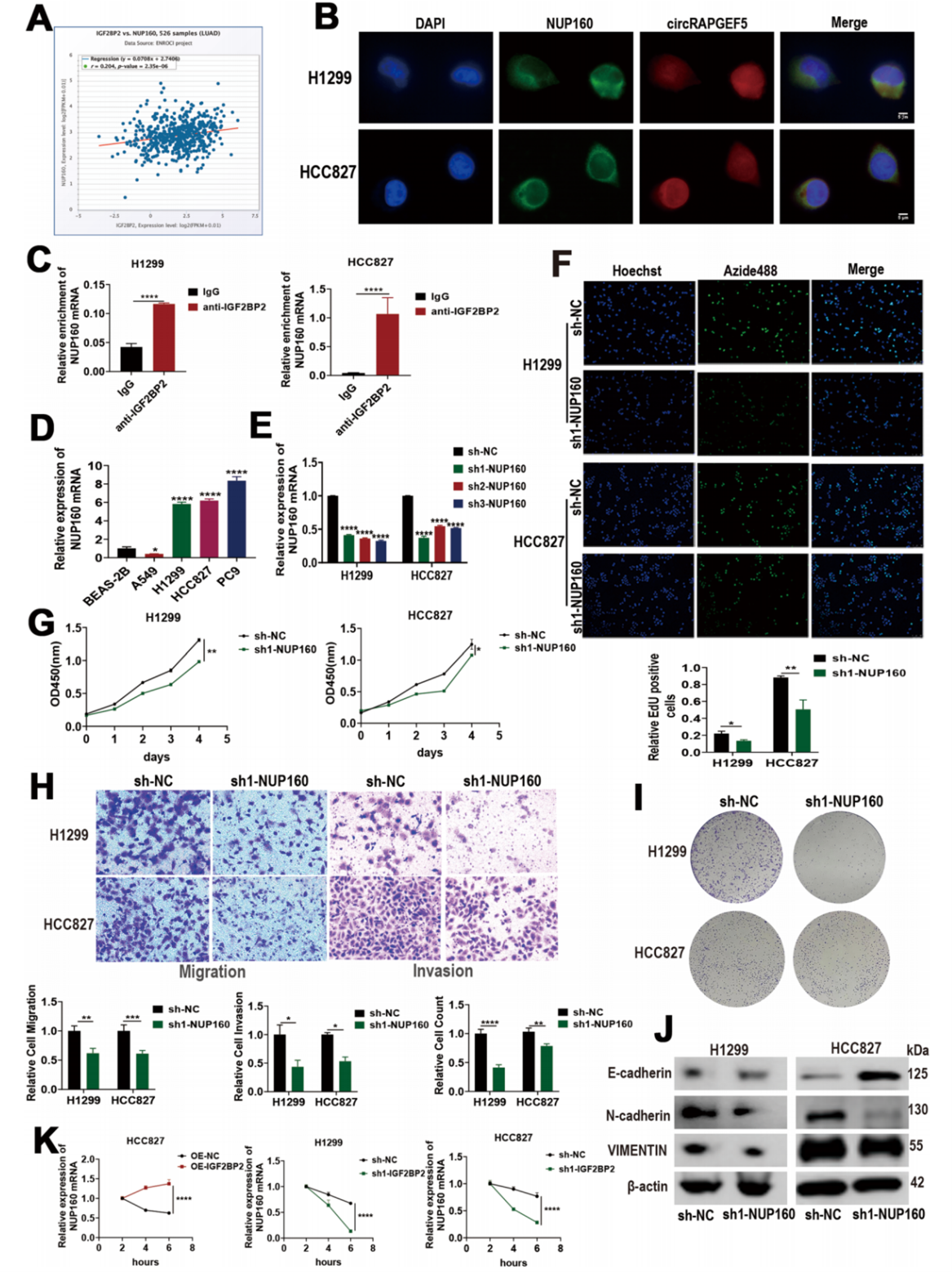
5. IGF2BP2与NUP160相互作用并稳定其mRNA,敲低NUP160可诱导肺腺癌细胞自噬
为探究IGF2BP2的靶基因,作者用StarBase数据库(https://starbase.sysu.edu.cn/)预测显示,NUP160可能是IGF2BP2发挥作用的关键因子,且与IGF2BP2呈正相关(图6A)。FISH与IF结果表明,NUP160与circRAPGEF5共定位于细胞质(图6B)。RIP实验显示,IGF2BP2与NUP160存在相互作用(图6C)。NUP160 mRNA在A549细胞中低表达,在H1299和HCC827细胞中高表达(图6D),作者对H1299和HCC827细胞进行敲低发现,sh1-NUP160靶点效果较好(图6E)。且敲低NUP160可抑制肺腺癌细胞的增殖、迁移、侵袭、EMT及集落形成能力(图6F-J)。放线菌素D实验显示,IGF2BP2具有稳定NUP160 mRNA的作用(图6K)。

图6. NUP160是IGF2BP2的下游靶标,NUP160可促进肺腺癌的转移和进展
已有研究证实,敲低NUP160可抑制细胞增殖并诱导凋亡与自噬。为进一步探究这一现象,作者检测了P62和LC3-II/I,发现敲低NUP160后,P62表达降低,而LC3-II/I比值升高(图7A),自噬体和自噬溶酶体数量增加(图7B)。自噬抑制剂3-MA可逆转敲低NUP160对细胞增殖、迁移和侵袭的抑制作用(图7C-E)。这些发现共同表明,IGF2BP2可与NUP160结合并稳定NUP160的mRNA,敲低NUP160可诱导肺腺癌细胞发生自噬,抑制肺腺癌发生发展。

图7. 敲低NUP160可促进肺腺癌细胞的自噬
6. 敲低NUP160可逆转过表达IGF2BP2在促进肺腺癌转移和进展中的作用
接着,作者进一步验证NUP160与GF2BP2在肺腺癌进展中的功能。在NUP160敲低且IGF2BP2过表达的H1299和HCC827细胞中进行了细胞功能实验显示,敲低NUP160可逆转IGF2BP2过表达对肺腺癌细胞增殖、迁移、侵袭和集落形成的促进作用(图8A-E)。

图8. IGF2BP2与NUP160协同促进肺腺癌进展
7. circRAPGEF5-IGF2BP2-NUP160轴抑制肺腺癌细胞自噬
作者利用此前建立的裸鼠过表达circRAPGEF5肿瘤移植模型样本进行RT-qPCR和WB实验。结果表明,在体内过表达circRAPGEF5会导致IGF2BP2和NUP160的 mRNA水平升高(图9A)。WB显示,circRAPGEF5过表达组中P62和IGF2BP2的蛋白水平升高,而 LC3-II/I 比值降低,N-cadherin和Vimentin表达上调(图9B)。对来自温州医科大学附属第一医院的93例肺腺癌样本进行RT-qPCR显示,circRAPGEF5、IGF2BP2和NUP160的表达均上调(图9C-E),且三者之间具有表达相关性(图9F-H)。原发肿瘤模型基因工程小鼠的HE 染色也证实circRAPGEF5对肿瘤的促进作用(图9I)。

图9. 体内实验证实circRAPGEF5-IGF2BP2-NUP160通过抑制自噬促进肺腺癌的转移和进展
综上所述,该研究表明,m⁶A甲基化的circRAPGEF5与IGF2BP2结合,通过IGF2BP2-NUP160信号轴抑制肺腺癌细胞的自噬,进而促进肺腺癌细胞的增殖、侵袭和迁移,最终推动肺腺癌的转移和进展。该研究结果使circRAPGEF5有望成为开发新型肺腺癌治疗干预手段的潜在靶点。

查看更多

查看更多

查看更多
联系我们
返回顶部