查看更多
明星产品
关注我们
扫码关注我们
了解更多信息
肝缺血再灌注损伤(Hepatic Ischemia/Reperfusion Injury, HIRI)是指在肝脏经历一段时间的缺血后,恢复血液供应时导致的肝脏损伤。这一过程在肝脏移植、部分肝切除术以及出血性休克等临床场景中不可避免,是导致早期移植物失败的主要原因之一。既往研究表明HIRI的严重程度呈现时间依赖性:不同时间点进行缺血再灌注手术,肝脏损伤的严重程度会有所不同。这种时间依赖性提示了生物节律(昼夜节律)在HIRI中的潜在调控作用。基于这一背景,本研究聚焦于HIRI的昼夜节律调控,首次揭示了生物钟-代谢-自噬这一分子轴在其中的关键作用,为临床防治HIRI提供了新策略。

2025年3月,大连医科大学陈丽红教授、管又飞教授和上海健康医学院杨光锐教授团队合作,在国际肝脏病学期刊Journal of Hepatology发表了题为“Circadian Control of Hepatic Ischemia/Reperfusion Injury via HSD17B13-Mediated Autophagy in Hepatocytes”的研究论文,揭示了HIRI的昼夜节律调控机制。研究发现,夜间手术比早晨导致更严重的肝损伤,核心生物钟转录因子BMAL1被鉴定为这一节律性损伤的关键调控者。BMAL1通过直接调控肝细胞中17β-羟基类固醇脱氢酶13(HSD17B13)表达来影响HIRI。机制上,BMAL1-HSD17B13轴通过促进肝细胞自噬和减少脂质积累发挥保护作用,且该调控具有显著的时间依赖性。本研究阐明了BMAL1/HSD17B13信号通路在肝细胞自噬和脂质代谢中的关键作用,是调控HIRI昼夜节律的核心通路。这些研究结果不仅加深了对HIRI发病机制的理解,更为开发基于时间疗法的新策略(如优化手术时机或靶向HSD17B13的治疗干预)提供了重要的理论基础。
在本研究中,汉恒生物有幸为作者提供了AAV2/9-TBG-shBmal1和AAV2/9-TBG-shHSD17B13,成功实现了小鼠肝细胞中Bmal1和HSD17B13的特异性敲低。
下面,我们一起来了解具体的研究内容:
研究成果
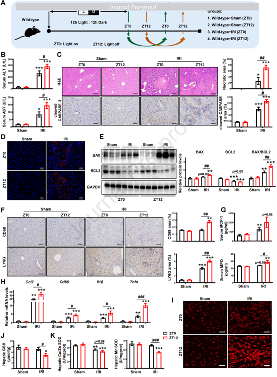
1.小鼠的HIRI呈现昼夜节律变化
Bmal1作为核心生物钟基因,在肝脏中表现出强烈的昼夜节律:其表达峰值出现在黎明(ZT0,光照开始),表达低谷出现在黄昏(ZT12,光照结束),分别标志着小鼠静息期和活动期的起始。为探究BMAL1在HIRI中的作用,作者分别在ZT0和ZT12时间点对野生型小鼠实施缺血/再灌注(I/R)手术。结果显示ZT12-IRI组小鼠血清ALT/AST水平、肝组织坏死面积、凋亡相关蛋白表达及凋亡细胞数量等肝损伤指标均显著高于ZT0-IRI组,提示BMAL1低表达可能促进凋亡。除此之外,炎症反应与氧化应激也存在昼夜差异:ZT12-IRI组肝脏中CD68⁺巨噬细胞和LY6G⁺中性粒细胞浸润更显著、促炎因子(Ccl2、Il1β等)及血清MPO水平更高,表明炎症反应更强;ROS生成增加,抗氧化酶(GSH、SOD)活性降低,表明氧化应激加剧。上述结果表明,HIRI的严重程度具有昼夜差异性,提示生物钟基因可能通过调控凋亡和炎症通路影响HIRI进展。

图1. HIRI在小鼠中呈现昼夜节律变化
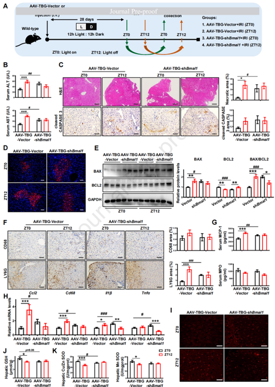
2. 肝细胞中Bmal1敲除可消除HIRI昼夜差异并加剧肝损伤
随后,作者通过两种模型(肝细胞特异性敲低和敲除Bmal1)验证肝细胞BMAL1是否介导HIRI的昼夜节律。结果显示在肝细胞特异性Bmal1敲低/敲除模型中,ZT0-IRI组的损伤指标、炎症以及氧化应激水平与ZT12-IRI组相当,完全消除了昼夜差异。在敲除模型中,作者发现BMAL1通过调控三重通路发挥保护作用:①抑制氧化应激(降低ROS,维持GSH/SOD活性);②减轻炎症反应(减少中性粒细胞浸润和促炎因子释放);③调控细胞凋亡(维持BAX/BCL2平衡)。综上结果表明肝细胞的BMAL1是HIRI昼夜节律的核心调控因子,其缺失通过加剧氧化应激、炎症和凋亡水平,消除了ZT0时段的损伤保护作用。

图2. 肝细胞中BMAL1的敲低消除了HIRI的昼夜变化并加剧了肝损伤

图3. 肝细胞中BMAL1的敲除加剧了肝损伤
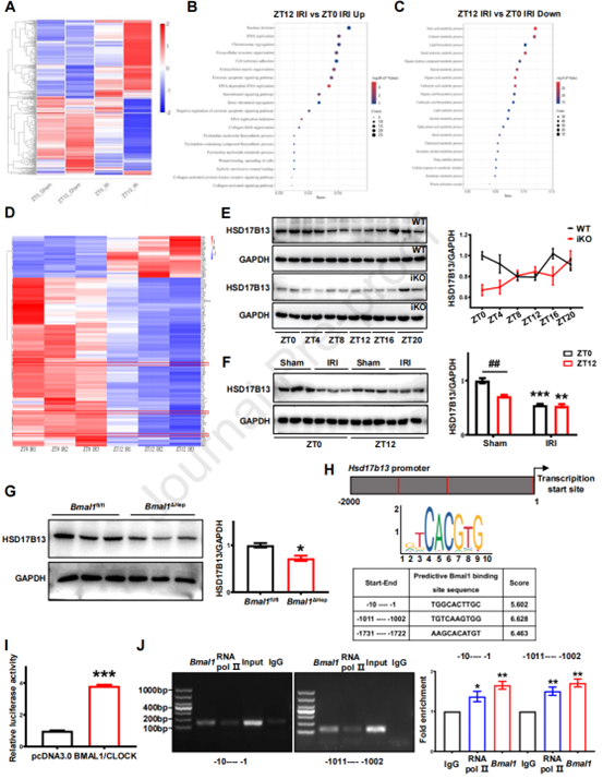
3. HIRI小鼠肝组织的转录组学分析及核心分子机制验证
为了探索BMAL1介导HIRI昼夜节律变化及其保护肝脏的潜在机制,作者对HIRI模型小鼠的肝组织进行了转录组学分析。结果显示,ZT12-IRI与ZT0-IRI组间共鉴定出1396个差异表达基因。功能富集分析显示,上调基因主要涉及细胞损伤修复通路,与观察到的肝损伤严重程度一致。而下调基因则富集于脂质代谢关键通路,表明ZT12-IRI小鼠存在肝脏代谢功能严重紊乱。进一步聚焦脂代谢相关DEG,发现 Hsd17b家族基因在ZT12组显著下调,而其中HSD17B13作为脂滴关联蛋白,在既往研究中已被证实在脂肪性肝病中发挥关键作用。基于此,作者提出了核心假设:在肝细胞Bmal1敲低/敲除小鼠中观察到的昼夜变化减弱和肝损伤加重由Hsd17b13表达节律失调介导。
为了证实这一假设,作者分析了小鼠肝脏中HSD17B13的昼夜表达模式。结果显示,在健康小鼠中HSD17B13呈现显著的昼夜节律表达(ZT0达峰值,ZT12为低谷,与Bmal1表达模式一致),且这一节律在Bmal1敲除小鼠中完全消失,表明Bmal1可能调节HSD17B13的昼夜表达。而HIRI组不仅显著降低HSD17B13蛋白水平,还破坏了其昼夜节律性调控。随后,作者通过荧光素酶报告实验和染色质免疫沉淀(ChIP)进一步证明,BMAL1通过直接结合Hsd17b13启动子区的E-box样元件激活其转录,维持HSD17B13的昼夜节律性表达。以上结果共同表明BMAL1通过直接结合Hsd17b13启动子调控其昼夜节律表达,该调控轴的破坏可能是HIRI昼夜差异的核心分子机制。

图4. HSD17B13被确定为肝细胞中BMAL1的新靶标
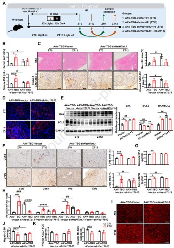
4. 肝细胞中Hsd17b13的敲除消除HIRI昼夜差异并加剧肝损伤
基于上述结果,作者利用肝细胞特异性Hsd17b13敲低模型进一步探索了Hsd17b13与HIRI昼夜差异的直接联系。结果显示,与肝细胞Bmal1缺失类似,Hsd17b13敲低完全消除了肝损伤的昼夜差异,且ZT0-IRI组小鼠血清ALT/AST显著升高,肝脏病理损伤加剧,随之消失的还有肝脏炎症反应和氧化应激的昼夜节律。综上,肝细胞HSD17B13缺失不仅消除了HIRI损伤的昼夜差异,还特异性地加重ZT0时段的肝损伤,该表型与肝细胞Bmal1敲除高度一致,共同证实BMAL1通过转录调控Hsd17b13介导HIRI昼夜节律的假设。

图5. 肝细胞中Hsd17b13的敲除消除HIRI昼夜差异并加剧肝损伤
5. BMAL1/HSD17B13轴通过促进自噬和减轻脂质积累参与HIRI
为了更深入地了解BMAL1/HSD17B13轴如何促进HIRI,作者重点研究了HSD17B13在脂质代谢中的作用。结果显示,HIRI后肝脏脂质显著积累与损伤程度呈正相关,且具备昼夜依赖性:ZT0时段积累较少、肝损伤较轻,而ZT12时段积累加剧、损伤更重。而肝细胞特异性Bmal1或Hsd17b13敲除均能消除这种昼夜差异,并在ZT0-IRI后加剧脂质积累。体外棕榈酸处理(促进脂质积累)实验进一步证实BMAL1过表达可缓解脂质过载,而Hsd17b13缺失则加重积累。这些发现强烈提示BMAL1/HSD17B13轴可能在调节肝细胞脂质代谢中发挥保护作用。既往研究表明,自噬在脂质代谢中起着至关重要的作用且遵循昼夜节律。鉴于此,作者检测了HIRI小鼠肝脏中自噬关键标志物的表达,结果表明:HIRI损害自噬通量,表现为BECLIN1与LAMP1蛋白水平下降、P62与LC3B积累(提示自噬体-溶酶体融合受阻),尤其在ZT12组表现更显著;Bmal1或Hsd17b13敲除同样抑制自噬,与脂质积累表型一致。综上,BMAL1/HSD17B13轴通过调控自噬依赖性脂噬途径减轻肝脏脂质积累,从而缓解HIRI的昼夜节律性差异。

图6. BMAL1/HSD17B13轴通过促进自噬和减轻脂质积累参与HIRI
6. 肝细胞HSD17B13过表达对HIRI治疗的时间依赖性效应
为探究HSD17B13过表达能否作为HIRI的治疗策略,作者构建了肝细胞特异性过表达hHSD17B13的转基因小鼠,并实施了IR手术。结果显示,在ZT0时段,HSD17B13过表达可以显著减轻肝损伤:血清ALT/AST水平降低,肝坏死面积缩小,凋亡标志物BAX/BCL2比值下降,同时中性粒细胞浸润减少且炎症因子表达改善。而在ZT12时段,过表达反而加剧损伤,表现为转氨酶升高、坏死范围扩大、促炎因子表达显著上调。这种昼夜差异提示HSD17B13在HIRI中具有时间依赖的双重作用,且HSD17B13的肝保护作用严格依赖于生物钟节律。

图7. 肝细胞HSD17B13过表达对HIRI治疗的时间依赖性效应
总结
综上所述,本文首次揭示了BMAL1/HSD17B13轴在HIRI昼夜节律调控中的关键作用,通过精确调控BMAL1/HSD17B13轴促进自噬和减少脂质积累可减轻HIRI。这一发现为临床肝脏手术和移植提供了重要启示:通过优化手术时间窗或开发靶向HSD17B13的时序治疗策略,可显著改善HIRI预后。研究首次将生物钟机制与肝脏缺血损伤的分子病理相联系,为时间医学在器官保护领域的应用提供了理论依据。

图形摘要. HSD17B13介导的肝细胞自噬对HIRI的昼夜节律控制

查看更多

查看更多

查看更多
联系我们
返回顶部