查看更多
明星产品
关注我们
扫码关注我们
了解更多信息
卒中是成人残疾的主要原因,也是世界范围内死亡的主要原因。根据2019年全球疾病负担(GBD)的调查结果,卒中是1990年-2019年50岁及以上人群残疾调整生命年(DALY)的首要原因之一。 据流行病学研究报告,缺血性卒中占所有卒中病例的85%。因此,缺血性卒中已被联合国视为减轻非传染性疾病负担的优先目标。截至目前,用于促进中风恢复的治疗药物寥寥无几。通过静脉注射重组组织型纤溶酶原激活剂来溶解血栓是最常采用的治疗方法,然而,这种溶栓疗法的疗效窗口狭窄,且存在一些副作用,限制了其应用范围 。因此,如何修复受损脑组织或延长治疗的疗效时间窗口,依然是一个迫切需要解决的临床问题。

2025年,徐州医科大学潘志强团队团队在 Acta Pharmaceutica Sinica B(IF=14.8) 上发表了题为:NAT10 inhibition alleviates astrocyte autophagy by impeding ac4C acetylation of Timp1 mRNA in ischemic stroke 的研究论文。研究团队发现 NAT10 在缺血损伤后可调节星形胶质细胞自噬:NAT10 直接催化金属蛋白酶组织抑制因子 1(Timp1)mRNA 的 ac4C 乙酰化,从而上调 TIMP1 并增强 TIMP1 依赖的自噬激活,揭示了 NAT10 介导的 RNA ac4C 修饰有助于缺血性卒中星形胶质细胞自噬。因此,NAT10 有望成为减轻缺血损伤梗死并促进功能恢复的潜在有效靶点。值得注意的是,在本研究中使用的自噬双标腺病毒(AD-mRFP-GFP-LC3),以及特异性敲低星形胶质细胞Nat10、Timp1和Atg5基因的腺相关病毒均由汉恒生物提供。

下面,我们一起来了解具体的研究内容:
1.急性缺血性脑卒中患者和脑卒中模型小鼠NAT10表达升高
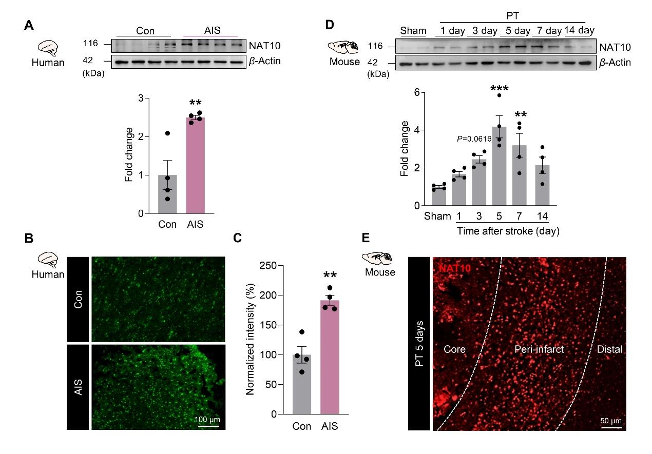
在以往的研究中发现,早发卒中患者外周血的外泌体NAT10存在单核苷酸多态性(single nucleotide polymorphism)。为了探究 NAT10 是否参与了缺血性卒中的恢复过程,研究团队收集了急性缺血性卒中(AIS)患者的坏死皮质组织和非卒中患者的皮质组织作为对照组。Wb结果显示,AIS 患者的 NAT10 表达量高于对照组受试者。利用免疫荧光对脑组织切片中 NAT10 的表达情况进行评估,发现缺血性卒中患者的切片中 NAT10 表达强度增加。
为进一步证实上述的发现,作者构建了小鼠光化学诱导脑缺血模型(PT),第5天和第7天,梗死周边皮质中的 NAT10 表达升高。PT后第5天进行免疫荧光染色,也观察到梗死周边皮质中 NAT10 的上调。此外,还在多个时间点(包括 PT 后6小时、第1天、第5天和第7天)评估了梗死情况,发现梗死体积在第5天达到最大值。综合上述结果表明,卒中会增加梗死周边皮质中 NAT10 的表达,提示 NAT10 可能参与了卒中后的病理过程。

图1 急性缺血性脑卒中患者和PT小鼠的NAT10上调
2.药理抑制NAT10可减轻PT小鼠梗死面积,促进功能恢复
接下来研究团队将视角聚焦在NAT10在卒中后恢复中的作用。因为前述研究中发现PT小鼠在术后3天NAT10开始升高,所以决定从这个时间点开始连续口服remodelin(NAT10抑制剂)5天(P3-P7),观察NAT10功能抑制后对卒中恢复的影响。Nissl染色结果显示,remodelin治疗组的梗死体积明显减少。在行为测试中,remodelin组在网格行走测试中的表现与对照组相比有所改善(步伐错误减少)。类似的,在圆柱测试(cylinder test)中,在PT后的第8天,接受remodelin注射的动物前肢的使用不对称性有所改善。同时,粘性去除测试(adhesive removal test )也显示了remodelin的显著治疗效果。综合这些结果表明,在中风后的第3天到第7天抑制NAT10可以减少脑细胞的梗死和促进进运动功能恢复。
为了进一步明确NAT10在缺血性中风中的治疗窗口,作者还检查了在PT后3小时和6小时的NAT10表达情况。WB结果显示,在梗死周边区域,NAT10的表达在6小时增加。此外, Nissl染色观察到remodelin可以通过抑制NAT10来减少梗死面积。鉴于课题的目的是为了改善卒中狭窄的治疗窗口期,所以在随后的所有实验中,观察在PT后的第3天到第7天使用药物抑制NAT10的治疗效果。

图2 抑制NAT10可促进PT小鼠功能恢复
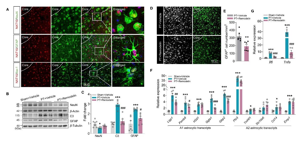
3.药物抑制NAT10可减弱卒中后梗死区域星形胶质细胞的激活
接下来,研究团队准备探究NAT10的潜在作用机制。使用免疫荧光染色标记脑组织不同类型的细胞发现,PT小鼠梗死区域的小胶质细胞中几乎检测不到NAT10,但在神经元和星形胶质细胞中含量丰富。小鼠PT处理后第3天至第7天给予remodelin 处理,WB显示NeuN(神经元标志物)的表达无显著差异,但是remodelin 显著下调了因PT诱导的GFAP(星形胶质细胞标志物)和补体C3(神经毒性星形胶质细胞标志物)的升高。免疫荧光也进一步证实了remodelin对星形胶质细胞的影响。由于不同表型星形胶质细胞的功能差异巨大,比如细胞毒性或神经保护,因此,研究团队要阐明卒中情况下,NAT10对星形胶质细胞表型转换的影响。发现PT导致梗死区域A1型星形胶质细胞相关基因(Ligp1、Psmb8、H2d1、Ggta1和Gbp2)的上调,remodelin抑制NAT10可以降低这些基因表达,而remodelin对A2型星形胶质细胞特异性转录本(Ptx3、Tm4sf1、Slc10a6、Cd14 和 Emp1)的表达没有影响。此外研究团队还发现,抑制NAT10显著降低了PT小鼠缺血半暗带区域的炎症因子IL6和TNF-α水平。这些结果表明,NAT10促进了反应性星形胶质细胞的神经毒性。

图3 抑制NAT10可降低梗死周围神经毒性
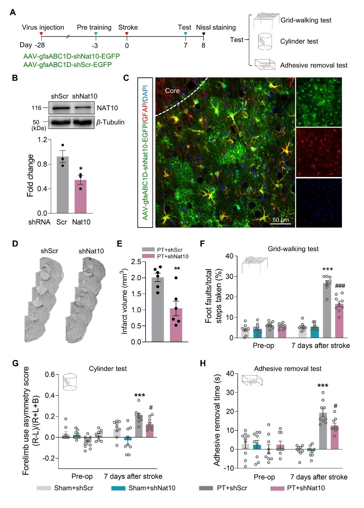
4.星形胶质细胞靶向的NAT10消耗增强脑卒中后功能改善
接下来,作者继续探究星形胶质细胞中NAT10对PT卒中后功能恢复的影响。在PT模型构建的前28天,通过脑定位注射将AAV-gfaABC1D-shNat10注射到预计会发生卒中坏死的位置特异性敲低星形胶质细胞中的NAT10,在卒中后的第7天对小鼠的功能恢复情况进行检测。WB和组织切片观察到AAV-gfaABC1D-shNat10显著敲低了星形胶质细胞的NAT10水平。与对照组相比,敲低NAT10不仅能显著减少PT的梗死面积,还显著改善了缺血性功能障碍。这些结果表明,星形胶质细胞中NAT10的下调能改善PT小鼠的神经保护和功能恢复。

图4下调星形胶质细胞的NAT10表达可促进PT小鼠功能恢复
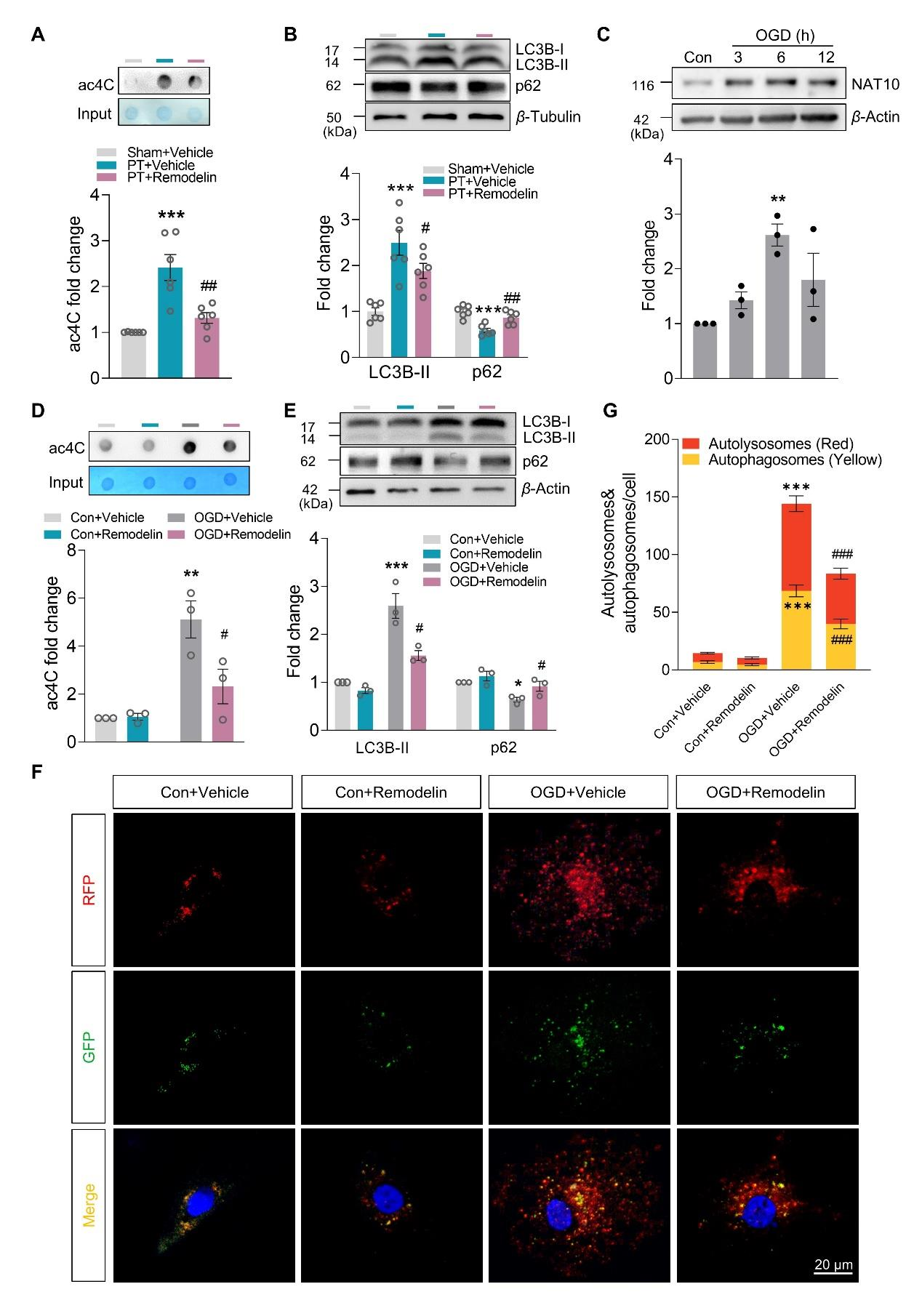
5.抑制NAT10可降低ac4C水平和自噬
NAT10是唯一已知的mRNA ac4C修饰酶。因此,作者猜测NAT10可能通过对一些基因进行ac4C修饰,进而影响其在梗死区域的表达水平来发挥作用。Dot-blot结果表明,脑组织的缺血显著增加了ac4C的水平,而NAT10抑制剂的使用能抑制ac4C在梗死区域的上升趋势。已知NAT10 参与衰老过程中的自噬调控,研究团队检测了梗死区域自噬相关基因的表达水平,发现LC3B-II的水平升高,p62的水平降低,且NAT10抑制剂能逆转这些变化。
接下来,作者考察了氧糖剥夺(OGD) 后星形胶质细胞中的ac4C、自噬是否和NAT10有关系。结果发现原代星形胶质细胞中NAT10表达量以OGD处理时间依赖性的方式上调。Dot-blot结果显示,OGD也引起了ac4C水平增加,而这种效果能被 remodelin 抑制。同时,OGD的处理还促进了细胞自噬(LC3B-II增加和p62降低),而remodelin 能抑制此过程。研究团队使用自噬双标腺病毒感染小鼠原代星形胶质细胞,以评估NAT10对自噬流的影响。OGD处理的原代小鼠星形胶质细胞自噬流水平显著增加,而经过remodelin 处理后复到了基础水平,说明remodelin 可能通过抑制自噬流的方式来抑制LC3的表达,而不是阻断自噬溶酶体的形成过程。

图5 NAT10通过ac4C修饰参与自噬
6.NAT10促进PT小鼠梗死周围皮层TIMP1的表达
在明确了通过抑制NAT10可以降低PT模型中ac4C水平后,研究团队计划进一步探索了乙酰化修饰可能作用的下游基因。作者采用核糖体-新生肽链复合物测序技术( ribosome nascent-chain complex sequencing,RNC-Seq),筛选remodelin处理后的PT小鼠梗死区域翻译不活跃的mRNA。与假手术组(Sham)相比,PT组有1535个转录本的翻译效率显著增加(倍数变化≥2;P<0.05),其中75个转录本在remodelin处理后与对照组(vehicle)相比翻译效率显著降低(倍数变化≤0.5;P<0.05)。因为之前的研究发现,NAT10和ac4C与自噬存在关联,研究团队对这些翻译差异基因进行筛选,找到了TIMP1作为目标基因。qPCR发现,PT后Timp1表达显著增加,remodelin诱导的NAT10抑制并未逆转这一增加。然而,WB检测发现remodelin处理显著降低了TIMP1蛋白水平,表明NAT10可能通过调控Timp1 mRNA的翻译效率来调节TIMP1表达。通过多聚核糖体分级实验(polysome fractionation assay),作者发现OGD可增强小鼠原代星形胶质细胞中核糖体与Timp1 mRNA的亲和力,而NAT10抑制后则阻断了这一现象。ac4C通常会识别mRNA上的“CXXCXXCXX”基序(“X”代表A、G、C或U),尤其是在CDS区,作者分析Timp1的mRNA序列找到了3个潜在位点,并将其命名为“a”、“b”和“c”位点。使用ac4C抗体免疫共沉淀的DNA片段进行分析,发现了位于CDS区的“c”位点序列,提示NAT10可能通过将ac4C引入到Timp1的c位点发生RNA修饰,来影响Timp1的翻译效率。作者使用慢病毒感染原代星形细胞来过表达/敲低NAT10,通过免疫共沉淀发现过表达NAT10能增强NAT10与C位点的结合,表明NAT10很可能参与调节Timp1 mRNA的ac4C修饰。

图6 NAT10通过ac4C修饰增强Timp1的mRNA来提高Timp1的翻译水平
7.NAT10通过TIMP1调控OGD诱导的小鼠原代星形胶质细胞自噬
为证实TIMP1在缺血中对自噬的调控作用,研究团队用siRNA敲低小鼠原代星形胶质细胞的Timp1,显著降低了OGD诱导的LC3B-II和TIMP1的增加。此外,用Nat10慢病毒转导星形胶质细胞可增强LC3B-II的表达,同时过表达Nat10并敲低Timp1则抑制了这种效应,说明TIMP1下调可能抑制因NAT10上调诱导的星形胶质细胞自噬。
为进一步确认ac4C对TIMP1蛋白翻译的调控作用,研究团队将NAT10与失活的 CasRx蛋白融合(dCasRx-NAT10),结合向导RNA(gRNA)将 ac4C 特异性地“写入”C 基序。dCasRx-Nat10显著增加了Timp1的ac4C水平,同时TIMP1和LC3B-II的表达量也显著上调。这些数据表明NAT10通过ac4C修饰Timp1 mRNA来上调TIMP1表达,从而调控OGD诱导的自噬。

图7 NAT10通过TIMP1调控星形细胞自噬
8.NAT10通过调节timp1影响卒中后脑功能的恢复
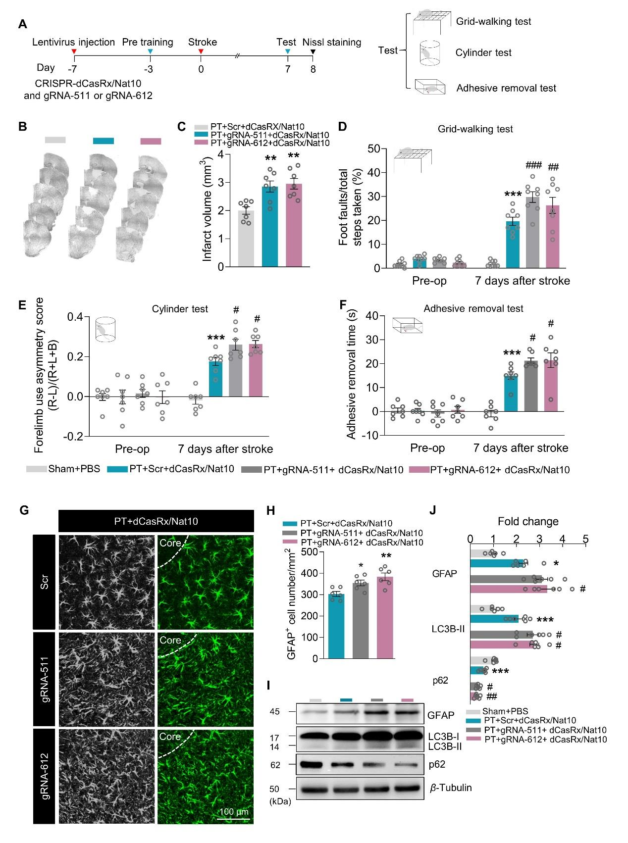
既然NAT10能通过TIMP1影响星形胶质细胞的自噬,那是否通过这一过程来影响卒中后的脑功能恢复呢?作者在PT前7天将dCasRx-Nat10慢病毒注射到皮质,同时注射gRNA将dCasRx-Nat10引导至Timp1的c位点,并在PT后第7天测试小鼠的功能恢复情况。Nissl染色显示,通过递送dCasRx-Nat10和gRNA,能显著增加PT小鼠的梗死范围,同时也加剧了缺血诱导的功能障碍(这通过网格行走、圆柱测试以及胶带去除测试)。免疫荧光观察发现利用gRNA-dCasRx-Nat10显著增加了PT小鼠的GFAP阳性细胞的数量、提高了PT诱导的自噬水平。综上所述,在PT卒中后,NAT10通过增强Timp1 mRNA的 ac4C修饰水平来上调TIMP1,而TIMP1的这种上调不利于受损大脑功能的恢复。

图8 NAT10通过对TIMP1表达调控,影响PT老鼠脑功能恢复
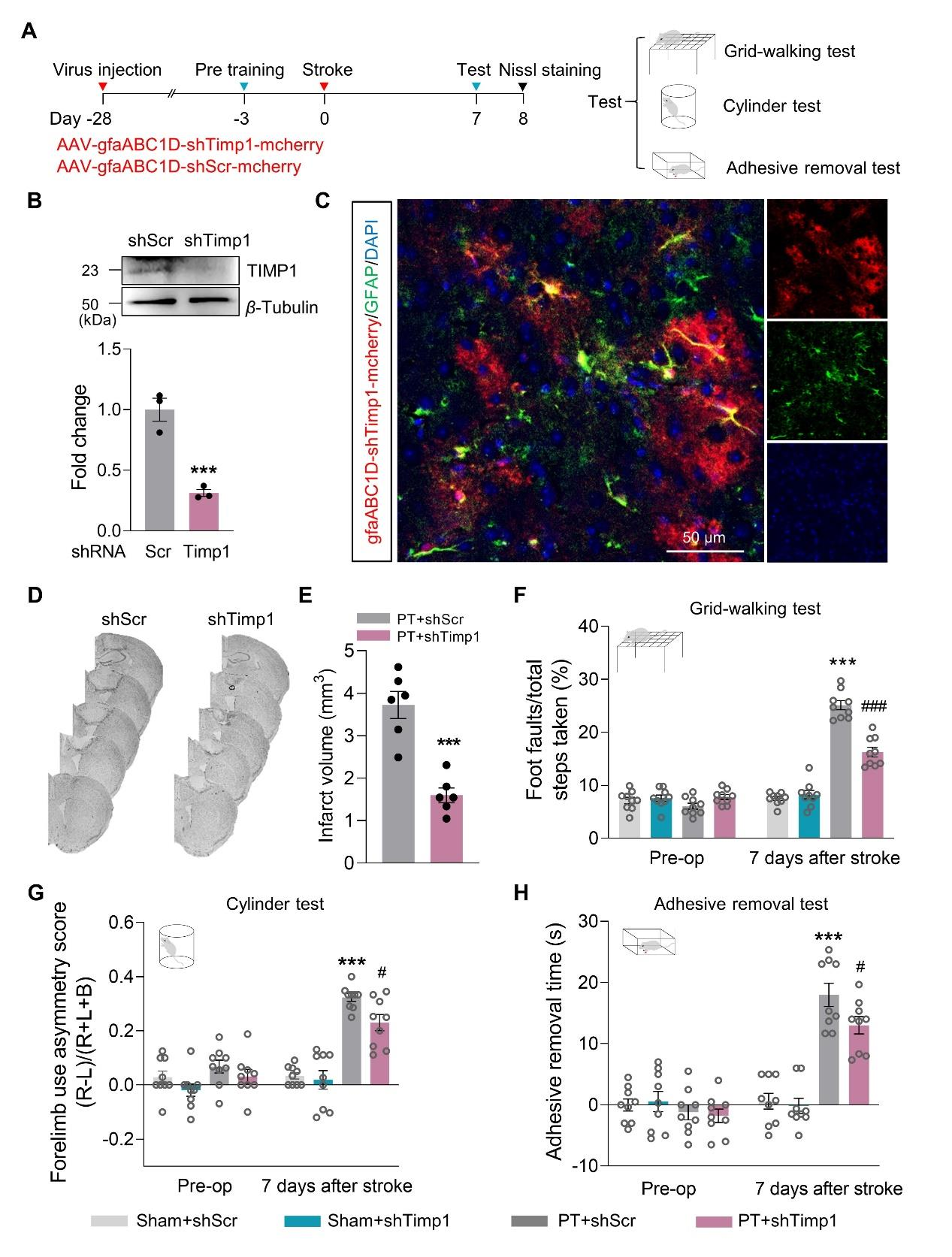
为研究在星形胶质细胞中低水平TIMP1对大脑修复的影响,作者于PT手术前28天将AAV-gfaABC1D-shTimp1注射到预定的卒中部位,在PT后第7天检测小鼠的功能恢复情况。与对照组相比,sh-Timp1显著减少了梗死体范围,缓解了PT损伤,表现为网格行走任务中失误减少、圆柱任务中的前肢不对称评分降低以及胶带去除测试中花费时间缩短。这些结果表明,Timp1 mRNA可能是卒中后NAT10引起卒中后脑损伤的关键靶点之一。

图9 下调星形细胞TIMP1的表达,可改善PT小鼠功能恢复
本研究不仅揭示了NAT10在缺血性中风中的关键作用,还提出了NAT10抑制作为一种新的治疗策略的潜力。与目前的治疗方法相比,基于NAT10的疗法具有更宽的治疗时间窗口,可以在中风发作后数天内进行干预,这为临床治疗提供了更大的灵活性和实用性。此外,研究还强调了进一步探索NAT10和TIMP1在星形胶质细胞自噬中的具体机制的重要性,这可能为开发新的治疗靶点提供科学依据。总之,这项研究为缺血性中风的治疗提供了新的思路和方向,具有重要的临床意义和应用前景。

查看更多

查看更多

查看更多
联系我们
返回顶部