查看更多
明星产品
关注我们
扫码关注我们
了解更多信息
在包括代谢性疾病、癌症、神经退行性疾病和心血管疾病在内的各种人类病症中,都可观察到线粒体平衡失调的现象,维持线粒体的平衡对正常的细胞生理至关重要。线粒体衍生囊泡(mitochondrial-derived vesicles, MDVs)的形成已成为一种线粒体质量控制(mitochondrial quality control, MQC)机制,以确保线粒 体的健康和功能。已有研究表明,β-羟基丁酸(β-hydroxybutyrate, BHB)可以提高线粒体质量,并驱动组蛋白和非组蛋白的β-羟基丁酰化修饰(lysine β-hydroxybutyrylation, Kbhb),调节基因表达和细胞信号传导。然而,目前还不清楚BHB是否参与调节MDV的形成。

2025年3月20日,四川大学贾大教授团队在Molecular Cell上发表了题为“β-hydroxybutyrate facilitates mitochondrial-derived vesicle biogenesis and improves mitochondrial functions”的研究论文。研究中,作者发现BHB可促进MDV形成关键调控因子SNX9(sorting nexin-9)在三个特定赖氨酸残基上的Kbhb修饰,增加了SNX9与线粒体内膜(inner mitochondrial membrane, IMM)/基质蛋白的相互作用,促进IMM/基质MDV的形成,从而抵抗应激诱导的线粒体损伤。
汉恒生物有幸为作者提供了AAV8-TBG-Flag-Zsgreen-Snx9 WT和AAV8-TBG-Flag-Zsgreen-Snx9 3KR,用于小鼠肝脏中野生型Snx9(WT)和突变型Snx9(3KR)的过表达;以及RNAFit试剂,用于HCC-LM3或HEK 293T细胞的siRNA转染实验。

1. BHB可抵抗应激诱导的细胞和小鼠肝脏线粒体损伤
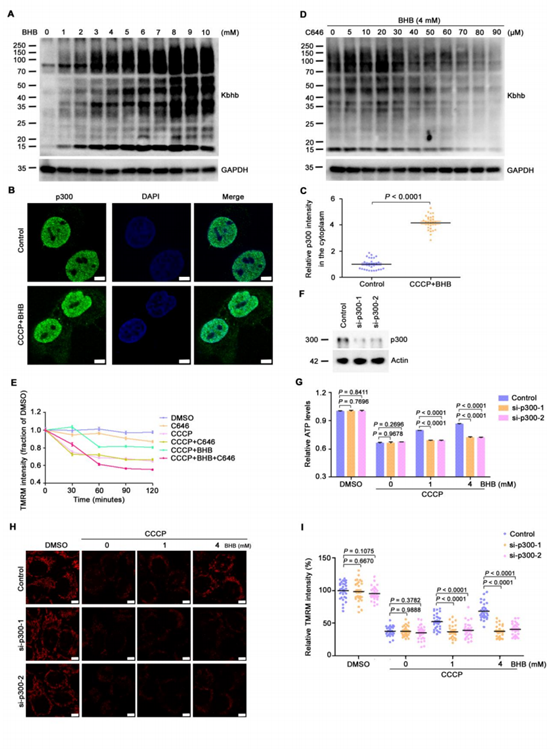
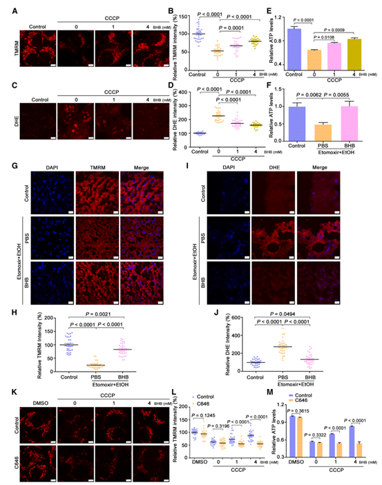
生酮饮食和BHB补充剂已被证明可改善肝线粒体功能。为了验证BHB是否直接调节肝细胞线粒体功能,作者在侵袭性肝癌细胞HCC-LM3中进行了实验。结果显示,CCCP(线粒体氧化磷酸化解偶联剂)处理显著降低了线粒体膜电位并增加ROS水平,而BHB的添加有效逆转了这些效应,并提高了ATP的生成。这些结果表明,BHB具有提高线粒体效率和抵抗应激诱导的细胞线粒体损伤的潜力。
酒精与CCCP相似,可诱导产生ROS并激活氧化应激,此前研究已发现BHB可以保护小鼠免受酒精引起的肝损伤。为了探究BHB对小鼠肝脏线粒体的作用,作者建立了酒精诱导的肝损伤小鼠模型。结果显示添加BHB能显著提高模型小鼠肝脏中ATP的产生和线粒体膜电位,并降低ROS积累。综合这些结果,BHB在小鼠模型中同样能有效抵御酒精导致的肝脏线粒体损伤。
已有研究表明BHB可诱导蛋白质Kbhb修饰。因此,作者推测BHB可能通过Kbhb改善线粒体功能。实验结果表明,在HCC-LM3细胞中,BHB浓度依赖性提高了Kbhb的水平,p300(Kbhb修饰关键酶)在BHB和CCCP处理后向细胞质转移,这表明p300可能参与修饰线粒体蛋白。利用p300抑制剂C646处理HCC-LM3细胞,可以剂量依赖性降低Kbhb水平;在Kbhb水平降低的同时,CCCP和BHB处理的细胞线粒体膜电位以及ATP的产生也显著降低;而在没有BHB的情况下,C646并没有显著改变线粒体膜电位,这表明C646是通过抑制Kbhb发挥作用的。为了进一步验证p300的作用,通过siRNA敲低p300表达,结果同样显著降低了线粒体膜电位和ATP的产生。这些实验证据表明,BHB可能通过增强Kbhb修饰水平,在细胞和小鼠肝脏中抵抗应激诱导的线粒体损伤。

图1. p300是细胞中负责蛋白质Kbhb的关键酶

图2. BHB保护细胞和小鼠肝脏免受应激诱导的线粒体损伤
2. β-羟基丁酰化修饰组学揭示了BHB通过Kbhb增强线粒体功能的潜力
为了阐明Kbhb修饰如何调控线粒体功能,作者通过PASEF-MS/MS技术对CCCP和BHB先后处理的HCC-LM3细胞进行了β-羟基丁酰化修饰组学分析。在检测到的3142种蛋白质中发现了7737个Kbhb修饰位点。每种蛋白质的Kbhb位点数量各不相同,大多数(1500个,占47.74%)只有一个位点,而51个蛋白质表现出超过10个位点的显著Kbhb修饰,其中许多蛋白质对线粒体功能至关重要。在MaxQuant得分超过200分(高置信度)的Kbhb位点中,多达四分之一来自线粒体蛋白,这些蛋白分布于线粒体各分区,并涉及9个功能组,表明BHB诱导的Kbhb修饰可能参与了线粒体功能的调控。为深入解析BHB影响线粒体功能的分子机制,作者比对了148个MQC相关蛋白,其中约有三分之一存在β-羟基丁酰化,说明BHB可通过Kbhb调节MQC蛋白来增强线粒体功能。
在受Kbhb影响的与MQC相关的主要通路中,MDV形成通路最为突出,质谱分析鉴定了参与MDV形成的多种蛋白质,包括在MDV形成或断裂中起作用的SNX9、OPA1和DNM1L,以及调节MDV与溶酶体融合的CENPF、VAMP7和SNAP29。鉴于目前对MDVs调节机制及其与MQC的相关性了解有限,作者提出了Kbhb通过控制MDV形成过程来调节线粒体功能的可能性。SNX9作为参与调节MDV形成和网格蛋白介导的胞吞作用的多功能蛋白,被选作后续研究的重点靶标。

图3. β-羟基丁酰化修饰组学揭示了Kbhb在调节线粒体功能中的潜在作用
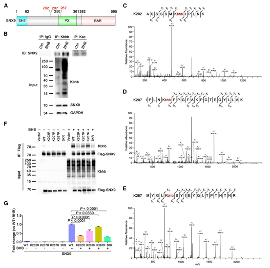
3. BHB促进SNX9在赖氨酸202, 207和267位点Kbhb修饰
为了明确BHB是否诱导SNX9发生β-羟丁酰化修饰,作者首先检测了BHB处理的HCC-LM3细胞中SNX9的修饰状态。结果显示,BHB处理显著诱导了SNX9的Kbhb水平,但乙酰化修饰水平没有明显改变,说明BHB在HCC-LM3细胞中特异性地促进SNX9的Kbhb修饰。
为进一步确定Kbhb修饰位点,通过免疫沉淀富集BHB处理细胞中的SNX9蛋白,并采用UPLC-MS/MS进行分析。MS分析揭示了SNX9中三个潜在的Kbhb位点:赖氨酸202 (K202)、赖氨酸207 (K207)和赖氨酸267 (K267)。接着作者将候选赖氨酸残基突变为精氨酸(K/R)来模拟去β-羟丁酰化修饰,该氨基酸与Lys结构相似,但不能被β-羟丁酰化修饰。通过转染FLAG-SNX9野生型(WT)、K202R、K207R、K267R或3KR (K202R/K207R/K267R)质粒,并用BHB处理24小时以诱导Kbhb修饰,WB检测发现所有单突变体的SNX9 Kbhb水平均有所降低,而3KR突变体中的Kbhb降至最低。这些结果不仅证实了SNX9确实发生Kbhb修饰,更精确定位了K202、K207和K267三个赖氨酸残基为其主要修饰位点。

图4. SNX9在三个特定的赖氨酸残基上被β-羟丁酰化
4. SNX9 Kbhb提高细胞中线粒体的效率
作者利用CRISPR-Cas9技术构建了SNX9敲除(KO) HCC-LM3细胞,以研究SNX9 Kbhb修饰对线粒体适应性的调控作用。用CCCP处理细胞,SNX9 KO显著降低了线粒体膜电位、增加了ROS水平,而补充BHB仅部分缓解这些变化。证实了SNX9在BHB调节的线粒体功能中起重要作用。
接下来,作者通过将赖氨酸残基突变为谷氨酰胺(K/Q)构建了模拟Kbhb修饰的突变体。将SNX9 WT,3KR或3KQ(K202Q/K207Q/K267Q)重新转导进SNX9 KO细胞。用CCCP处理细胞,SNX9 WT的重新表达显著增加了线粒体膜电位并降低了ROS水平,更重要的是SNX9 3KQ突变体可以进一步增加线粒体膜电位、降低ROS水平,而3KR突变体则无此改善作用。这说明K202、K207和K267处的Kbhb可以改善线粒体质量。进一步的验证实验显示,相对于表达SNX9 3KR,表达SNX9 WT的细胞中,BHB处理能显著增加线粒体膜电位;而C646处理能降低表达SNX9 WT细胞的膜电位,证实了p300介导的SNX9 Kbhb的重要性。与表达SNX9 WT和3KR相比,SNX9 KO细胞中表达SNX9 3KQ显示出更高水平的最大线粒体呼吸速率和ATP产量。这些结果共同证明SNX9的Kbhb改善了细胞中线粒体的功能。

图5. SNX9 Kbhb改善细胞线粒体功能
5. SNX9 Kbhb对小鼠酒精性肝损伤的保护作用
为了验证SNX9 Kbhb修饰在体内对线粒体功能的调节作用,作者通过CRISPR-Cas9技术构建了Snx9 KO小鼠,采用肝脏特异性腺相关病毒在小鼠肝组织中回补表达SNX9 WT或3KR突变体。通过酒精诱导肝损伤模型结合BHB治疗发现,与对照组或SNX9 3KR表达组相比,回补表达SNX9 WT小鼠表现出血浆ALT和AST水平显著降低、肝脂肪变性有所改善以及线粒体功能增强(ATP合成增加、线粒体膜电位增加和ROS水平降低)。进一步分析显示,表达SNX9 3KR突变体小鼠的SNX9 Kbhb水平显著降低,表明不论在细胞还是体内,K202、K207和K267都是主要的Kbhb位点。总之,研究证实了SNX9的Kbhb修饰通过改善线粒体功能保护小鼠免受酒精诱导的肝损伤。

图6. SNX9 Kbhb对小鼠酒精性肝损伤的保护作用
6. SNX9 Kbhb促进与IMM/基质蛋白相互作用,驱动IMM/基质MDV的形成
鉴于线粒体自噬在维持线粒体稳态中的关键作用,作者探究了SNX9的Kbhb是否通过线粒体自噬改善线粒体功能。因此构建了ATG7 KO的HCC-LM3细胞系(ATG7破坏线粒体自噬和其他典型的自噬途径),然后将SNX9 WT、3KR或3KQ质粒转染ATG7 KO细胞。当用CCCP处理细胞时,SNX9 WT表达显著增加了线粒体膜电位、ROS水平显著降低;相对于SNX9 WT,表达SNX9 3KQ可以进一步增加线粒体膜电位、降低ROS水平。这些结果表明SNX9的Kbhb独立于线粒体自噬调节线粒体功能。

图7. SNX9 3KQ独立于线粒体自噬调节线粒体功能
作为线粒体自噬的替代方式,线粒体可以产生MDV,将受损的线粒体成分直接转运至溶酶体进行降解。根据货物选择性,主要有两种类型的MDV:稳态条件下的TOM20+/PDH-和氧化应激诱导的TOM20-/PDH+。已有研究报道,SNX9在MDV的形成过程中发挥作用。因此,作者探究了SNX9 Kbhb是否通过调节MDV的形成来改善线粒体功能。在稳定表达TOM20-mCherry的COS-7细胞中转染SNX9 WT、3KR或3KQ质粒,用CCCP处理细胞后发现,过表达SNX9 WT显著增加了TOM20-/PDH+ MDV的数量,但不影响TOM20+/PDH- MDV;SNX9 3KQ则进一步增加了TOM20-/PDH+ MDV的生成,同样,对TOM20+/PDH- MDV的影响较小。结合之前的报告,说明SNX9的Kbhb能特异性地驱动TOM20-/PDH+ MDV的形成,促进受损的线粒体组分或激活下游途径而有益于线粒体功能。
为进一步确定BHB治疗是否通过促进MDV的形成来增强线粒体功能,以及SNX9在该过程中的重要性,作者用呼吸链复合物抑制剂抗霉素A(anti-A)处理细胞诱导线粒体损伤后补充BHB。补充BHB显著促进了WT细胞中TOM20-/PDH+ MDV的形成;但在SNX9 KO细胞中,BHB未能增加TOM20-/PDH+ MDV的数量。表明BHB至少部分依赖于SNX9以改善线粒体功能。
为阐明SNX9 3KQ促进TOM20-/PDH+ MDV的形成机制,作者将SNX9 WT或3KQ的质粒转染HEK293T细胞,通过定量MS比较了SNX9 WT和3KQ的相互作用体。从2276个蛋白质中鉴定出248个差异互作蛋白质,其中43个是线粒体蛋白,它们分布在不同的线粒体区室中。接着重点研究了几种IMM蛋白:OPA1、AGK和STOML2。与质谱结果相印证,免疫共沉淀实验结果表示SNX9 WT与OPA1、AGK和STOML2存在特异性结合,SNX9 3KQ能富集更多的OPA1和STOML2,但对AGK没有影响;BHB处理导致SNX9 WT富集的OPA1和STOML2增加。
基于上述分析,作者设计构建了SNX9 Δ202-207突变体(去除K202和K207,保留K267Q突变)。与SNX9 3KQ相比,Δ202-207突变体与OPA1和STOML2的互作明显减少,TOM20-/PDH+ MDV的数量也显著降低,但TOM20+/PDH- MDV不受影响。综合上述结果,证实了SNX9 Kbhb通过增强与IMM/基质蛋白(如OPA1和STOML2)的相互作用促进IMM/基质MDV的形成。

图8. SNX9 Kbhb增强与IMM/基质蛋白的相互作用,促进IMM/基质MDV形成
总结
综上所述,本研究发现酮体的主要成分BHB通过促进细胞系和小鼠肝脏中MDV的形成来促进线粒体功能和抵抗应激诱导的线粒体损伤。该发现不仅阐明了代谢物通过MDV生成调节线粒体质量的机制,更强调了BHB在减轻氧化应激诱导的线粒体损伤中的重要性。这意味着靶向BHB和SNX9 Kbhb可能成为预防和治疗线粒体功能障碍相关疾病的新型干预策略。

图9. BHB促进MDV的形成和改善线粒体功能模式图

查看更多

查看更多

查看更多
联系我们
返回顶部