查看更多
明星产品
关注我们
扫码关注我们
了解更多信息
骨肉瘤(OS)是一种高度恶性的骨肿瘤,主要发生于儿童和青少年群体。其具有高复发倾向和早期转移特性,尤其易转移至肺实质。目前的标准治疗包括广泛手术切除和化疗,而放疗仅建议用于无法切除的肿瘤。然而,骨肉瘤常对传统化疗药物产生耐药性,导致肿瘤复发,且患者预后在过去三十年中未见明显改善。此外,近几十年来多项针对强化治疗的临床试验均未能显著提高治愈率。因此,亟需开发新型治疗策略以克服化疗耐药性,改善OS患者的生存率。

2025年2月24日,海军医科大学长征医院肖建如教授团队在Bone Research(IF:14.3)杂志发表了题为《Targeting AKT as a promising strategy for SOX2-positive, chemoresistant osteosarcoma》的研究论文,为OS耐药研究带来了新突破。已有研究表明SOX2的高表达是OS发生的一个主要驱动因素,该研究中作者通过激酶抑制剂文库筛选发现AKT是维持OS细胞中SOX2高表达所必须的激酶,且在OS中AKT的表达与SOX2呈正相关。机制解析发现AKT可以使SOX2的T116位点磷酸化,阻断E3泛素连接酶UBR5和STUB1所介导的SOX2的降解,促进SOX2蛋白的稳定性。进一步研究发现AKT-SOX2轴是调节肿瘤干性和化疗耐药的关键因素,且在PDX模型中利用AKT抑制剂MK2206与顺铂联合用药对肿瘤有显著的协同治疗效果。总之,该研究明确了AKT在促进OS中SOX2高表达、肿瘤干性以及化疗耐药性方面的关键作用,并为治疗难治性OS提供了潜在的疗法策略。
文章所用汉恒产品如下:

1.SOX2在OS中显著上调并与患者预后密切相关
已有报道SOX2在多种癌症中高表达,作者通过对来自上海长征医院骨肿瘤科OS患者的标本进行WB和IHC检测显示,SOX2在肿瘤组织内的表达高于癌旁组织。且肿瘤组织中SOX2的平均免疫组织化学评分也显著高于癌旁组织,并在肿瘤组织中具有更高的高表达率(图1a-d)。生存分析发现SOX2高表达的患者总生存率更低(图1e)。这些结果表明SOX2与OS不良预后相关,是OS中潜在的关键癌蛋白。

图1. SOX2在OS组织中表达上调,且与不良预后相关
2.SOX2促进OS细胞的体外增殖、迁移和干性
为了确定SOX2在OS中的功能,作者对OS细胞系进行了SOX2基因敲低,细胞功能实验发现SOX2基因敲低后显著降低了OS细胞的活力、增殖及迁移能力(图2a-g),成球实验发现SOX2敲低也显著降低了OS细胞系的成球能力(图2h)。以上实验表明,SOX2可以维持OS细胞的增殖、迁移及干细胞样特性。

图2. 体外实验中,SOX2可促进OS细胞的增殖、迁移以及成球能力
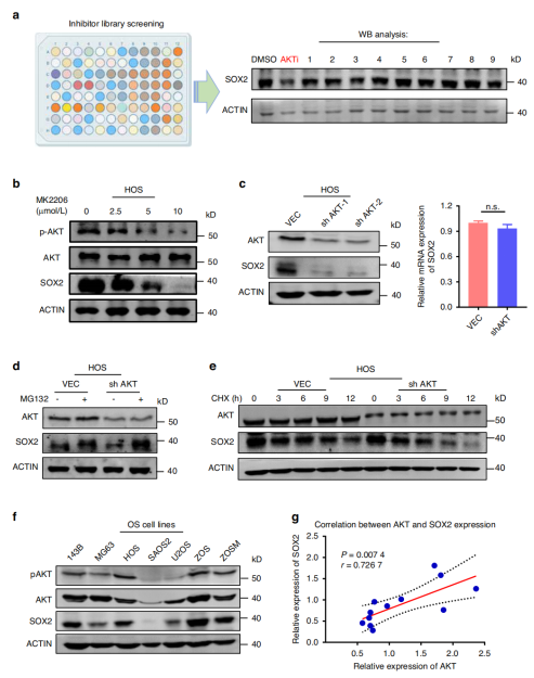
3.AKT是OS细胞中维持SOX2高表达所需的激酶
靶向SOX2被认为是一种潜在的治疗策略,但由于SOX2作为转录因子的不可药物性,很难直接靶向SOX2。已有报道在多种癌症中,激酶的磷酸化作用可稳定SOX2,但在OS中SOX2的异常高表达是否与磷酸化有关仍不清楚。作者利用80种细胞激酶的抑制剂文库进行筛选发现AKT抑制剂可以显著下调SOX2的表达(图3a),且不同浓度AKT抑制剂MK2206以剂量依赖的方式下调SOX2蛋白水平(图3b)。此外,作者也通过敲低AKT发现其可以下调SOX2的蛋白水平但不改变mRNA水平(图3c)。添加蛋白酶体抑制剂MG132可以阻断AKT敲低导致的SOX2蛋白表达的抑制,表明抑制AKT可通过蛋白酶体降解途径下调SOX2蛋白(图3d)。且蛋白稳定性实验表明,敲低AKT可使SOX2蛋白的半衰期从大约9h缩短至不到6h(图3e)。为了评估SOX2和AKT在OS中的相关性,WB检测7种OS细胞系发现SOX2蛋白水平与AKT或AKT pS473的蛋白水平正相关,对上海长征医院骨科肿瘤数据库中12例OS病人蛋白组学测序数据分析也显示SOX2与AKT的蛋白水平呈正相关(图3f-g)。这些数据共同表明,在OS中,SOX2的表达与AKT正相关。

图3. AKT是OS中SOX2稳定性的潜在正向调节因子
4.在OS中AKT磷酸化SOX2,保护其免受E3连接酶介导的泛素化和降解
已有研究报道在人食管癌中,AKT可磷酸化SOX2 T116使其免受UBR5介导的泛素降解(图4a)。为了确定OS中AKT是否通过SOX2 T116位点的磷酸化调控其稳定性,作者通过过表达SOX2 野生型WT及T116A和T116D突变体,结合MK2206处理,WB检测确定AKT稳定SOX2是通过磷酸化其T116位点实现(图4b)。接着,作者敲低了E3泛素连接酶UBR5和STUB1,检测发现敲低UBR5和STUB1可阻断MK2206诱导的SOX2降解(图4c-d)。且过表达UBR5和STUB1可显著下调SOX2蛋白水平(图4e-f),并将SOX2蛋白半衰期从12h缩短至3h(图4g-h)。进一步作者研究SOX2与UBR5和STUB1之间的互作是否受SOX2 T116磷酸化的影响,发现MK2206处理后SOX2与UBR5和STUB1的互作增强(图4i-j)。上述结果表明,在OS细胞中,AKT通过阻断SOX2与UBR5和STUB1之间的互作使SOX2免于被降解。

图4. AKT通过对SOX2磷酸化来抑制E3泛素连接酶介导的泛素化降解,从而促进SOX2的稳定性
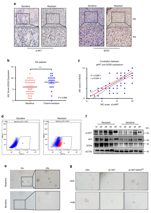
5.AKT-SOX2轴在OS的肿瘤干性和化疗敏感性方面起着重要作用
鉴于肿瘤干细胞可能对化疗更具抗性,且SOX2在多种癌症中均可促进肿瘤干细胞的功能,因此作者进一步研究其在OS的化疗敏感性和肿瘤干性中的作用。OS病人组织IHC实验证明SOX2和p-AKT在化疗耐药病人组织中高表达,化疗耐药组织中SOX2的IHC评分也更高,且p-AKT和SOX2的表达正相关(图5a-c)。FACS富集ALDH+的肿瘤干细胞及体外成球实验发现其在化疗耐药组织中更多(图5d-e),且SOX2和p-AKT在化疗耐药组织中上调(图5f)。AKT敲低可以抑制肿瘤细胞成球能力,但过表达SOX2可以逆转此作用(图5g)。

图5. AKT-SOX2轴在化疗耐药的OS中具有正向调控作用
为了探究SOX2在化疗耐药中的作用,作用检测了SOX2敲低和过表达细胞株对于顺铂(DDP)处理的敏感性,发现SOX2敲低细胞对顺铂敏感性增加,而SOX2过表达则使对于顺铂的敏感性降低。同样的,AKT敲低细胞株对于顺铂的敏感性也增加(图6a-h)。接着作者利用MK2206处理的样品进行GSEA分析表明MK2206抑制了OS细胞中的干性相关通路(图6i-k)。以上均表明AKT-SOX2轴在OS的肿瘤干性及化疗敏感性中的作用。

图6. AKT-SOX2不足增强了OS细胞对顺铂的敏感性
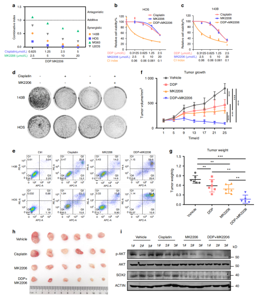
6.MK2206在OS治疗中与顺铂发挥协同作用
此前结果已证明AKT-SOX2轴在OS干性中的关键作用,因此,作者选用MK2206作为OS的候选药物。联合用药实验表明,MK2206与顺铂联合使用具有良好的协同作用,且抑制了OS细胞的增殖及克隆形成能力,促进了细胞凋亡(图7a-e)。PDX(人源肿瘤异种移植模型)小鼠模型也证明联合用药比单独用药具有更显著的肿瘤抑制效果,且WB检测进一步证明,联合用药后p-AKT和SOX2的蛋白表达水平均下降(图7f-i)。

图7. MK2206可以克服化疗耐药性,并与顺铂发挥协同作用
综上所述,该研究确定了AKT是导致OS中SOX2异常高表达的关键致癌激酶,阐明了AKT-SOX2轴在OS的肿瘤干性和化疗耐药中的关键作用,并开发了AKT抑制剂MK2206与顺铂联合用药的治疗策略,提高了OS对化疗药物的敏感性,为OS的治疗提供了潜在方案。

查看更多

查看更多

查看更多
联系我们
返回顶部