查看更多
明星产品
关注我们
扫码关注我们
了解更多信息
急性肺损伤(Acute lung injury,ALI)由多种病理因素引发,其特征为失控的氧化应激、肺水肿和炎症细胞浸润,ALI可发展为急性呼吸窘迫综合征(Acute respiratory distress syndrome,ARDS),是危重症患者死亡的主要原因。肥胖与多种呼吸系统疾病相关,并且会显著加重ARDS。肥胖患者的慢性炎症、脂质代谢紊乱和异常免疫反应可能共同影响肺部,加速疾病进展并复杂化治疗。乌头酸脱羧酶1(Aconitate Decarboxylase 1, ACOD1)也被称为免疫反应基因1 (Immunoresponsive Gene 1,IRG1),主要在免疫细胞如巨噬细胞中表达,在炎症和感染期间其表达显著上调,其通过抗炎和抗氧化功能在多种肺部疾病中起保护作用。前期研究表明,高脂饲养的小鼠肺组织中ACOD1的mRNA水平显著低于正常小鼠,然而,肥胖是否通过调控ACOD1影响ALI进展尚不清楚。

2025年2月9日,重庆医科大学第一附属医院魏珂研究团队在《Advanced Science》(IF=14.3)上发表了题为“Elevated GFI1 in Alveolar Macrophages Suppresses ACOD1 Expression and Exacerbates Lipopolysaccharide-Induced Lung Injury in Obesity”的研究论文。作者通过转录组学测序筛选到ACOD1在肥胖小鼠肺组织中的表达显著低于正常小鼠,接着通过对人和小鼠样本进行分析,发现肥胖背景下肺组织和肺泡巨噬细胞中ACOD1表达显著下降。随后,通过体内外实验探究ACOD1的作用机制,发现敲低ACOD1会加重肺损伤、炎症和氧化应激,而过表达ACOD1则可缓解这些影响;此外,核因子E2相关因子2(Nrf2)会削弱ACOD1过表达对肥胖加重ALI的保护作用。另外,在肥胖背景下,肺泡巨噬细胞中生长因子非依赖1(GFI1)蛋白水平升高,敲低GFI1可上调ACOD1的表达。本研究首次揭示了肥胖通过GFI1-ACOD1-Nrf2轴加重急性肺损伤的机制,为肥胖相关肺损伤的治疗提供了新方向。
值得注意的是,在本研究中,作者使用汉恒生物提供的小鼠ACOD1过表达和干扰慢病毒,成功的在小鼠肺泡巨噬细胞(MH-s)中实现了ACOD1的过表达和敲低。
下面,我们一起来了解具体的研究内容:
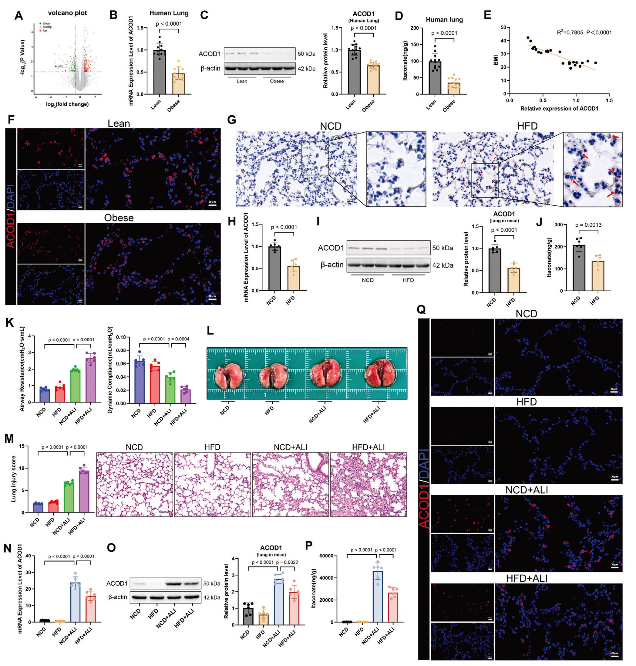
1. 肥胖状态下肺组织中ACOD1表达减少
作者前期的研究表明,HFD(高脂饲养)小鼠肺组织中ACOD1的mRNA水平显著低于NCD小鼠(正常饮食);为了在临床样本中验证这一结果,作者收集了正常体重与肥胖患者的肺组织样本,结果显示肥胖患者肺组织中的ACOD1 mRNA水平显著低于正常体重组。WB和免疫荧光结果与上述结果一致。此外,ACOD1的代谢产物衣康酸(itaconate)水平在肥胖患者肺组织中的含量也显著低于正常体重组。而且,ACOD1的表达水平与体重指数(BMI)、血脂及血糖水平呈负相关。
为了明确肥胖对ACOD1表达的影响,作者通过16周HFD建立小鼠肥胖模型。与NCD组相比,HFD小鼠体重显著增加、血脂水平升高、空腹血糖水平上升且糖耐量受损,而且HFD小鼠心、肺、肝、肾等器官的脂质沉积较NCD组更显著;与临床样本结果一致,HFD小鼠肺组织中ACOD1的mRNA、蛋白水平及衣康酸浓度均显著低于NCD组。
已有研究表明,ACOD1的表达在炎症期间显著上调,为了探讨ACOD1在肥胖背景下LPS诱导的ALI中的作用,作者通过气管内注射LPS建立小鼠ALI模型。结果表明,LPS暴露导致大量病理损伤,包括肺泡结构破坏,肺泡壁增厚,炎症细胞浸润增加以及气道阻力显著增加和肺顺应性降低。与NCD小鼠相比,HFD小鼠出现更严重的肺功能障碍。并且,肺组织病理改变在HFD小鼠中比NCD小鼠更为严重。此外,支气管肺泡灌洗液(BALF)和血清中的炎性细胞因子水平进一步证实了LPS暴露诱导的炎症加剧(LPS暴露后,BALF和血清中促炎因子IL-1β、IL-6、TNF-α水平均显著上升,而抗炎因子IL-10水平下降)。与正常饮食小鼠相比,高脂饮食小鼠促炎细胞因子(IL-1β、IL-6、TNF-α)的升高更为明显,而IL - 10的升高相对较小。总之,LPS暴露诱导了显著的肺功能障碍、组织损伤、炎症和氧化应激,且与NCD小鼠相比,这些影响在HFD小鼠中更为严重。

图1. 肥胖状态下肺组织中ACOD1表达减少
2. 肺组织ACOD1是LPS诱导肺损伤、氧化应激及炎症的关键调节因子
为了确定ACOD1在肺部的特异性作用(而非全身效应),作者通过气道注射腺相关病毒(AAV),特异性敲低小鼠肺部ACOD1的表达。感染四周后,肺部ACOD1的mRNA和蛋白水平显著降低。与对照小鼠比较,LPS暴露组在ACOD1敲低后肺功能损伤更严重,组织损伤加剧,BALF总蛋白含量、肺湿重/干重比(W/D)和乳酸脱氢酶(LDH)活性升高。此外,肺部ACOD1敲低明显加剧了LPS诱导的炎症和氧化应激。这些结果表明,ACOD1在缓解LPS诱导的炎症和氧化应激中发挥关键作用。
接着,为了逆转肥胖导致的ACOD1的下调,作者通过气道注射AAV使HFD小鼠肺部ACOD1特异性高表达。感染四周后,HFD小鼠肺组织ACOD1表达显著升高。在LPS诱导的ALI模型中,肺部ACOD1过表达减轻了LPS诱导的肺功能障碍和组织损伤(气道阻力降低、肺顺应性恢复、肺泡结构破坏和炎性细胞浸润减轻),降低了BALF总蛋白含量、W/D比和LDH活性。同时,肺部ACOD1过表达显著减轻了LPS诱导的炎症和氧化应激。进一步为了验证ACOD1通过其代谢产物衣康酸发挥作用,作者对HFD小鼠进行腹腔注射衣康酸衍生物4-OI,研究结果显示,外源性衣康酸补充可部分改善HFD小鼠在LPS暴露后的肺功能、减轻肺损伤并降低炎症和氧化应激水平。综上,气道靶向过表达ACOD1及其下游代谢产物衣康酸对HFD小鼠LPS诱导的肺损伤具有显著保护作用。

图2. 肺部ACOD1的调控对LPS诱导的肺损伤的调节作用
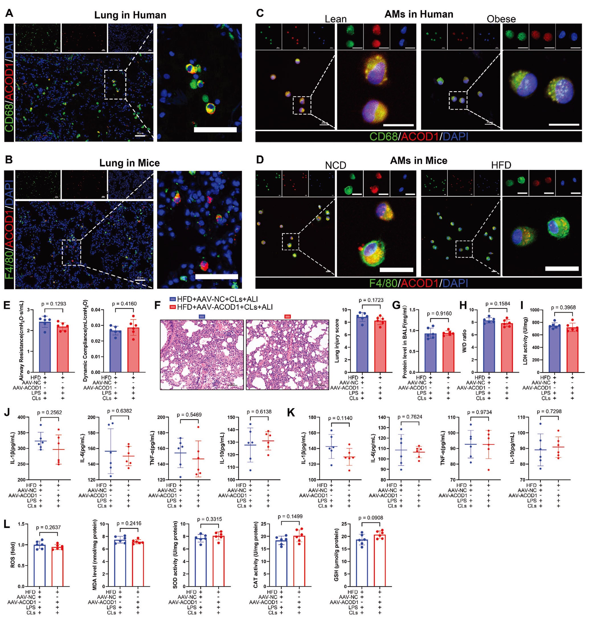
3. ACOD1介导的肥胖加重ALI的保护作用依赖巨噬细胞
已有研究表明,ACOD1主要在免疫细胞(尤其是巨噬细胞)中表达,为了确定ACOD1在肺组织的细胞定位及其作用机制,作者检测了人和小鼠肺组织中ACOD1的定位,结果显示,ACOD1主要定位于肺巨噬细胞;接着,作者检测了人和小鼠BALF中巨噬细胞ACOD1的表达,结果显示,肥胖个体及HFD小鼠的ACOD1表达显著低于对照组。
尽管已知肺泡巨噬细胞参与ALI病理过程,但其在ACOD1介导的肥胖加重ALI保护中的作用尚未明确。因此,作者通过气道注射氯膦酸脂质体(CLs)特异性耗竭肺泡巨噬细胞。结果显示,在巨噬细胞耗竭的HFD小鼠中,过表达ACOD1改善肺功能、减轻组织损伤等保护效应均显著消失。此外,炎症因子及氧化应激标志物的变化也没有组间差异。另外,鉴于中性粒细胞在ALI中的作用,作者通过气道注射抗Ly6G抗体耗竭肺中性粒细胞,结果显示,中性粒细胞耗竭后,过表达ACOD1仍可显著改善HFD小鼠的肺损伤。由此表明ACOD1的保护作用依赖于肺泡巨噬细胞而非中性粒细胞。

图3. ACOD1介导的肥胖相关ALI的保护作用依赖巨噬细胞
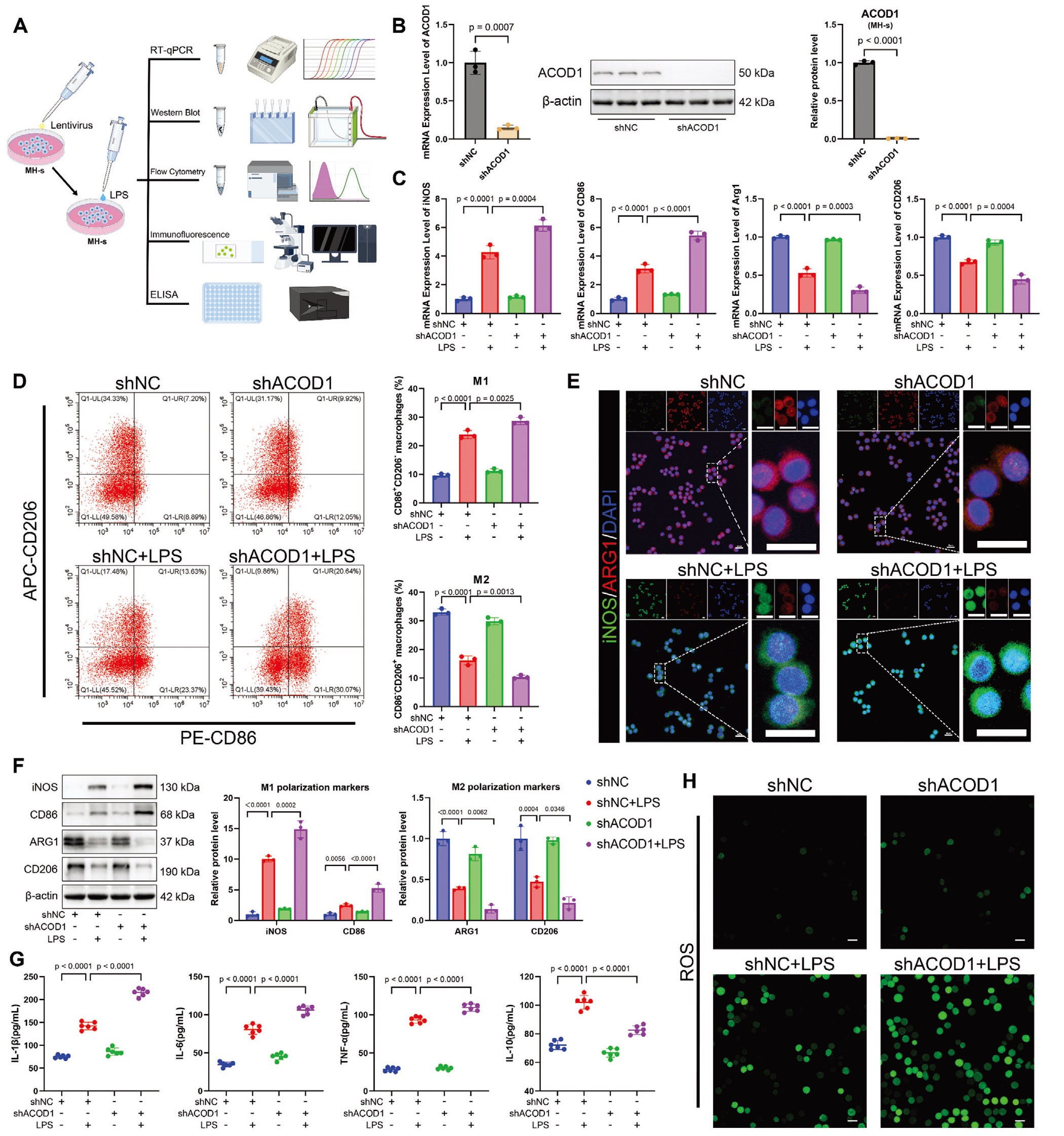
4. ACOD1缺乏加重了由LPS引起的巨噬细胞炎症和氧化应激
为了进一步研究ACOD1在LPS诱导的肺泡巨噬细胞炎症和氧化应激中的作用,作者利用慢病毒构建了稳定敲低ACOD1的小鼠肺泡巨噬细胞(MH-s)细胞系(ACOD1的mRNA和蛋白水平显著低于对照细胞)。在LPS暴露后,正常细胞和ACOD1敲低细胞中M1巨噬细胞标志物iNOS和CD86的mRNA 水平显著上调,同时M2巨噬细胞标志物Arg-1和CD206的mRNA水平显著下调。并且,M1/M2极化失衡在ACOD1敲低细胞中进一步加剧,即M1标志物的表达更高,M2标志物的表达进一步受到抑制。同时,作者利用流式细胞术测定了各组细胞中M1型巨噬细胞和M2型巨噬细胞的比例,与上述结果一致,在LPS暴露后,正常细胞和ACOD1敲低细胞中M1巨噬细胞显著增加,M2型巨噬细胞显著减少。综合分析表明,LPS暴露上调了巨噬细胞中M1极化标志物(iNOS和CD86)的表达,同时下调了M2极化标志物(Arg-1和CD206)的表达。值得注意的是,敲低ACOD1进一步加剧了这种LPS诱导的M1/M2极化转变。另外,LPS暴露显著增加了巨噬细胞中的促炎细胞因子(IL-6、IL-1β、TNF-α)和抗炎细胞因子IL-10的水平,以及ROS和MDA水平升高,抗氧化酶活性(SOD、CAT、GSH)降低。与正常细胞比较,ACOD1敲低细胞中促炎细胞因子进一步升高,而IL-10水平较对照组LPS暴露的细胞更低,表明促炎反应增强和抗炎反应减弱。并且,ACOD1敲低细胞中氧化应激也加剧,ROS和MDA水平更高,抗氧化酶活性进一步降低;总之,这些结果表明ACOD1缺乏会加剧LPS诱导的巨噬细胞炎症和氧化应激。

图4. 敲低ACOD1增加了MH-s巨噬细胞中LPS诱导的炎症和氧化应激
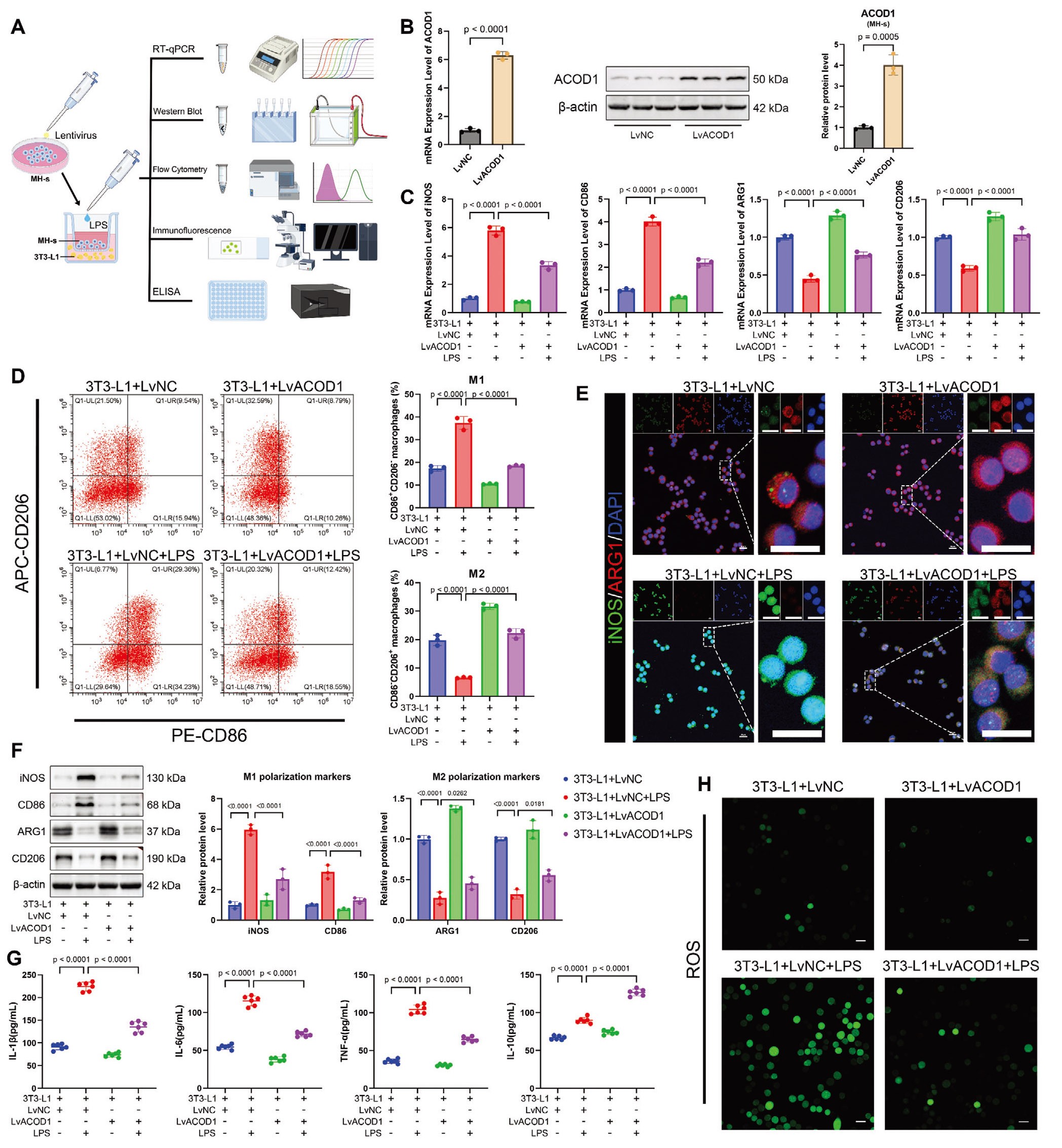
5. 在高脂环境中过表达ACOD1减轻了LPS诱导的巨噬细胞炎症和氧化应激
为了在体外模拟高脂环境,作者将MH-s细胞与由3T3-L1前脂肪细胞分化而来的脂肪细胞进行共培养,结果显示MH-s细胞中ACOD1表达显著降低。LPS刺激后,MH-s细胞中的ACOD1水平显著升高,但共培养组中的ACOD1水平仍低于对照组。接着,作者利用慢病毒构建了稳定过表达ACOD1的MH-s细胞,并证实ACOD1的mRNA和蛋白水平显著增加。将ACOD1过表达的细胞和对照细胞分别与脂肪细胞共培养,随后在相同条件下进行LPS暴露。研究结果显示,在高脂环境中,LPS显著上调M1巨噬细胞标记物的表达,并下调M2标记物的表达,由此表明高脂环境中的巨噬细胞容易受到LPS诱导而发生促炎性极化。而与脂肪细胞共培养的过表达ACOD1的细胞中,这种极化转变得到了显著缓解,mRNA水平上M1型标志物上调和M2型标志物下调的现象出现逆转。并且,进一步流式细胞术、免疫荧光和免疫印迹分析也证实了这些结果。另外,在高脂环境中,LPS暴露显著加重了MH-s细胞的炎症和氧化应激反应水平升高,同时抗氧化酶活性下降;而在MH-s细胞中过表达ACOD1,可以减轻由LPS诱导的炎症和氧化应激;之后,作者在MH-s细胞与脂肪细胞的共培养体系中加入4-OI并用LPS刺激,结果发现M1型巨噬细胞比例降低,M2型巨噬细胞比例增加,并且LPS诱导的炎症和氧化应激显著减轻。这些研究结果表明,在体外高脂环境中,ACOD1在肺泡巨噬细胞中的表达减少。然而,过表达ACOD1和外源性衣康酸补充能有效缓解LPS诱导的巨噬细胞炎症和氧化应激。

图5. 在高脂环境下,ACOD1的过表达减轻了LPS诱导的巨噬细胞炎症和氧化应激
6. 调节体内肺巨噬细胞中ACOD1的表达可调节LPS诱导的肺损伤
为了探究ACOD1在体内肺巨噬细胞中的功能,作者通过气管内注射带有F4/80巨噬细胞特异性启动子的AAV特异性敲低小鼠肺巨噬细胞中的ACOD1。AAV感染4周后,与对照组比较,敲低组肺巨噬细胞中ACOD1的表达显著降低,此外,敲低组小鼠BALF中的肺泡巨噬细胞中的ACOD1的表达也显著低于对照组。LPS暴露后,小鼠观察到明显的ALI特征,并且,与对照组比较,敲低组小鼠在LPS暴露后表现出更严重的肺功能恶化(包括气道抵抗增加、肺顺应性降低)以及肺组织损伤加重,并伴随着BALF总蛋白水平升高,W/D增加,LDH水平升高。此外,作者分析了BALF和血清中炎性细胞因子以及氧化应激标志物的水平,研究结果显示,肺巨噬细胞ACOD1敲低会加剧LPS引起的炎症和氧化应激。
接着,作者通过气管内注射带有F4/80特异性启动子的AAV在小鼠肺巨噬细胞中特异性过表达ACOD1。研究结果显示,与对照组比较,ACOD1过表达组在LPS暴露后肺功能恶化程度下降,以及肺损伤程度、炎症反应和氧化应激水平都有显著改善。综上所述,通过体内实验验证了ACOD1在肥胖相关ALI中发挥关键保护作用。

图6. 靶向调节巨噬细胞ACOD1可调节LPS诱导的肺损伤
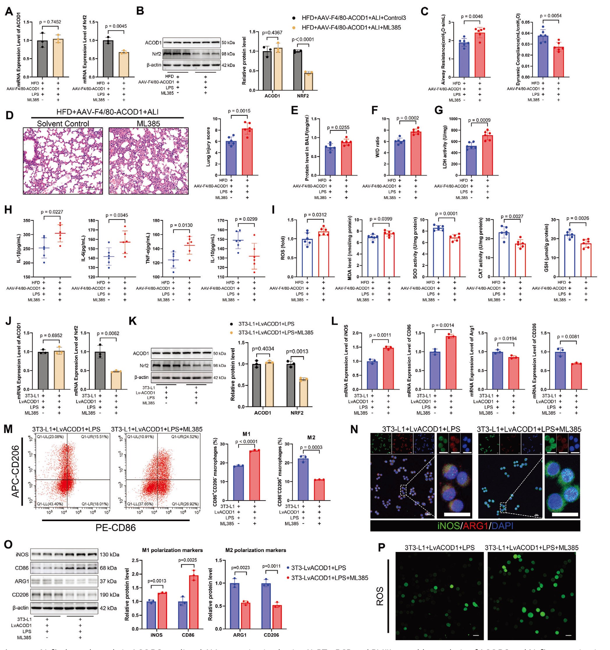
7. Nrf2是ACOD1在肥胖加重ALI中保护作用所必需的
Nrf2被广泛认为是ACOD1的下游靶点,在介导抗炎和抗氧化反应中发挥关键作用。为了阐明ACOD1在肥胖加重ALI背景下的下游机制,作者评估了NCD和HFD小鼠中的Nrf2表达水平。HFD小鼠肺组织中Nrf2的表达低于正常小鼠,LPS暴露后,两组小鼠的肺组织中Nrf2均显著升高;并且,肺巨噬细胞ACOD1敲低的NCD小鼠肺组织中Nrf2的mRNA和蛋白水平显著低于正常NCD小鼠,相反,肺巨噬细胞ACOD1过表达的HFD小鼠中Nfr2水平显著高于HFD小鼠,在细胞实验中也观察到类似的趋势。这些结果表明,巨噬细胞中的ACOD1正向调节Nrf2的表达,并且肥胖加重ALI可能与巨噬细胞特异性ACOD1下调导致的Nrf2水平降低和抗炎及抗氧化反应受损有关。为了进一步研究Nrf2是否是 ACOD1在肥胖加重ALI中保护作用的关键下游介质,作者进行了体内外实验。体内实验中,作者通过腹腔注射Nrf2抑制剂ML385,结果显示,与未使用抑制剂的对照组比较,Nrf2抑制显著减弱了巨噬细胞靶向ACOD1过表达对肺损伤的保护作用(表现为肺功能恶化、病理损伤加重、BALF蛋白含量增加、W/D比值升高、LDH 活性增强以及炎症和氧化应激加剧)。在体外实验中,作者观察到类似的趋势。在高脂条件下培养的 ACOD1过表达的MH-s细胞中, Nrf2的抑制显著减弱了ACOD1过表达对LPS诱导的炎症和氧化应激的有益作用。这些结果表明,Nrf2是ACOD1在肥胖加重ALI中保护作用的关键下游介质。巨噬细胞中的ACOD1通过上调Nrf2表达来减轻LPS诱导的炎症和氧化应激,从而保护肺组织免受损伤。

图7. Nrf2在ACOD1介导的肥胖加重ALI保护中发挥关键作用
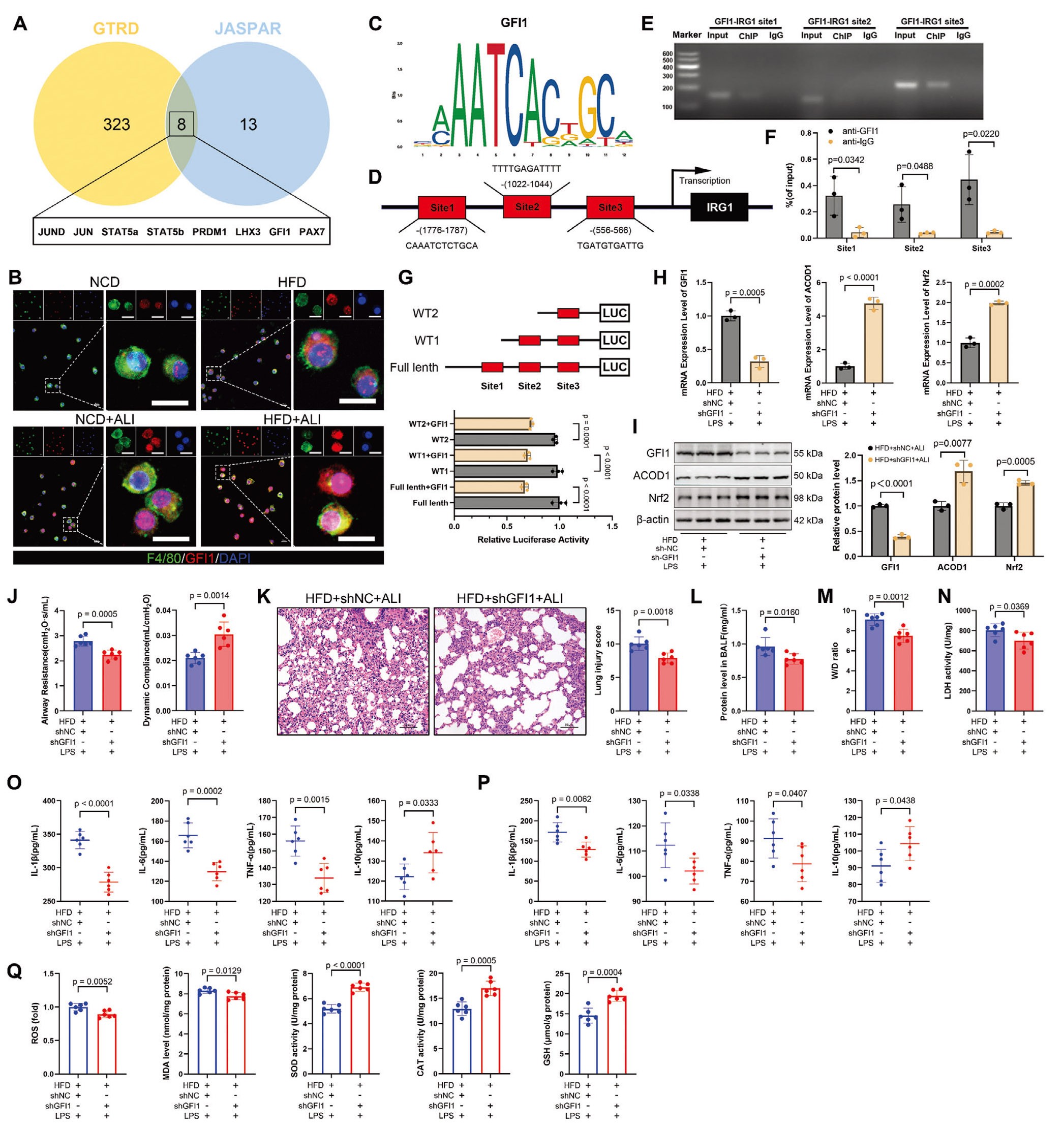
8. 肥胖驱动的GFI1上调抑制了ACOD1的转录
为了研究肥胖背景下ACOD1下调的机制,作者重点关注了调控ACOD1表达的转录因子。作者通过筛选确定了与 ACOD1关联最强的八个转录因子:JUND、JUN、STAT5a、STAT5b、PRDM1、LHY3、GFI1和PAX7,评估了这些转录因子在NCD和HFD 小鼠肺组织中的mRNA和蛋白水平。研究结果显示,只有GFI1蛋白水平在HFD小鼠的肺组织中显著升高。并且,与对照组相比,HFD小鼠中GFI1的表达更高,在LPS暴露后其核转位更为显著。这些结果表明,转录抑制因子GFI1在肥胖中上调,并可能抑制肺组织中ACOD1的转录。接着,作者进行了染色质免疫共沉淀(ChIP)和双荧光素酶报告实验,验证了GFI1和ACOD1的转录调控关系。
为了进一步阐明GFI1在肥胖背景下调控肺ACOD1表达的作用,作者通过气道注射AAV实现在HFD小鼠的肺组织中特异性敲低GFI1,LPS暴露后,对GFI1敲低的HFD 小鼠的肺功能、损伤、炎症和氧化应激进行评估。结果显示,GFI1敲低显著增加了肺组织中ACOD1及其下游靶点 Nrf2的表达,并部分改善了LPS诱导的肺功能障碍,减轻了肺损伤,减少了炎症,并缓解了氧化应激。总之,这些结果表明,GFI1在肥胖背景下抑制了肺组织中ACOD1的转录,加剧了LPS诱导的肺损伤、炎症和氧化应激。敲低肺组织中的GFI1可恢复肺组织中ACOD1的表达,并部分缓解了肥胖中 LPS 诱导的肺损伤的加重。

图8. GFI1抑制肥胖背景下ACOD1的转录
总结
综上,本研究表明,在肥胖状态下肺泡巨噬细胞中GFI1表达升高从而抑制了ACOD1的表达,这种抑制作用加剧了LPS暴露后的炎症反应和氧化应激,导致肥胖个体发生更严重的肺损伤。本研究强调了ACOD1在减轻肥胖加重急性肺损伤中的关键保护作用,为应对肥胖人群中更严重的急性肺损伤提供了潜在的治疗策略。

图9. 肥胖通过GFI1-ACOD1-Nrf2轴加重急性肺损伤的机制图

查看更多

查看更多

查看更多
联系我们
返回顶部