查看更多
明星产品
关注我们
扫码关注我们
了解更多信息
睡眠不足在现代社会普遍存在,已经成为代谢性疾病的主要原因之一。最近的临床研究表明,睡眠不足的人群显示出更大的能量摄入,但能量消耗却没有差异。因此,睡眠不足导致肥胖的机制值得进一步研究。

2025年1月29日,中南大学湘雅医院罗湘杭教授团队在Cell Research期刊发表了题为“Raptin, a sleep-induced hypothalamic hormone, suppresses appetite and obesity”的研究论文。该研究发现了一种睡眠诱导的下丘脑激素蛋白可抑制肥胖,并将该激素命名为Raptin。Raptin的节律性释放由视交叉上核(SCN)的加压素(AVP)能神经元到室旁核(PVN)RCN2阳性神经元的神经回路调控;通过与下丘脑和胃神经元中的代谢型谷氨酸受体3(GRM3)结合,Raptin能抑制食欲和胃排空,并且发现Raptin-GRM3信号通过PI3K-AKT信号介导厌食效应。汉恒生物有幸为作者提供了AAV-hSyn-Rcn2-EGFP和AAV-hSyn-shKhc-EGFP分别用于Rcn2过表达和Khc敲低。
下面介绍研究的主要成果。

研究成果
Raptin是一种在小鼠和人类中睡眠诱导的下丘脑激素
下丘脑是神经内分泌系统和睡眠-觉醒周期调节的中枢,食欲调节激素在连接能量摄入和下丘脑活动中扮演关键角色。作者对碎片化睡眠(SF)小鼠模型的下丘脑进行了质谱(MS)分析,与对照小鼠相比,SF小鼠的下丘脑中有3个下调和6个上调的因子,其中SERPINA3K、PZP、RCN2是分泌蛋白。据报道,SERPINA3K和PZP主要在肝脏中表达,RCN2主要在下丘脑中表达。因此,选择RCN2进行下一步的研究。基于小鼠的下丘脑单细胞RNA测序(scRNA-seq)数据以及免疫荧光实验,发现Rcn2主要在小鼠的PVN神经元中表达。与活跃期(ZT12和ZT18)相比,睡眠期(ZT0和ZT6)PVN中的Rcn2表达更高。由于PVN是下丘脑激素释放的关键区域,作者推测Rcn2可能是一种新的下丘脑激素。将融合Flag的全长Rcn2质粒转染下丘脑GT1-7神经元,在浓缩的细胞培养基中鉴定到了一个较短的片段,通过质谱分析确定了该分泌蛋白的氨基酸序列,并将此片段命名为“Raptin”。通过测量小鼠Raptin的血浆节律,发现其分泌峰值出现在睡眠期(ZT0–ZT12);在人下丘脑中也证实了RCN2在PVN神经元中高表达,血浆Raptin的峰值与睡眠期一致。以上数据表明,在小鼠和人类中,Raptin可能是一种睡眠诱导的激素。

图1. Raptin是睡眠诱导的下丘脑激素
Raptin释放的昼夜节律由SCNAVP神经元控制
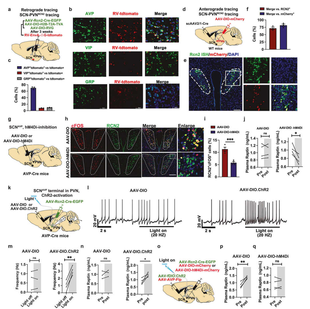
SCN作为昼夜节律震荡的起搏器,表现出对PVN强有力的神经支配,协调PVN激素分泌的昼夜变化。通过将RV-EnvA-ΔG-tdTomato、AAV-DIO-RVG和AAV-DIO-H2B-T2A-TVA以及PVNRCN2标记病毒(AAV-Rcn2-Cre-EGFP)注射到野生型(WT)小鼠的PVN中,进行跨突触逆行示踪,标记与PVNRCN2神经元突触相连的输入神经元。SCN的免疫荧光染色结果显示,SCNAVP神经元向PVNRCN2神经元有更显著的信号投射。将scAAV2/1-hSyn-Cre注射到WT小鼠的SCN中,AAV-DIO-mCherry注射到PVN中进行顺行示踪,结果表明PVN中RCN2+神经元与SCNAVP神经元相连。
为了确定SCNAVP神经元在调节PVN释放Raptin中的作用,向AVP-Cre小鼠的SCN中注射对照病毒AAV-DIO或抑制性化学遗传病毒AAV-DIO-hM4Di。CNO(clozapine-N-oxide,人毒蕈碱设计受体(DREADD)激动剂)诱导后,与对照组相比,hM4Di组小鼠的SCNAVP神经元活性较低,而SCNAVP神经元的抑制导致PVNRCN2神经元受到抑制,进而Raptin释放减少,食物摄入增加。
随后探究了SCNAVP神经元在调节PVNRCN2神经元活性中的作用。在AVP-Cre小鼠的PVN中注射AAV-Rcn2-Cre-EGFP,在SCN中注射AAV-DIO-ChR2或对照AAV-DIO,在PVN处对SCNAVP神经末梢进行光遗传激活。观察到PVNRCN2神经元激活,血浆Raptin水平增加,食物摄入降低。
接着利用光遗传和化学遗传技术证实PVNRCN2神经元影响血浆Raptin水平,作者将Rcn2flox/flox小鼠与Sim1-Cre小鼠杂交,得到PVN特异性敲除Rcn2(Sim1cre;Rcn2flox/flox)小鼠。将AAV-Avp-Cre-mCherry和AAV-DIO-ChR2注射到Sim1cre;Rcn2flox/flox小鼠的SCN中,发现SCNAVP神经末梢的激活不能增加小鼠血浆Raptin水平。在WT小鼠中,CNO诱导激活PVNRCN2神经元导致高水平的血浆Raptin,抑制PVNRCN2神经元降低血浆Raptin水平。当SCNAVP神经元激活时,血浆Raptin水平升高;但在SCNAVP神经元激活而PVNRCN2神经元抑制时,血浆Raptin的增加被消除。
综合上述结果表明,Raptin的释放是由SCNAVP神经元到PVNRCN2神经元的回路控制的。

图2. Raptin释放的昼夜节律由SCNAVP神经元控制

图3. PVNRCN2神经元分泌Raptin
下丘脑来源的Raptin抑制食物摄入并防止肥胖
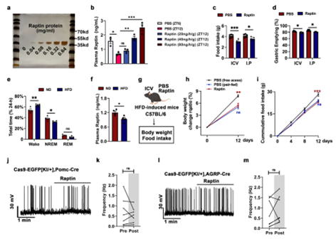
为了探究下丘脑来源的Raptin是否与SF小鼠的肥胖有关,作者通过在SF小鼠的PVN中注射AAV-hSyn-Rcn2-EGFP过表达Rcn2。结果显示Rcn2的过表达缓解了SF小鼠过度的体重增加,并将食物摄入量减少到对照小鼠的水平;此外,PVN特异性Rcn2的过表达挽救了SF诱导的糖耐量、胰岛素敏感性和脂肪积累的损害。为确定Raptin的代谢益处,作者对SF雄性小鼠进行为期4周的脑室内(ICV)注射重组Raptin蛋白,观察到Raptin挽救了SF小鼠的代谢紊乱,减少了食物摄入和体重增加。
先前的研究表明,高脂肪饮食(HFD)导致的肥胖会破坏睡眠-觉醒周期。与此一致,作者发现HFD喂养的肥胖小鼠的血浆Raptin水平比正常饮食(ND)喂养的更低。因此,采用ICV注射Raptin治疗HFD喂养的肥胖雄性小鼠,结果显示小鼠体重减轻、食欲被抑制,说明食物摄入的减少是Raptin诱导体重减轻的主要因素。
随后在Sim1cre;Rcn2flox/flox雄性小鼠中通过ICV注射Raptin进行了rescue实验。持续的Raptin释放有效地缓解了Rcn2缺失引起的体重快速增加,也将食物摄入量降低到对照小鼠的水平;同时消除了敲除小鼠的附睾白脂肪组织(eWAT)和腹股沟白色脂肪组织(iWAT)中的脂肪积聚,挽救了受损的葡萄糖稳态。
总之,这些发现表明下丘脑来源的Raptin抑制食物摄入并防止肥胖。

图4. 下丘脑来源的Raptin抑制食物摄入,防止肥胖

图5. Raptin治疗可以预防HFD引起的肥胖
Raptin与PVN和胃神经元中的Grm3结合以抑制食物摄入
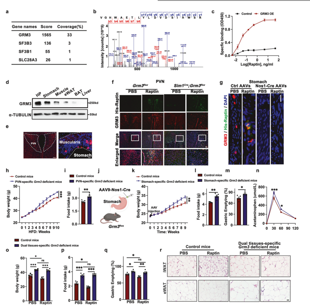
为了确定Raptin的受体,作者使用His标记的Raptin孵育下丘脑GT1-7神经元,对其细胞裂解物进行了MS分析,最终鉴定到Raptin的新受体Grm3,并通过饱和结合试验证实了Raptin和Grm3之间的结合。实验中发现Grm3在下丘脑和胃中高度表达,为进一步确认Raptin的靶组织,将纯化的His-Raptin与不同组织孵育,结果显示,Raptin靶向PVN和胃肌层中的Grm3。作者构建了PVN特异性Grm3敲除(SimCre;Grm3flox/flox)小鼠,观察到Raptin在WT型小鼠的PVN中显示强结合信号,而在Grm3敲除小鼠的PVN中结合信号消失。支配胃肠道(GI)肌肉的神经元主要是CHAT阳性和NOS1阳性神经元,共定位染色显示Grm3与NOS1阳性神经元共定位,所以作者将AAV-Nos1-Cre病毒注射到Grm3flox/flox雄性小鼠的胃肌肉层中,构建胃NOS1阳性神经元特异性Grm3敲除小鼠。在对照雄性小鼠的胃中,Raptin表现出强结合信号,而在Grm3敲除的胃神经元中结合信号消失。
接着作者检查了Grm3敲除小鼠的表型。在ND喂养下观察到Sim1Cre;Grm3flox/ flox雄性小鼠体重增加加快;HFD喂养时,表现出更快的体重增加;胃特异性Grm3敲除小鼠的体重和食物摄入量也更大。由于GI运动对于食欲和体重控制很重要,作者检测了胃运动,发现Grm3缺失加速了胃排空。为了进一步探索Grm3在PVN和胃中的影响,将AAV-Nos1-Cre注射到Sim1cre;Grm3flox/flox雄性小鼠的胃中,以获得PVN和胃中Grm3均敲除的小鼠,与Sim1cre;Grm3flox/flox雄性小鼠或胃特异性Grm3敲除雄性小鼠相比,双重组织特异性Grm3敲除小鼠表现出更高的体重和食物摄入量。对小鼠注射重组Raptin并进行HFD喂食,在对照小鼠中,Raptin降低了体重增加、胃排空速度、食物摄入和脂肪积累,但双重组织特异性Grm3敲除小鼠中,Raptin介导的这些作用被抑制。
这些结果表明,PVN来源的Raptin通过结合PVN和胃神经元中的Grm3来抑制食欲和胃排空,最终导致体重减轻。

图6. Raptin与PVN和胃神经元的Grm3结合,抑制食物摄入
Raptin-Grm3信号维持神经元激活和厌食效应的能量供应
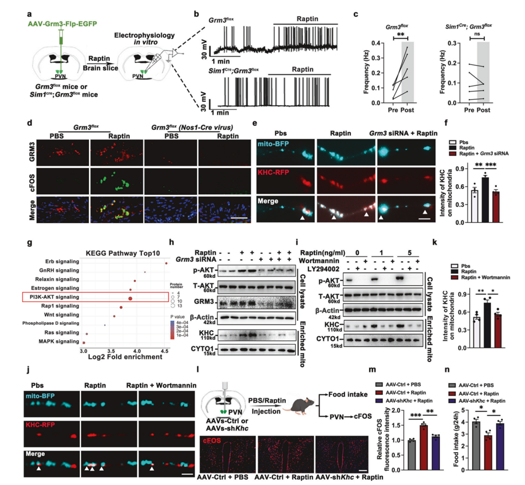
作者继续研究Raptin信号是否以Grm3依赖性的方式直接影响神经元活动。将AAV-Grm3-Flp-EGFP注射到Sim1cre;Grm3flox/flox小鼠PVN中标记PVNGRM3神经元,给小鼠注射Raptin。对照小鼠的PVNGRM3神经元被激活,而sim1cre;Grm3flox/flox小鼠PVNGRM3神经元不被激活;同样,Raptin可以激活胃中的NOS1+神经元,而Grm3缺失抑制了Raptin的激活作用。
为了阐明神经元的激活机制,用Raptin或PBS处理的下丘脑神经元进行定量磷酸化蛋白质组学分析。通过差异磷酸化蛋白的COG分析,发现转运、分解代谢以及细胞运动相关的基因有明显改变。考虑到线粒体运动对神经元活动的能量分配至关重要,之后进一步研究线粒体运动是否参与了Raptin激活神经元的能量供应。驱动蛋白重链(KHC)是线粒体轴突运输的主要顺行马达,控制着神经元中线粒体分布,KHC在线粒体中的定位表明线粒体运动增加。用mito-BFP和Khc-RFP质粒转染原代下丘脑神经元,观察到Raptin处理增加了Khc和线粒体的共定位,而这种作用在Grm3敲低的神经元中被消除。为了确定参与线粒体运动的信号通路,对组学数据进行KEGG分析,发现PI3K-AKT途径受到Raptin的显著影响,后续实验证明Raptin在对照神经元中能激活PI3K-AKT信号,但在Grm3敲低的神经元中没有激活该信号。先前的研究表明,Khc反映线粒体的流动性,因此,作者检测了线粒体组分中Khc水平。发现在对照神经元中,Raptin处理增加了它们的水平,而在Grm3敲低的神经元中则没有,用Wortmannin和LY294002(PI3K抑制剂)处理有效抑制了Raptin诱导的Khc增加。这些结果表明,Raptin通过PI3K-AKT信号促进GRM3+神经元活性。
进一步探索Khc在Grm3介导的神经元激活和食欲控制中的重要性,利用AAV-hSyn-shKhc-EGFP敲低PVN中Khc,对小鼠注射Raptin或PBS,发现Raptin处理激活了没有敲低Khc的对照小鼠PVN中的神经元;然而,这种激活作用在Khc敲低小鼠中被抑制,Raptin对食欲的抑制作用也同样减弱。
综合上述结果,作者认为Raptin-Grm3信号促进PI3K-AKT通路激活,在Khc介导的神经元激活和食欲控制的能量供应中起着至关重要的作用。

图7. Raptin-Grm3信号传导维持神经元激活和厌食效应的能量供应
Raptin失调与人类睡眠不足诱导的肥胖有关
在临床方面,作者调查了睡眠质量对人类肥胖风险的影响。在262名年龄和性别匹配的参与者中分析了睡眠质量、Raptin释放和肥胖之间的相互作用。在这些参与者中,127人患有肥胖症(BMI:32.30±3.00),其余135人不肥胖(BMI:22.0±2.4)。与不肥胖个体相比,肥胖个体总睡眠时间(TST)和睡眠效率(SE)减少,睡眠后觉醒(WASO)和睡眠潜伏期(SL)升高,说明睡眠质量较差。此外,肥胖参与者的血浆Raptin水平显著降低。
通过独立分析不肥胖或肥胖组,进一步对这些相关性进行详细检查。在肥胖人群中观察到SE与BMI呈负相关。除TST外,肥胖人群的其他睡眠质量指标(SE、SL和WASO)均与Raptin水平正相关,BMI与Raptin水平呈明显的负相关。这些结果表明睡眠不足可能会破坏Raptin的释放,尤其是在肥胖的情况下。
鉴于睡眠质量紊乱与肥胖发展之间存在既定的关联,作者探索肥胖和失眠患者睡眠质量的改善是否可以促进Raptin的释放并抑制食物摄入。通过招募男性肥胖和失眠患者进行研究,将参与者分为不进行任何干预的对照组和采用3个月SRT(一种临床上公认的治疗长期失眠的药物)治疗方案的干预组。与预测结果相符,接受SRT治疗的患者在SE、体重和能量摄入以及血浆Raptin水平方面表现出显著改善。此外,Raptin水平的变化与SE改善呈正相关,与体重和能量摄入的减少呈负相关。
这些数据表明,睡眠模式、血浆Raptin水平与人类肥胖之间存在深刻联系。

图8. Raptin与睡眠不足引起的人类肥胖有关
RCN2无义突变会导致夜食综合征
最后作者对2000名中国肥胖参与者进行了Sanger测序,以筛选RCN2变异,为将RCN2与肥胖联系起来提供遗传证据。值得注意的是,数据中发现了一个杂合RCN2无义变体,该变体在肥胖先证者(II2)和另外两个肥胖家庭成员(II3和Ⅲ2)中出现,但在其他家庭成员中没有。RCN2中的这种变异(c.469 C>T)会导致RCN2外显子4中Arg157位点被过早终止密码子取代(p.Arg157Ter)。此外,数据显示该突变的邻近区域在脊椎动物中高度保守。作者在HEK293T细胞中过表达人类WT RCN2和这种RCN2变体。在浓缩培养基中没有发现小分子量的Raptin片段,也没有检测到没有RCN2与GRM3结合,表明RCN2变体的Raptin片段无法分泌结合GRM3发挥下游作用。同时注意到,这三名携带变体的肥胖患者都患有夜食综合征(NES),与年龄和BMI匹配的肥胖参与者相比,三名NES患者在夜间睡眠阶段的血浆Raptin水平较低。通过监测24小时内的总卡路里摄入量,观察到NES患者(II2、II3和III2)在夜间的食物摄入量比其性别、年龄和BMI相匹配的参与者都有所增加。这些结果表明Raptin释放受损可能是该家族NES的重要因素。

图9. RCN2无义突变导致NES
总结
本研究通过系统的实验设计和先进的技术手段,发现了新型下丘脑激素——Raptin,揭示了其在调控食欲和预防肥胖中的重要作用。不仅为理解睡眠与肥胖之间的关系提供了新的视角,还为肥胖治疗提供了潜在的新靶点。

查看更多

查看更多

查看更多
联系我们
返回顶部