查看更多
明星产品
关注我们
扫码关注我们
了解更多信息
肾纤维化是各种慢性肾脏疾病(Chronic kidney disease,CKD)进展为终末期肾脏疾病的常见途径。最近的研究表明,肾小管上皮细胞 (renal tubular epithelial cells,RTEC) 的线粒体损伤是肾纤维化的重要病理基础,其潜在的调控机制仍不清楚。丙酮酸羧化酶 (Pyruvate carboxylase,PC) 是位于线粒体内的一种催化酶,与线粒体损伤和代谢密切相关。目前,PC与肾脏纤维化的发生和发展调控机制尚不清楚。

2025年1月21日,中南大学湘雅医院一研究团队在《Advanced Science》杂志上在线发表了题为“Deletion of Pyruvate Carboxylase in Tubular Epithelial Cell Promotes Renal Fibrosis by Regulating SQOR/cGAS/STING-Mediated Glycolysis”的研究报告,揭示了PC缺乏诱导RTECs线粒体损伤和代谢重编程的分子机制,为肾脏纤维化的发病机制和治疗提供新的理论基础和潜在的治疗靶点。值得注意的是,在本研究中,作者使用汉恒生物提供的CRISPR-Cas9病毒工具构建了PC基因敲除的HK-2细胞株。

接下来,让我们一起来了解一下这篇文章吧。
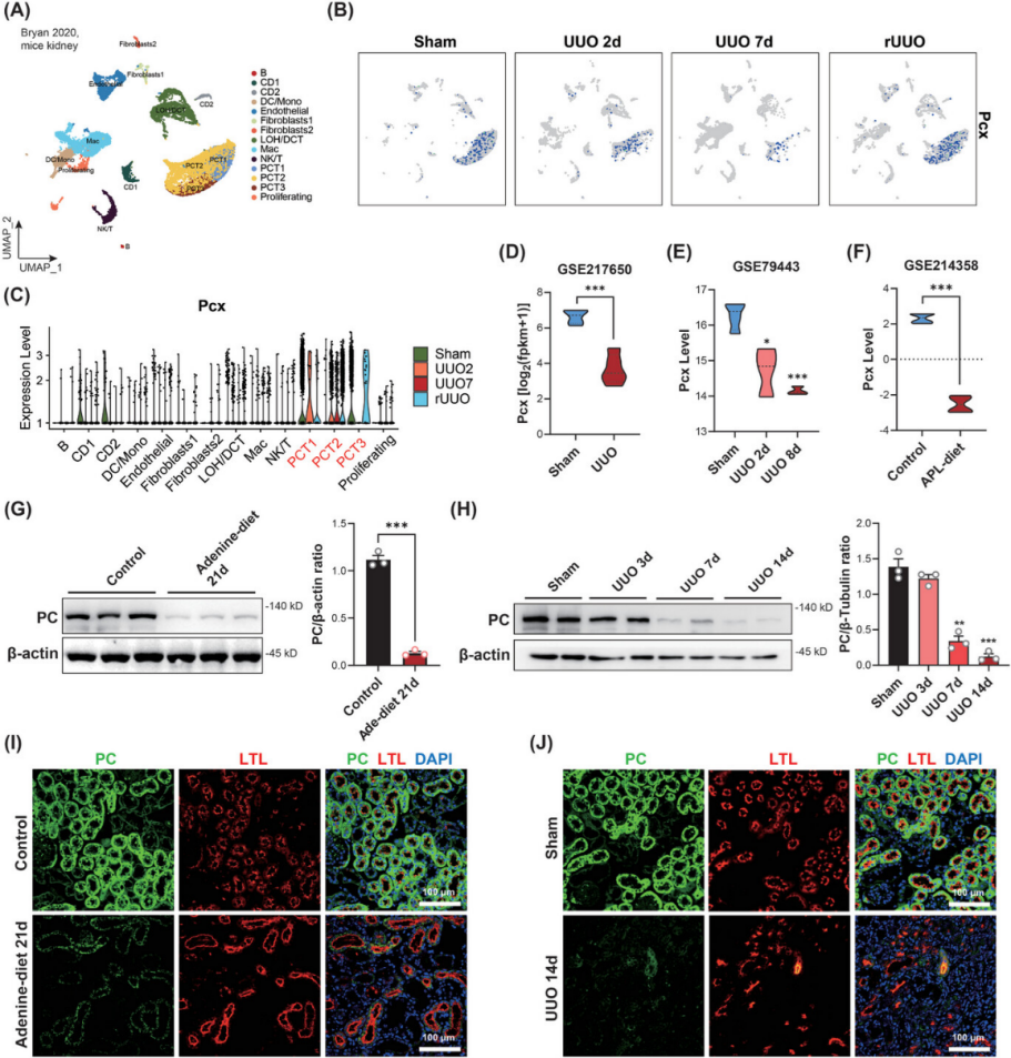
1. PC在各种肾脏纤维化模型中明显下降
为了阐明PC在肾脏纤维化中的表达模式,作者下载了小鼠肾脏的单细胞RNA测序数据集(GSE140023),将其分为四组:假手术组(Sham)、UUO2组(单侧输尿管梗阻2天)、UUO7组和UUO 7天后解除输尿管结扎并逆转组(R-UUO)。对小鼠PC同源基因Pcx的表达情况进行分析,发现Pcx在正常小鼠肾脏的肾小管上皮细胞中高表达。此外,Pcx的表达随着UUO持续时间的增加而降低,但在输尿管梗阻逆转后有所反弹。小鼠或大鼠肾脏的转录组数据表明,与正常对照相比,UUO 或别嘌呤醇饮食诱导的肾纤维化模型中Pcx的表达水平显著下调。

图1. PC在各种动物肾脏纤维化模型中明显下降
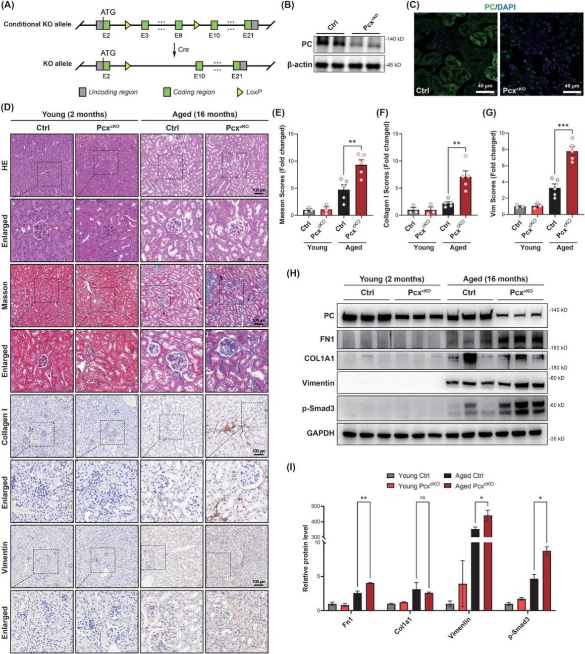
2. Pcx 缺乏会诱发自发性肾脏纤维化
为了进一步探究PC在肾脏纤维化中的作用及机制,作者利用CRISPR-Cas9技术构建了肾小管上皮细胞条件性敲除PC基因的小鼠模型(Pcxflox/flox;Cdh16-Cre, PcxcKO)。与对照小鼠相比,2月龄PcxcKO小鼠没有表现出明显的缺陷或肾功能障碍,但在16月龄时表现出明显的间质纤维化。qPCR和Western Blot分析发现,与对照小鼠相比,16月龄PcxcKO小鼠肾脏中FN1、胶原蛋白I和波形蛋白等标志物在mRNA和蛋白质水平显著升高。这表明PcxcKO小鼠表现出自发性肾脏纤维化。

图2. PC的表达与CKD患者的肾功能和肾纤维化相关
3. PcxcKO会加剧单侧输尿管梗阻(UUO)诱发的肾脏纤维化
接下来,作者使用2月龄的PcxcKO小鼠研究PC缺乏对UUO后肾脏纤维化进展的影响。血清肾功能测试显示,UUO模型小鼠的血清肌酐、尿酸和尿素氮水平显著升高,表明UUO建模成功。PcxcKO小鼠的血清肌酐和尿酸水平相较于对照小鼠明显升高。组织学分析显示,PcxcKO小鼠和对照小鼠的梗阻肾脏相对于假手术对侧肾脏均表现出明显的小管扩张、萎缩和间质炎症。PcxcKO小鼠的纤维化程度比对照组小鼠严重得多。Masson染色、胶原蛋白I和波形蛋白免疫组织化学染色结果表明PcxcKO小鼠梗阻肾脏中细胞外基质 (ECM)的积聚显著增加。

图3. Pcx缺乏会诱发自发性肾脏纤维化
4.PC缺乏可加剧TGF-β1诱导的HK-2细胞纤维化
随后,利用CRISPR-Cas9技术在人肾小管上皮细胞HK-2中敲除PC,用TGF-β1刺激细胞24h后进行Western Blot分析,结果显示,在TGF-β1刺激下,PC敲除组细胞中N-CAD、FN1、COL1A1等ECM成分的表达较对照组明显增加,表明PC的敲除可能加剧TGF-β1诱导的HK-2细胞ECM的产生和沉积。此外,对Wnt/β-Catenin/Snail及部分上皮间质转化通路相关分子(包括p-SMAD3、ZEB-1、β-Catenin、SNAIL、vimentin、α-SMA)的检测发现,与对照组相比,PC敲除细胞中纤维化通路分子的表达显著增加,这表明了PC缺乏可能加剧TGF-β1诱导的HK-2细胞ECM沉积及纤维化。

图4. 肾小管上皮细胞中PC的条件性基因敲除会加剧UUO诱发的肾脏纤维化
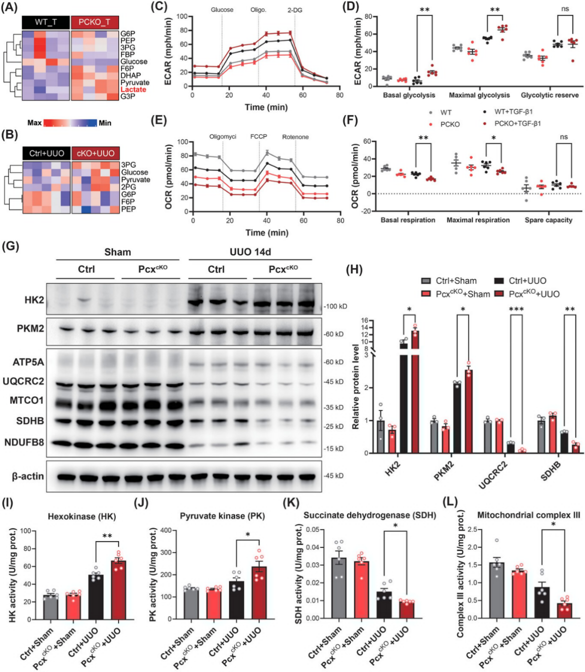
5.PC基因敲除可增加糖酵解过程相关基因表达水平
为进一步探究PC缺乏致纤维化的机制,对PcxcKO小鼠和对照小鼠进行了体内外代谢组学检测。代谢组学结果显示,PcxcKO小鼠+TGF-β1组和PcxcKO小鼠+UUO组小鼠的糖酵解代谢产物(如葡萄糖-6-磷酸、果糖-6-磷酸、二羟基丙酮磷酸和3-磷酸甘油醛)显著上调,表明PC缺失破坏了线粒体代谢平衡,增强了糖酵解水平。然而,PC敲除后,糖异生水平并未发生显著变化。Seahorse分析证实,PC敲除+TGF-β1组的细胞外酸化率(ECAR)明显高于对照组;TGF-β1处理后PC敲除细胞的耗氧率(OCR)显著降低。

图5. PC缺乏可加剧 TGF-β1 诱导的 HK-2 细胞纤维化
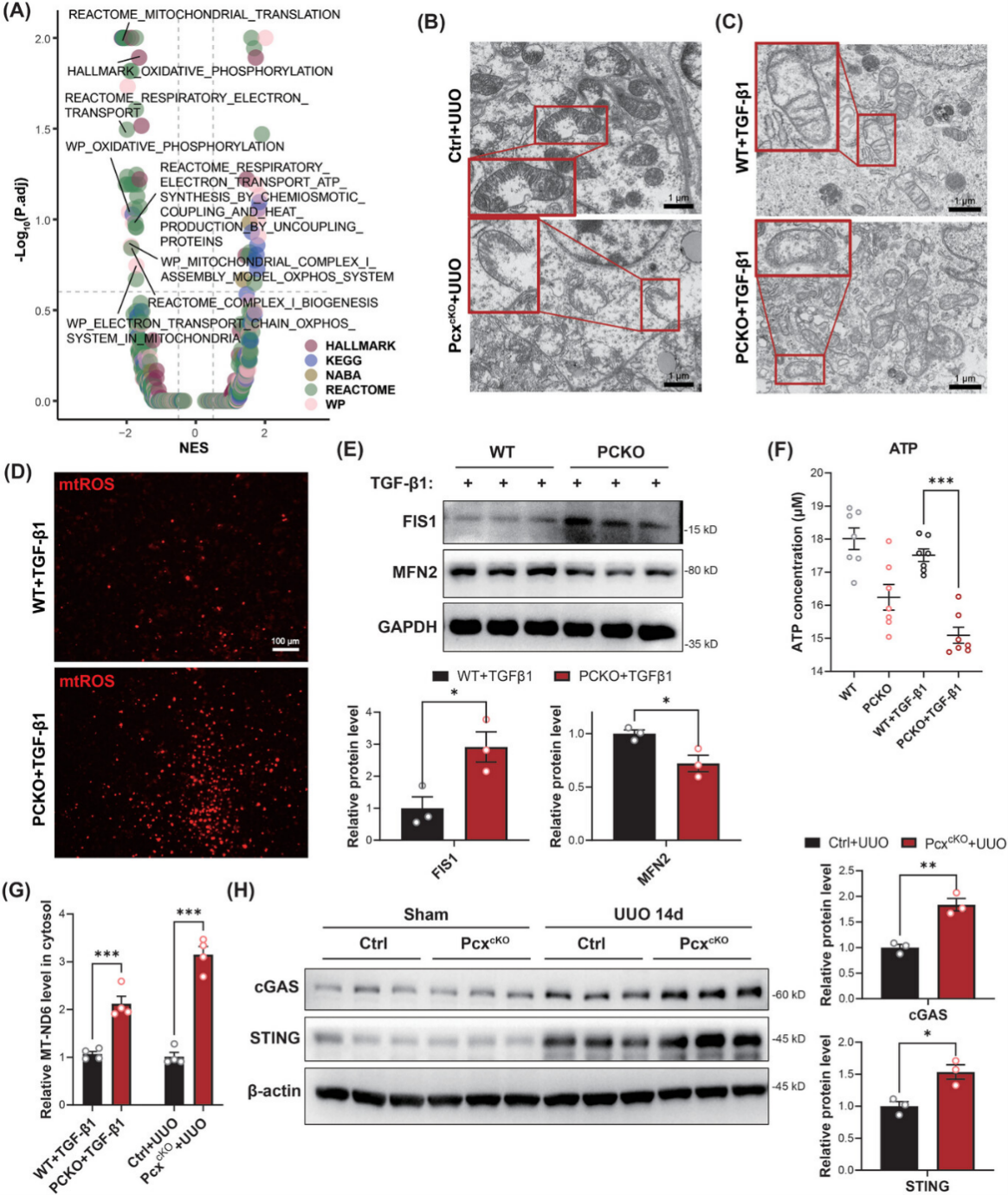
6.PC基因敲除可诱导线粒体损伤和cGAS-STING通路激活
作者又分析了TGF-β1刺激前后PC敲除和对照HK-2细胞的RNA转录组数据。GO富集分析显示,TGF-β1刺激后,ECM相关基因表达显著增加。此外,与野生型TGF-β1刺激组相比,PC敲除细胞在TGF-β1刺激后表现出更高的ECM基因表达丰度。GSEA分析表明,PC敲除+TGF-β1刺激组中促炎和促纤维化通路显著富集,几个与纤维化相关的基因显著升高。
除此之外,GSEA分析还表明PC敲除+TGF-β1刺激的细胞中呼吸链通路基因表达减弱,表明线粒体损伤加剧。电镜检测发现,UUO处理的Pcx敲除小鼠肾脏中线粒体膜破裂严重,线粒体萎缩,线粒体脊减少甚至消失。同样,与WT+TGF-β1刺激组相比,PC敲除+TGF-β1组细胞表现出显著的线粒体收缩和线粒体嵴减少。ROS荧光染色和JC-1线粒体膜电位检测也显示,与WT+TGF-β1组相比,PC敲除+TGF-β1组的线粒体ROS水平显著升高,线粒体膜电位降低。Western Blot法检测线粒体裂变蛋白1(FIS1)和线粒体融合蛋白2(MFN2)的表达,发现PC敲除+TGF-β1刺激组细胞中MFN2表达显著下调,FIS1表达显著升高。同时,PC敲除+TGF-β1细胞中的ATP水平明显低于野生型+TGF-β1细胞,表明能量产生减少。
先前研究表明,线粒体损伤导致mtDNA漏出到细胞质中,从而可能激活DNA传感器cGAS-STING及其下游信号通路。作者检测发现,与对照组相比,Pcx敲除+UUO小鼠/PC敲除+TGF-β1细胞的细胞质中mtDNA均显著增加,同时,Pcx敲除+UUO小鼠肾脏中cGAS和STING蛋白的水平显著增加。这些发现表明,PC敲除会诱导线粒体损伤和mtDNA 泄漏到细胞质中,从而触发cGAS-STING信号通路的激活。

图6. PC基因敲除增加了糖酵解过程相关基因表达水平
7.PC缺乏会降低硫化物:醌氧化还原酶(SQOR)的稳定性
随后,作者研究了PC调控线粒体损伤诱导的mtDNA释放的机制。为了阐明其中涉及的分子机制,对小鼠肾脏组织中的PC免疫沉淀物进行了LC-MS/MS蛋白质组学分析,鉴定出22个潜在互作蛋白中,SQOR评分最高。SQOR是参与硫化物代谢的关键酶,在调节线粒体结构和功能中起着至关重要的作用。有研究表明SQOR缺乏可诱导线粒体膜脂质过氧化,导致线粒体损伤和铁死亡。实验进一步证实了这一点:在HK-2细胞中沉默SQOR,然后用铁死亡诱导剂erastin处理,Western Blot分析显示铁死亡标志物GPX4显著下调。此外,沉默SQOR加剧了TGF-β1刺激引起的FN1表达增加。这些发现表明,RTEC中SQOR表达下调可能导致线粒体膜脂质过氧化、线粒体破裂,以及随后的线粒体损伤。
CO-IP和pull-down分析均证实了PC蛋白可与SQOR互作。免疫荧光实验也进一步证明 PC 和SQOR在细胞中存在共定位。与对照组UUO小鼠相比,Pcx敲除+UUO小鼠肾脏中SQOR蛋白水平显著下调,而mRNA水平无显著变化。此外,用蛋白酶体抑制剂MG132处理,可消除PC沉默引起的HK-2细胞中SQOR的下调,但用自噬抑制剂CQ则没有这种效果,这表明PC抑制了蛋白酶体对SQOR的降解。在MG132刺激下,共转染SQOR与PC可显著降低SQOR泛素化水平。此外,CHX chase实验进一步发现PC敲除降低了HK-2细胞中SQOR蛋白的半衰期,这些结果表明PC缺失降低了其与SQOR的相互作用,从而在肾脏纤维化的病理状态下促使SQOR通过泛素-蛋白酶体途径降解,进而加剧线粒体的损伤和mtDNA的释放。

图7. PC基因敲除诱导线粒体损伤和 cGAS-STING 通路激活
8.增加PC表达量可缓解 UUO 后的代谢重编程和肾脏纤维化
接下来,作者评估了PC改善UUO后肾脏纤维化的潜力。构建肾小管上皮细胞特异性Pcx过表达小鼠,并设置一下四组处理:假手术的野生型同窝仔(Ctrl+Sham)、假手术的Pcx小鼠(Pcx+Sham)、UUO手术 14 天的野生型同窝仔(Ctrl+UUO)和UUO 手术 14 天的Pcx小鼠(Pcx+UUO)。Pcx小鼠的血清肌酐和尿酸水平与对照组小鼠相比显著降低。HE和Masson染色表明Pcx小鼠梗阻肾脏中ECM的积聚较少。Western Blot和qPCR分析表明, Pcx+UUO组中FN1、波形蛋白和α-SMA等纤维化标志物的表达水平显著下调。同样,在HK-2细胞中过表达PC可挽救TGF-β1刺激引起的波形蛋白和Snail的高表达。这些发现表明PC可减轻UUO后的肾脏纤维化,最终恢复受损的肾功能。

图8. PC缺乏会降低硫化物:醌氧化还原酶(SQOR)的稳定性
总结
综上所述,本研究利用多种组学技术证明敲除PC基因可通过SQOR/cGAS/STING通路促进 RTEC中的糖酵解,证实了PC是这些细胞代谢重编程中的关键新分子。在小鼠中敲除PC可增加mtDNA泄漏,显著激活cGAS-STING途径,随后上调糖酵解酶如HK2和PKM2的表达,促进了肾纤维化。因此,PC可能是干预代谢重编程和肾纤维化的一个潜在的靶点。

查看更多

查看更多

查看更多
联系我们
返回顶部