查看更多
明星产品
关注我们
扫码关注我们
了解更多信息
结直肠癌(CRC)是全球第三常见的恶性肿瘤,也是癌症相关死亡的第二大原因。随着综合治疗的进展,局部CRC患者的5年总生存率(OS)已经超过了90%。但是伴有远处转移的CRC患者5年OS率仍然很低,低于15%。同时,大约22%的CRC患者在初诊时面临同步远处转移。因此,寻找CRC转移进展中关键的分子和机制调节至关重要。

2024年12月18日,复旦大学上海医学院蔡国响教授团队在Journal of Hematology & Oncology期刊(IF=29.5)上发表了题为“myCAF-derived exosomal PWAR6 accelerates CRC liver metastasis via altering glutamine availability and NK cell function in the tumor microenvironment” 的研究论文。该研究报道了肌成纤维细胞(myCAFs)衍生的外泌体LncRNA PWAR6,它可以调节肿瘤微环境(TME)中谷氨酰胺的可用性,并揭示了PWAR6通过改变TME中的谷氨酰胺代谢和NK细胞功能加速CRC肝转移的作用机制;靶向抑制PWAR6,结合FAPI治疗,在临床前模型中有效地减少了肝转移,为临床管理提供了良好的治疗潜力。汉恒生物有幸为本研究提供三个过表达质粒HA-ubiquitin、Myc-NRF2 和Flag-Keap1。

下面,我们一起来了解具体的研究内容。
研究成果
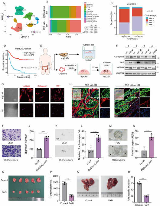
1. myCAFs增强CRC细胞的干细胞性并促进迁移
为了研究癌症相关成纤维细胞(CAFs)在CRC中的作用,作者利用GSE166555和GSE178318单细胞测序数据,分析发现CAFs的比例在肝转移CRC患者(CRLM)中高于无肝转移(LM)患者。其中myCAFs在CRLM中显著升高,而炎性CAFs(iCAFs)、抗原呈递(apCAFs)和其他CAFs的变化并不明显。在meta-GEO和TCGA队列中,建立了myCAF评分来评估RNA-seq数据中myCAFs的水平。myCAF评分较高的患者主要在III期和IV期诊断为结直肠癌,而myCAF评分较低的患者主要在I期和II期。Kaplan-Meier分析显示,myCAF评分升高与CRC患者预后明显较差相关。
为了研究myCAFs对CRC进展的影响,作者分离了myCAFs和正常成纤维细胞(NFs),并获得了类器官模型。与NFs相比,myCAFs生物标志物α-SMA、FAP和Collagen I表达水平明显升高。作者建立了共培养系统,与myCAFs共培养的CRC细胞迁移和成球能力增加、干性标志物表达升高,myCAFs增强了CRC细胞的干性并促进了体外转移。这些结果表明myCAFs在体外显著增强了CRC细胞的转移潜力。最后,作者在小鼠体内共移植CRC细胞和myCAFs,分别注射生理盐水和成纤维细胞活化蛋白抑制剂(FAPI),结果显示,FAPI组皮下肿瘤和肝转移灶明显小于生理盐水组。这些发现都强调了myCAFs在CRC转移中的关键作用。

图1 myCAFs增强CRC细胞干性并促进迁移
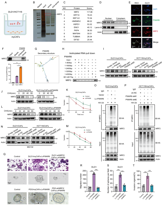
2. myCAF衍生的外泌体PWAR6促进CRC的干性和转移
外泌体是myCAFs与TME其他组分之间通信的主要载体。因此,作者进行细胞共培养来研究外泌体在促进CRC细胞干性和转移中的作用。将外泌体抑制剂GW4869加入共培养系统中可以逆转CRC细胞的迁移速率和干,这表明myCAFs通过外泌体促进CRC细胞的转移并增强其干性。为了阐明myCAFs衍生外泌体(CAF-Exo)作用于CRC细胞的机制,作者提取外泌体并进行RNA测序,发现lncRNA PWAR6在myCAF-Exo中上调最为显著。同样,PWAR6在CAFs、myCAF-Exo和CRC肿瘤组织中的表达明显升高,而在CRC细胞系和健康肠上皮细胞系之间没有显著差异。敲低PWAR6后CRC细胞迁移、干性和上皮-间质转化标志物的表达显著降低,体内肝转移瘤和皮下肿瘤的数量和重量显著降低。这些结果表明myCAF衍生的外泌体PWAR6在体外内均促进CRC干性和转移。

图2 myCAF衍生的外泌体PWAR6促进CRC的干性和转移
3. exo-PWAR6在CRC患者中的表达及其临床意义
68Ga-FAPI正电子发射断层扫描技术(68Ga-FAPI- pet)被应用于肿瘤转移成像和诊断。作者对15例不同68Ga-FAPI-PET SUVmax值患者的组织病理样本中的PWAR6水平进行了综合分析,在SUVmax值升高的患者中,PWAR6的表达水平明显较高。同时SUVmax值升高的患者观察到了更多的类器官形成,并且PWAR6阳性率更高。接下来,作者收集正常组织、非LM CRC患者和CRLM患者的组织样本,从中提取外泌体,检测PWAR6的表达。CRLM患者PWAR6表达最高,非LM CRC患者次之。随后,作者研究PWAR6的病理意义和预后价值,收集I-IV期CRC组织,发现PWAR6低表达患者的总生存期(OS)明显优于高表达患者,PWAR6高表达是不良OS的独立预测因子。PWAR6水平升高与较高的CAFs比例和不良的临床病理特征显著相关。

图3 exo-PWAR6在CRC患者中的表达及其临床意义
4. myCAF来源的exo-PWAR6通过上调SLC38A2增强CRC细胞的谷氨酰胺摄取
myCAF-Exo和myNF-Exo的代谢组学测序数据阐明了肝转移myCAFs与正常肝组织NF之间谷氨酰胺代谢途径的显著差异。与myCAFs共培养的CRC细胞,谷氨酰胺摄取显著增加,谷氨酸和α-酮戊二酸水平升高,但这种增强可以通过降低CAFs中的PWAR6来逆转。 继续研究发现,当敲低或过表达PWAR6时,只有SLC38A2表达下调/上调。同时,SLC38A2在CRC转移中的表达也显著上调。PWAR6过表达增加谷氨酰胺摄取、细胞迁移和细胞干性可以通过SLC38A2敲低部分逆转。临床样本中也发现,68Ga-FAPI-PET SUVmax值升高的患者以及CRLM患者组织中的SLC38A2表达明显增加。此外,敲除SLC38A2可显著降低C57BL/6小鼠皮下肿瘤和肝转移灶的大小。这些结果表明myCAF衍生的外泌体PWAR6通过上调SLC38A2来促进CRC细胞中谷氨酰胺摄取的增加。体内外实验也表明,外泌体PWAR6诱导SLC38A2上调可促进CRC细胞的转移。

图4 myCAF来源的exo-PWAR6通过上调SLC38A2增强CRC细胞的谷氨酰胺摄取
5. PWAR6阻断NRF2泛素化和降解
为了阐明myCAF衍生的PWAR6调节谷氨酰胺代谢并促进CRC转移的机制。作者首先寻找CRC细胞中与PWAR6互作蛋白,捕获蛋白复合物进行质谱分析,确定了与PWAR6互作蛋白NRF2。实验验证了NRF2-PWAR6相互结合作用并确定结合位点。敲低或过表达PWAR6时,NRF2的蛋白水平也随之降低/升高。同时敲低PWAR6降低了NRF2的稳定性并加速了其降解,反之则延长NRF2降解的半衰期,说明PWAR6以泛素化-蛋白酶体依赖的方式在翻译后水平调节NRF2的表达。PWAR6增强CRC细胞的迁移、成球,而这些作用均被NRF2沉默逆转。这些发现表明PWAR6通过上调NRF2促进CRC细胞的细胞迁移、干细胞性和谷氨酰胺摄取。
Keap1是一个重要的NRF2相互作用蛋白,它在泛素-蛋白酶体途径中发挥作用。先前的研究结果表明PWAR6抑制NRF2泛素化,而Keap1可促进其泛素化。沉默PWAR6显著上调Keap1,而过表达PWAR6导致Keap1明显下调。这些观察结果表明PWAR6和Keap1之间存在相互调节关系,PWAR6通过与Keap1竞争性结合抑制NRF2降解。

图5 PWAR6阻断NRF2泛素化和降解
6. NRF2通过转录调节SLC38A2促进CRC细胞对谷氨酰胺的摄取
为了验证NRF2是否可作为转录因子调控SLC38A2,作者进行了CUT&Tag实验,结果表明NRF2蛋白占据SLC38A2的近端启动子区域,荧光素酶报告基因检测进一步验证了其调控关系,即PWAR6的过表达提高了SLC38A2的转录活性。探讨NRF2的临床意义,发现高68Ga-FAPI-PET CT SUVmax值与NRF2表达升高呈正相关,LM患者的NRF2表达更高,CRC组织中PWAR6表达与NRF2水平也呈正相关。NRF2敲低MC38细胞显著抑制皮下肿瘤生长和肝转移。

图6 NRF2通过转录调节SLC38A2促进CRC细胞对谷氨酰胺的摄取
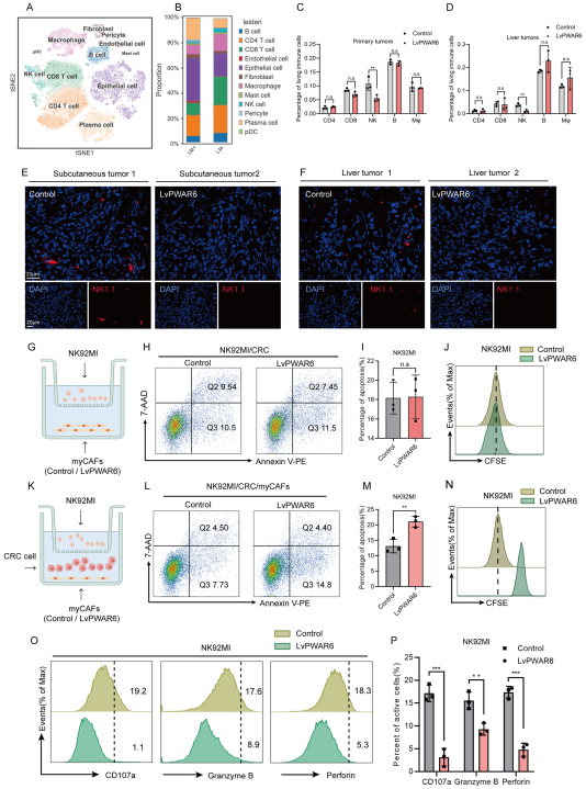
7. PWAR6介导的NK细胞谷氨酰胺缺乏促进肿瘤免疫逃逸
接下来作者研究PWAR6是否可以代谢重塑肿瘤免疫微环境(TIME)。作者对单细胞测序数据库中的免疫细胞进行了聚类分析,发现CRLM与NK细胞、CD4+ T细胞、CD8+ T细胞、B细胞和巨噬细胞的富集水平降低相关。在小鼠体内过表达PWAR6,会导致NK细胞水平显著降低,显著抑制NK细胞在皮下和肝转移瘤中的作用。体外细胞实验中,CAFs、CRC细胞和NK92MI细胞共培养时,PWAR6的过表达显著降低NK细胞活性并诱导其凋亡。这些结果表明,myCAF衍生的外泌体PWAR6通过与CRC细胞的相互作用对NK细胞功能施加抑制作用。作者之前研究证明谷氨酰胺对支持NK细胞功能起关键作用,假设CRC细胞中PWAR6的上调可能会导致谷氨酰胺的过度摄取,从而使得NK细胞可利用的谷氨酰胺减少,进而导致NK细胞活性受损。故作者用外源性谷氨酰胺补充共培养系统,并重新评估NK细胞活性。结果表明,PWAR6主要通过增强肿瘤细胞和NK细胞对谷氨酰胺的竞争性摄取来影响NK细胞的活性。作者推测CRC细胞通过高SLC38A2与NK细胞竞争谷氨酰胺。构建SLC38A2敲低的CRC细胞,与myCAFs和NK细胞共培养。结果发现PWAR6主要通过SLC38A2介导的肿瘤细胞和NK细胞对谷氨酰胺的竞争性摄取来影响NK细胞的活性。这些研究结果表明,PWAR6诱导CRC细胞竞争性地从TME中摄取谷氨酰胺,导致NK细胞中的谷氨酰胺剥夺。这种谷氨酰胺剥夺显著损害NK细胞活性和细胞毒性,从而促进肿瘤进展。

图7 PWAR6介导的NK细胞谷氨酰胺缺乏促进肿瘤免疫逃逸
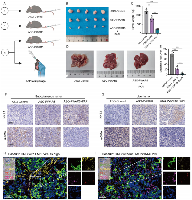
8. PWAR6是CRC的潜在治疗靶点
基于先前研究中发现的PWAR6在CRC中的关键作用,作者评估了PWAR6作为治疗靶点的潜力。尾静脉注射靶向PWAR6的抑制剂(ASO-PWAR6)可显著减轻皮下肿瘤和肝转移瘤的肿瘤负担。此外,ASO-PWAR6联合FAPI灌胃在减轻皮下肿瘤和肝转移负担的疗效更显著。表明PWAR6是CRC的潜在治疗靶点。

图8 PWAR6是CRC的潜在治疗靶点
总结
总之,本研究发现了一个myCAF来源的特异性外泌体PWAR6,它可以增强CRC细胞的干性、迁移和谷氨酰胺代谢。在机制上,PWAR6与NRF2结合,阻止其与Keap1的相互作用,从而抑制NRF2的泛素化。经PWAR6稳定的NRF2作为转录因子增强SLC38A2的表达,从而促进CRC细胞从TME摄取谷氨酰胺,这会导致TME谷氨酰胺耗竭,NK细胞凋亡。作者首次发现PWAR6可以促进肠癌细胞与NK细胞之间的“代谢竞争”,揭示了PWAR6在TME中的免疫逃逸机制,同时PWAR6可作为结直肠癌肝转移的潜在治疗靶点,其靶向抑制剂ASO-PWAR6在小鼠模型中展现出显著疗效。

查看更多

查看更多

查看更多
联系我们
返回顶部