查看更多
明星产品
关注我们
扫码关注我们
了解更多信息
神经血管单元 (NVU) 是一个复杂的多细胞结构,由内皮细胞 (EC)、神经元细胞、神经胶质细胞、平滑肌细胞 (SMC) 和周细胞组成。NVU依赖于EC和神经元之间通信的微妙平衡,以维持大脑的结构完整性和正常功能。一旦内皮功能障碍发生,细胞间通讯就会中断,可能导致严重后果。研究表明,来源于内皮的硫化氢(H2S)通过抑制致病蛋白的过度磷酸化、降低兴奋性神经毒性和其他潜在机制来预防神经元功能障碍。3-巯基丙酮酸(3MP)硫转移酶(MPST)的催化活性能将3MP转化为硫化氢(H2S),然而管理MPST的调控机制及其对大脑的影响在很大程度上仍未得到探索。

2024年7月25日,来自广州中医药大学药学院的研究团队在 Journal Pre-proof (IF=14.7)杂志发表题为“Cerebral endothelial 3-mercaptopyruvate sulfurtransferase improves ischemia-induced cognitive impairment via interacting with protein phosphatase 2A”的文章。该研究发现内皮PP2A通过抑制钙蛋白酶2的活性来维持MPST介导的H2S的产生,这对预防神经元损失和认知功能障碍是必要的。PP2A-MPST转导通路有望成为减轻脑血管损伤的潜在治疗靶点。值得注意的是,在本研究中,作者使用了汉恒生物提供的腺相关病毒AAV9-Tie-Cre、AAV9-Tie-Ppp2ca和AAV9-Tie-MPST成功实现了PP2ACαf/f小鼠脑内皮Ppp2ca缺失,Ppp2ca回复表达以及MPST过表达。
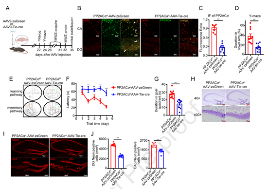
1.内皮PP2A缺乏诱导小鼠海马功能障碍
为了证实PP2A在病理状态下协调内皮细胞与神经元串扰中的作用,作者通过将Ppp2Cαf/f小鼠与Tie2-Cre小鼠杂交,产生了PP2A EC特异性缺陷小鼠(以下简称PP2AEC cKO)。从PP2ACαf/f和PP2AEC cKO小鼠中分离出原代脑微血管内皮细胞(PBMECs),用于RNA测序分析,富集分析揭示,内皮PP2A缺乏与多种疾病中的神经退行性变途径有关。此外,作者采用左颈动脉(LCA)部分结扎的方式诱导小鼠脑缺血。与假手术相比,从LCA模型小鼠分离的PBMEC中PP2Acα表达显著降低,LCA显著降低了PP2AEC cKO小鼠的存活率,而Ppp2Cαf/f小鼠则未受影响。在Y迷宫测试中,与Ppp2Cαf/f小鼠相比,PP2AEC cKO小鼠空间认知能力更差。以上数据表明内皮PP2A缺乏会导致神经元损失和认知功能障碍。

图1. 改善缺血诱导的认知障碍
2.AAV Tie-Cre介导的脑内皮PP2A缺乏也会导致认知功能障碍
为排除PP2AEC cKO小鼠神经元功能障碍是由外周内皮PP2A缺乏引起的可能性,作者通过脑立体定向注射AAV9-Tie-Cre到PP2ACαf/f小鼠的大脑中,仅在脑EC中删除Ppp2cα。AAV9-Tie-Cre诱导海马血管系统中PP2ACα表达的显著降低。与对照组小鼠的表现相比,在Y迷宫和Morris水迷宫中观察到注射AAV9-Tie-Cre的PP2ACαf/f小鼠认知功能存在显著缺陷。此外,AAV9-Tie-Cre注射到PP2ACαf/f小鼠大脑中还减少了海马中尼氏小体和NeuN+阳性细胞的数量。这些结果表明脑内皮PP2A对于调节记忆和神经元活力是必要的。

图2.AAV Tie-Cre介导的脑内皮PP2A缺乏也会导致认知功能障碍
3.脑内皮PP2A的恢复阻碍了PP2AEC-cKO小鼠的认知功能障碍
为了进一步证实内皮PP2A的神经保护作用,作者使用AAV9-Tie-Ppp2ca和AAV-BR1-Tie1.EGFP.2A-mPpp2ca通过脑立体定向和静脉注射在脑血管内皮过表达Ppp2cα。注射AAV三周后,观察到内皮中Ppp2ca表达显著增加,Ppp2cα的过表达有效地逆转了PP2AEC cKO小鼠认知功能存在的显著缺陷。此外,PP2AEC cKO小鼠的尼氏小体和NeuN+阳性细胞数量显著增加。这些结果进一步证实,脑内皮PP2A对于阻止神经元损失和认知功能障碍至关重要。

图3.脑内皮PP2A的恢复阻碍了PP2AEC-cKO小鼠的认知功能障碍
4.内皮PP2A缺乏导致小鼠H2S产生减少
为了探索内皮PP2A的神经保护机制,研究了其对血脑屏障(BBB)和脑血流(CBF)的影响。作者首先用生物信息学分析了细胞膜、细胞质和细胞核中可能与PP2A相互作用的分子。GO富集分析结果表明,PP2A影响了几种与H2S相关的信号通路,包括二硫化物氧化还原酶活性、氧化还原酶活性、蛋白质二硫化物异构酶活性等。值得注意的是,PP2A缺陷型PBMEC的H2S水平显著降低。同时,Ppp2ca的敲除也降低了bEnd.3细胞中的H2S浓度。外源性H2S(NaHS,H2S供体)治疗显著改善了PP2AEC cKO小鼠的认知功能。此外,外源性H2S恢复了PP2AEC cKO小鼠海马中尼氏小体和NeuN+阳性细胞的数量。这些结果表明,内皮细胞H2S生成受损与PP2A缺乏相关的神经元功能障碍有关。

图4. 内皮PP2A缺乏导致小鼠H2S产生减少
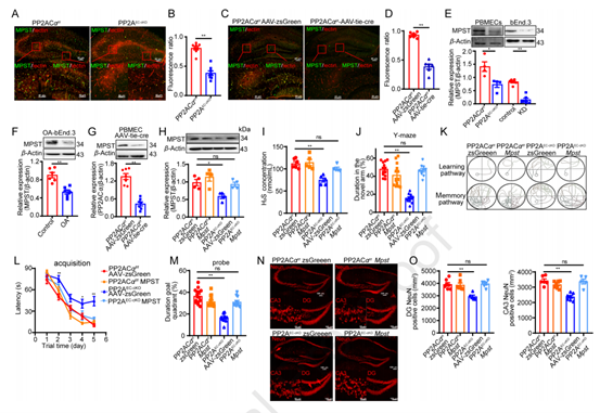
5.内皮PP2A缺乏抑制了小鼠MPST的表达
接着作者研究了PP2A缺乏对参与H2S生物合成的酶表达的潜在影响。值得注意的是,在PP2AEC cKO小鼠、PP2A缺陷型PBMEC和Ppp2ca敲除bEnd.3细胞中发现了MPST表达的显著降低。此外,通过其抑制剂冈田酸(100 nmol/L)抑制bEnd.3细胞中的PP2A活性,导致MPST蛋白水平降低。使用EC靶向AAV-Ppp2ca恢复EC中的PP2A活性可显著恢复MPST表达和H2S产生。然而,内皮 PP2A 缺乏对另外两种 H2S 生物合成酶 CSE 和 CBS 的表达几乎没有影响。为了证实MPST和PP2A之间的相互作用,作者使用AAV9-Tie-MPST和AAV-BR1-Tie1.EGFP.2A-mMpst在脑EC中过表达MPST。注射AAV-MPST三周后,在PP2AEC cKO小鼠的脑血管系统和PBMEC中观察到MPST表达显著增加和H2S产生。有趣的是,内皮细胞中MPST的过表达显著改善了PP2AEC-cKO小鼠的认知障碍。此外,脑EC中MPST表达的恢复导致PP2AEC cKO小鼠NeuN+阳性细胞数量的显著增加。这些结果表明,PP2AEC cKO小鼠中H2S减少介导的神经元功能障碍与内皮MPST表达的抑制有关。

图5. 内皮PP2A缺乏抑制了小鼠MPST的表达
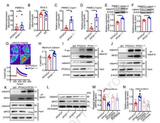
6.内皮PP2A缺乏促进钙蛋白酶2介导的MPST降解
定量RT-PCR分析显示,PP2A的失活不影响PBMECs和bEnd.3细胞中MPST转录物的水平,表明PP2A失活通过翻译后蛋白水解机制降低了MPST的表达。PP2A参与钙蛋白酶系统的调节已在先前的研究中得到证实。有趣的是,在PP2A缺陷的PBMEC中,钙蛋白酶2和钙蛋白酶1的mRNA表达和蛋白质水平均显著上调。PP2A的缺乏会导致钙离子的大量流入和钙蛋白酶2磷酸化的增加,这表明PP2A缺乏会增强钙蛋白酶2的活性。此外,免疫共沉淀实验的结果表明,PP2A失活导致钙蛋白酶2和MPST之间的结合增加。重要的是,钙蛋白酶抑制剂PD150606的给药有效地逆转了MPST水平的降低,并阻断了PP2A失活诱导的钙蛋白酶2的增加。因此,这些发现表明,PP2A失活导致钙蛋白酶2的表达和活性上调,从而增强钙蛋白酶2和MPST之间的相互作用,诱导MPST降解,最终导致内皮H2S生成减少。

图6. 内皮PP2A缺乏促进钙蛋白酶2介导的MPST降解
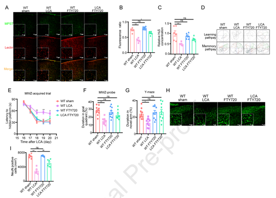
7.PP2A激活剂FTY720恢复缺血性神经元功能障碍和内皮MPST表达
接着作者研究了PP2A激活剂在治疗缺血性脑血管疾病中的潜在应用。C57BL/6J小鼠通过LCA进行脑缺血处理,并用PP2A激活剂FTY720(2mg/kg/天)或生理盐水治疗。与用生理盐水治疗的小鼠相比,给予FTY720显著增强了脑缺血模型小鼠内皮MPST的表达,并增加了H2S的产生。此外,FTY720治疗减轻了脑缺血模型小鼠的认知缺陷,恢复了脑缺血模型小鼠减少的NeuN+阳性细胞的数量。这些结果表明,FTY720通过促进MPST介导的脑血管内皮中H2S的产生来阻止缺血诱导的神经元功能障碍。

图7. PP2A激活剂FTY720恢复缺血性神经元功能障碍和内皮MPST表达
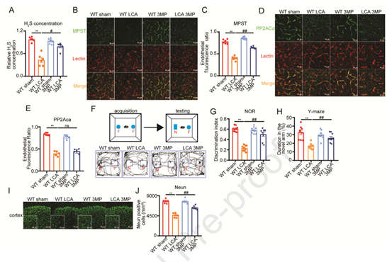
8.3MP钠恢复缺血性神经元功能障碍和内皮MPST表达
MPST的底物是3MP,它与MPST反应生成H2S,形成过硫化物中间体。先前的一项研究表明,3MP促进MPST介导的H2S产生,因此,作者研究了3MP是否可以减轻缺血性脑血管功能障碍。C57BL/6J小鼠通过LCA进行脑缺血处理,并用3MP钠(1mg/kg/天)或生理盐水腹腔注射治疗。与用生理盐水处理的脑缺血模型小鼠相比,3MP钠显著逆转了LCA诱导的H2S产生的减少。作者还发现,3MP钠显著增强了脑微血管内皮中的MPST表达,而不改变PP2Acα的表达。此外,3MP钠减轻了脑缺血模型小鼠的认知缺陷,显著增加了脑缺血模型小鼠NeuN+阳性细胞的数量。这些发现表明,3MP钠通过MPST/H2S依赖机制有效缓解了缺血诱导的神经元功能障碍。

图8. 3MP钠恢复缺血性神经元功能障碍和内皮MPST表达
总结
综上所述,该研究发现内皮PP2A通过抑制钙蛋白酶2的活性来维持MPST介导的H2S的产生,减轻神经元损失和海马LTP缺陷,从而改善认知功能障碍。PP2A-MPST转导通路有望成为减轻脑血管损伤的潜在治疗靶点。

查看更多

查看更多

查看更多
联系我们
返回顶部