查看更多
明星产品
关注我们
扫码关注我们
了解更多信息
钾通道Kv1.3在调节许多炎症疾病中的免疫细胞功能方面发挥着重要作用,但其在骨关节炎(osteoarthritis,OA)中的研究还不是很多。OA是最常见的退行性关节病,全球约有6.54亿人受到该疾病的影响,其显著降低人类的生活质量,加剧社会经济负担。OA的典型症状主要为疼痛、关节僵硬及功能障碍。目前的治疗策略以缓解疼痛症状和改善炎症为主,如姑息性OA药物双醋瑞因、葡萄糖胺、非甾体抗炎药(NSAID)和止痛药等。然而由于OA病理机制的异质性,目前以缓解症状为主的药物治疗效果并不明显,人们对OA的发病机制了解仍十分有限,需要开发新的治疗策略。

2024年12月25日,南京大学一研究团队在《Advanced Science》杂志上在线发表了题为“ShK-modified UCMSCs Inhibit M1-Like Macrophage Polarization and Alleviate Osteoarthritis Progression via PI3K/Akt Axis”的研究报告,揭示了Kv1.3作为OA的潜在治疗靶点,并证明了使用ShK转基因工程UCMSC作为肽的递送物在OA治疗中的有效性。值得注意的是,在本研究中,作者使用汉恒生物提供的ShK过表达慢病毒产品构建了稳定表达分泌型ShK多肽的工程化UCMSC细胞。

接下来,让我们一起来了解一下这篇文章吧。
1.Kv1.3在OA患者和小鼠OA 模型滑膜中的M1巨噬细胞中高表达
为了探究Kv1.3通道是否参与OA的进展,作者检测了Kv1.3在OA患者和OA模型小鼠滑膜中的表达情况。H&E染色结果显示OA滑膜出现以大量细胞浸润为特征的滑膜增生,而非OA滑膜则没有类似的结果。在假手术和DMM模型之间也可以观察到类似的差异。结果还发现,无论是在人还是在小鼠标本中,关节滑膜中Kv1.3阳性细胞的比例较大,且OA滑膜中的比例明显高于非OA滑膜。
为了确定Kv1.3是否在M1巨噬细胞中表达,作者又检查了临床样本滑膜中Kv1.3和M1巨噬细胞标志物的表达情况。通过免疫荧光(IF)实验在临床滑膜样本中观察到CD80和Kv1.3 的共定位,表明Kv1.3存在于M1巨噬细胞中。小鼠滑膜样本的双阳性免疫荧光染色也显示体内M1巨噬细胞中有Kv1.3的表达。在体外,从IF和WB结果中也观察到LPS刺激后小鼠巨噬细胞系RAW264.7细胞中Kv1.3的表达上调。这些发现表明,OA滑膜中M1巨噬细胞发生了积聚,同时OA进展过程中Kv1.3表达水平升高。

图1. Kv1.3在OA患者和小鼠OA模型滑膜中的M1巨噬细胞中高表达
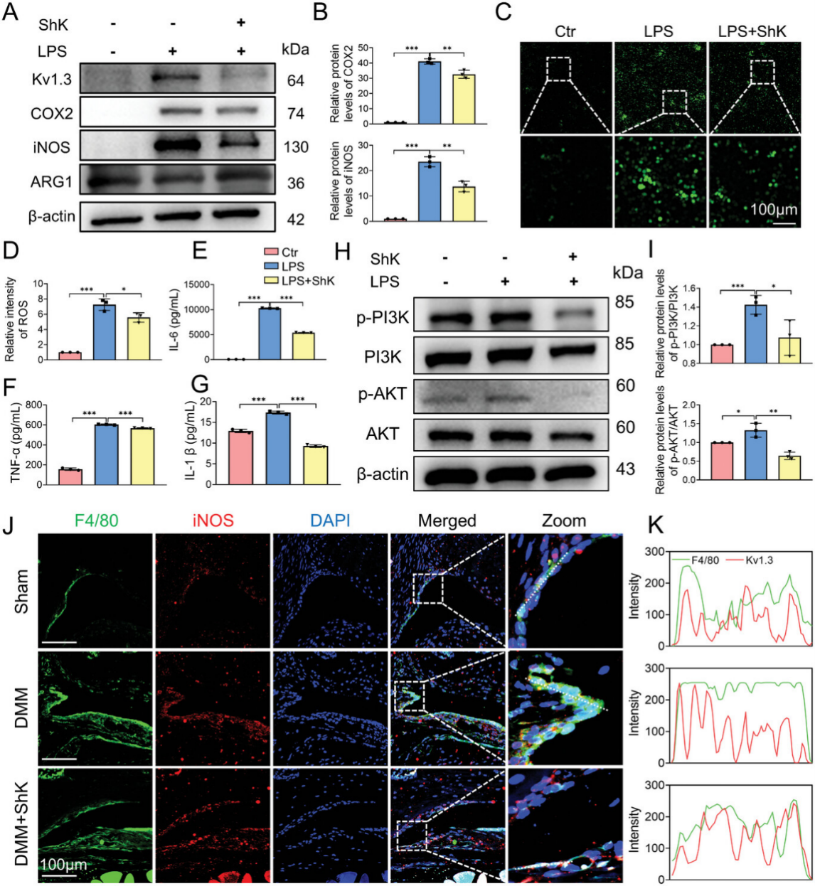
2.Kv1.3 抑制剂 ShK 通过 PI3K/Akt 轴有效抑制 ROS 和 M1 极化
为了阐明Kv1.3在M1巨噬细胞极化中的作用机制,作者使用 LPS 处理的 RAW264.7 细胞来诱导 M1 巨噬细胞极化。与对照组相比,LPS 处理后,经典炎症因子(如 iNOS和 COX2)的蛋白水平升高。而使用Kv1.3抑制剂ShK(一种多肽)处理可以逆转这些变化,并且ARG1(M2 标志物)的表达在 ShK 处理后有所降低。同样,ShK处理可逆转LPS 诱导的 RAW264.7 细胞中 Kv1.3 蛋白的表达上调。ELISA 结果显示,LPS 处理的RAW264.7细胞上清液中IL-1β、IL-6 和 TNF-β 的表达增加也在 ShK 处理后被逆转。由于抑制 Kv1.3 通道可阻止 PI3K/Akt 通路的激活,该通路调节IL-1β、IL-6、TNF-α等的转录,作者检查了ShK 是否参与了 PI3K/Akt 通路的调控。 Western blot分析显示,ShK显著降低PI3K和Akt的磷酸化水平。在mRNA水平上,LPS刺激显著增加Il1b、Il6、Tnf、Nlrp3和Nos2的表达,然而,用ShK抑制Kv1.3可以逆转LPS处理的RAW264.7细胞中炎症因子在mRNA和蛋白质水平上的增加。此外,关节内注射ShK可以减轻滑膜增生和巨噬细胞浸润。这些结果表明,Kv1.3 抑制剂 ShK 通过抑制M1 极化巨噬细胞介导的活化来减轻 DMM 诱导的软骨侵蚀。

图2. Kv1.3 抑制剂 ShK 通过 PI3K/Akt 轴有效抑制 ROS 和 M1 极化
3.体外实验证实抑制 Kv1.3 可抑制OA进展
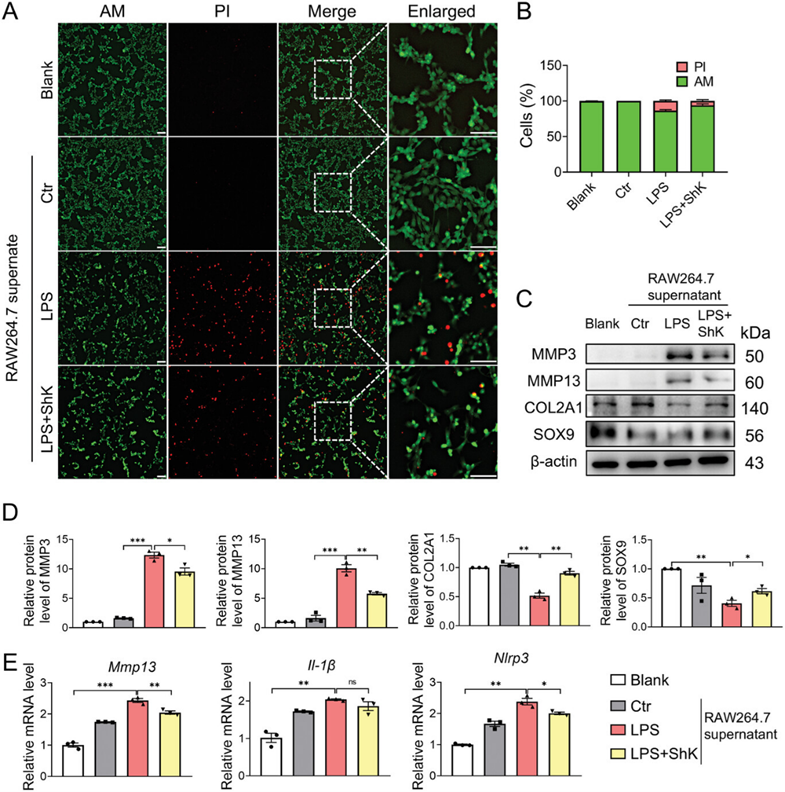
由于OA的主要病理特征是软骨退化,其特征是分解代谢过度与合成代谢不足造成的不平衡。将来自RAW264.7细胞的培养基添加到ADTC5软骨细胞中,经LPS处理的RAW264.7细胞的上清液在ADTC5软骨细胞中诱发了炎症表型。钙黄绿素AM和碘化丙啶(PI)染色(活/死细胞染色)发现,shK处理后死细胞的比例下降,表明ShK预处理巨噬细胞可显著减轻LPS处理对共培养软骨细胞的有害影响。这些结果表明ShK 可以改善与 LPS 预处理的 RAW264.7 巨噬细胞共培养的软骨细胞中的 OA 样表型。

图3. 体外实验证实抑制 Kv1.3 可抑制 OA 进展
4.Kv1.3 抑制剂 ShK 可抑制体内 OA 进展
为进一步探讨Kv1.3是否参与调控OA中巨噬细胞的极化,在小鼠OA模型的关节内注射了Kv1.3抑制剂ShK。骨关节炎模型(DMM)组组织切片H&E染色显示滑膜增生,大量巨噬细胞浸润滑膜,而假手术组则无此表现。DMM手术8周后,DMM组关节软骨厚度明显小于假手术组,表面纤维化面积较大,软骨细胞外基质丢失增多,肥大性软骨细胞增多。然而,与DMM组相比,ShK 治疗组的国际骨关节炎研究协会 (OARSI) 评分提高(包括细胞外基质增加、软骨细胞凋亡减少且软骨表面更光滑)。关节切片的 IHC 染色显示,在 DMM 组中,COL2A1 水平降低,基质降解酶MMP13水平升高,shK处理组则呈相反趋势。使用微型计算机断层扫描 (micro-CT) 评估骨赘的形成,发现与假手术组相比,DMM组小鼠关节矿化增加、关节周围骨赘增大、胫骨和股骨表面更粗糙以及关节间隙变窄,然而,这些病理变化在 ShK 治疗小鼠中得到改善。综上所述,这些数据表明,阻断 Kv1.3通道可以抑制巨噬细胞释放炎症因子,从而减轻 DMM 诱导的体内软骨侵蚀和滑膜炎。

图4. Kv1.3 抑制剂 ShK 可抑制体内 OA 进展
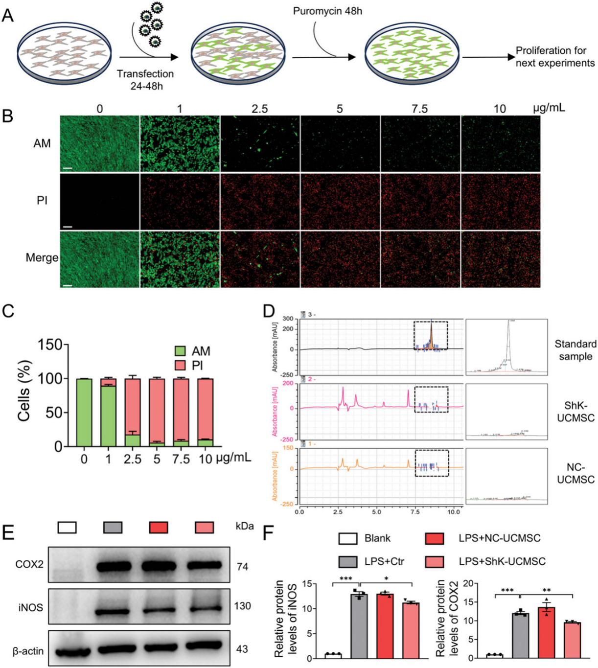
5.工程化UCMSCs的制备及特性
为了获得能够分泌ShK的UCMSC,作者用慢病毒转染UCMSC以获得过表达ShK的细胞株。为了进一步研究 ShK-UCMSCs 分泌的 ShK 是否能够抑制 RAW264.7 细胞的 Kv1.3 通道,作者将LPS 预处理的 RAW264.7 巨噬细胞与对照组 vel-UCMSCs 或 ShK-UCMSCs 组细胞共培养。Western blot结果表明,与对照组相比,ShK-UCMSCs组可以减少 RAW264.7 巨噬细胞在 LPS 刺激后的炎症因子产生(如 COX2 和 iNOS)。总之,这些结果表明工程化的 UCMSCs 可以成功分泌功能性 ShK,其在抑制 M1 巨噬细胞产生炎症因子方面发挥了类似的作用。

图5. 工程化UCMSCs的制备及特性
6.工程化 UCMSC 通过抑制 M1 巨噬细胞极化来减弱 OA 表型
为了研究工程化的 ShK-UCMSCs 对体内 OA 进展的影响,通过每周一次将 10 µL 体积含有每毫升 10000 个细胞的NC-UCMSCs 或ShK-UCMSCs注射到小鼠膝关节中。将实验小鼠分为假手术组、PBS+DMM(DMM)、ShK+DMM(ShK)、NC-UCMSC+DMM(NC-UCMSC)和 ShK-UCMSC+DMM(ShK-UCMSC)组。H&E 组织学染色显示,ShK-UCMSC 组的滑膜炎和巨噬细胞浸润少于 DMM 和 NC-UCMSC 组。治疗8周后,ShK-UCMSC组软骨侵蚀表面更加规则,关节软骨增厚,而PBS和NC-UCMSC组软骨侵蚀表面规则性较差,软骨变薄,软骨细胞分布异常。与之前的结果一致,关节切片的IHC染色显示DMM组的COL2A1降低,基质降解酶MMP13增加。此外,还发现在DMM诱导的OA模型中,F4/80阳性细胞中的iNOS相当低。总体而言,ShK-UCMSC组的治疗效果优于ShK组,其特点是软骨侵蚀较少、分解代谢标志物MMP13水平较低、合成代谢标志物COL2A1水平较高、M1巨噬细胞浸润较少。这些结果表明了应用 ShK-UCMSCs 比单独使用 ShK 治疗 OA 更有效。

图6. 工程化 UCMSC 通过抑制 M1 巨噬细胞极化来减弱 OA 表型
综上所述,本研究发现抑制 Kv1.3 可通过巨噬细胞中的 PI3K/Akt 通路减少 ROS 产生和 M1 极化,并开发了能够分泌功能性 ShK 的工程化 UCMSC,其可通过有效抑制 Kv1.3来改善 OA。ShK-UCMSC 具有独特的优势,例如更长的停留时间和持续释放,不会对主要器官产生不利影响。因此,该研究提供了一种有前途的策略来递送可用于治疗更多慢性炎症疾病的肽类药物。

查看更多

查看更多

查看更多
联系我们
返回顶部