查看更多
明星产品
关注我们
扫码关注我们
了解更多信息
钙化性主动脉瓣疾病(calcific aortic valve disease,CAVD)是一种常见且临床后果严重的心脏瓣膜疾病,但其发病机制尚未完全明确。过往CAVD被认为是瓣膜退化和钙沉积导致的被动过程,现阶段研究发现其实是与生理性骨矿化相似的主动调节过程。主动脉瓣间质细胞(VIC)作为主动脉瓣中的主要细胞类型而起着关键作用,健康时处于静止状态,在病理条件下会引发一系列病变反应。重要的是,VIC向成骨样细胞转化是主动脉瓣钙化的基本特征。因此,将向成骨样细胞转化的VIC恢复为静止状态可能是减轻或逆转CAVD的有效手段。近年来,越来越多证据表明表观遗传学调控在CAVD的发展中至关重要,其中m6A甲基化修饰在CAVD中的功能尚未得到关注。

图片.主动脉瓣钙化的关键“开关”——ALKBH5
2024年12月10日,广州医科大学朱东兴教授团队在《Cardiovascular Research》(IF=10.2)上发表题为“The N6-methyladenosine demethylase ALKBH5 is a novel epigenetic regulator of aortic valve calcification”的研究论文。本研究结合CAVD患者的临床样本与人瓣膜间质细胞(hVIC)钙化模型,筛选了其中m6A调控因子的表达变化,发现关键m6A去甲基化酶ALKBH5表达显著下调,同时m6A水平升高。接着使用m6A修饰抑制剂3-脱氮腺苷(DAA)处理hVIC钙化模型,hVIC成骨分化和钙化均得到显著改善。随后,进一步在hVIC钙化模型中沉默或过表达ALKBH5,并在模型发展的不同时间(造模第7天和第14天)探讨ALKBH5的影响和作用机制。研究结果发现,ALKBH5通过调节TGF-β信号通路抑制CAVD的发展。ALKBH5直接下调TGFBR2 mRNA的m6A水平,增加其不稳定性而被降解,进而下调SMAD2的磷酸化水平,并减轻了hVIC钙化模型的成骨分化和钙化状态。本研究证实了hVIC中m6A甲基化水平升高会促进CAVD的发展,ALKBH5表达在其中发挥着关键作用,表明ALKBH5或可作为治疗CAVD的潜在靶点。
本研究中,汉恒生物有幸为作者提供了ALKBH5过表达腺病毒,并在hVIC钙化模型中成功实现ALKBH5的高表达。
下面我们一起来看看作者是如何发掘其中的机制:
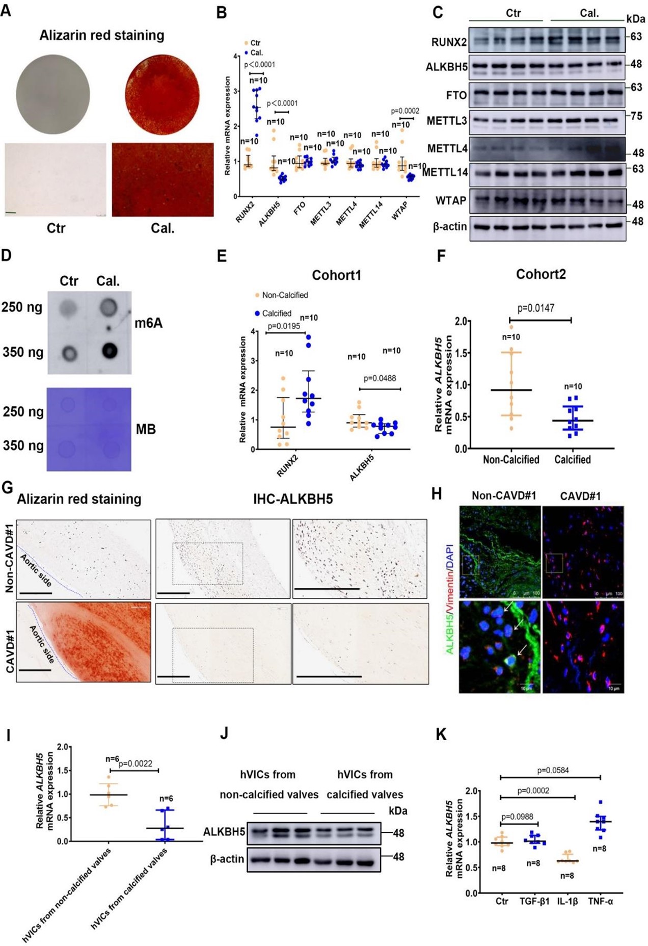
1. ALKBH5在钙化的hVIC和人主动脉瓣中表达下调
作者为探究m6A修饰在CAVD发病机制中的潜在作用,检测了体外hVIC钙化过程中m6A调控因子的表达情况,发现ALKBH5的mRNA和蛋白水平均持续下降,且钙化的hVIC中整体m6A修饰水平显著增加(图1 A-D)。在CAVD患者的临床样本中,主动脉瓣钙化区ALKBH5的mRNA和蛋白表达下调,且从钙化区分离的hVIC也是如此(图1 E-J)。此外,瓣膜炎症是CAVD早期的主要特征,用炎症细胞因子IL-1β处理显著降低了hVIC中ALKBH5的表达(图1 K)。结果表明,ALKBH5表达下调与瓣膜炎症和CAVD发病机制有关。

图1. ALKBH5在CAVD中表达下调
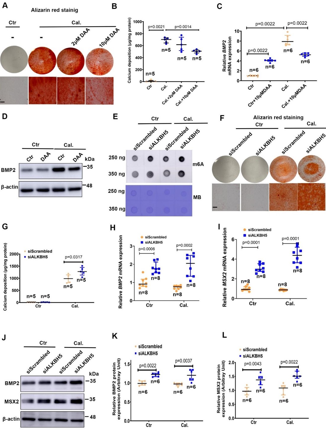
2. 沉默ALKBH5加剧体外hVIC的成骨分化和钙化
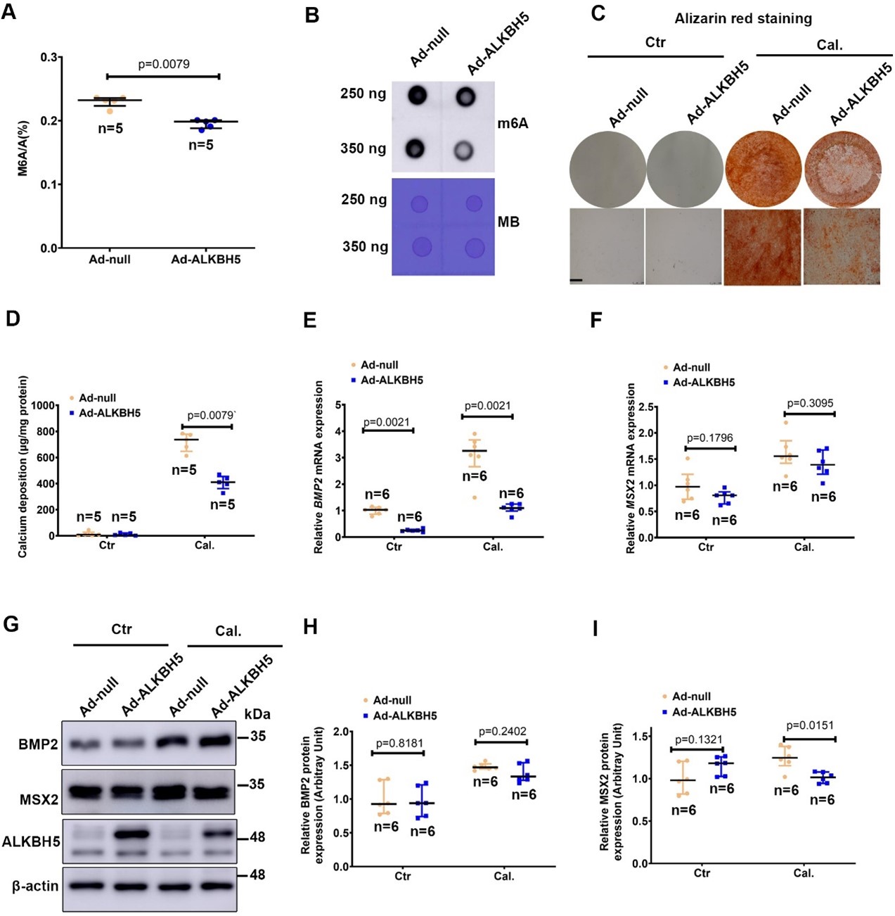
为评估ALKBH5在CAVD中的潜在功能,作者先使用含抗坏血酸和无机磷酸盐的钙化培养基诱导hVIC体外钙化模型进行后续研究。结果显示,经m6A抑制剂DAA处理后,hVIC的钙化程度显著降低,同时BMP2表达明显减少(图2 A-D)。在对照与钙化两种条件下,采用siRNA方式沉默ALKBH5基因的表达,均导致hVIC中整体m6A水平显著上升,BMP2和MSX2的表达水平也随之升高。在钙化条件下,第14天的钙沉积显著增加(图2 E-L)。相反,通过腺病毒介导ALKBH5过表达,hVIC的整体m6A水平降低,钙沉积减少,且BMP2的mRNA水平以及MSX2的蛋白水平均出现下调(图S7)。结果表明,ALKBH5介导的m6A修饰可能在体外抑制hVIC的成骨分化和钙化。

图2. 沉默ALKBH5可促进体外hVIC成骨分化和钙化

图S7. 过表达ALKBH5抑制了hVIC在体外的成骨分化和钙化
3. 沉默ALKBH5可促进hVIC和hVEC的炎症反应
除了对成骨分化和钙化的影响,炎症在CAVD发展中同样至关重要。因此,作者进一步研究了ALKBH5对瓣膜炎症的调节作用。结果发现,在对照处理和造模处理的第7天,沉默ALKBH5显著增加了hVIC中炎症因子TNF-α、IL-1β和ICAM1的mRNA水平(图3 A-C)。而过表达ALKBH5则显著下调了IL-1β和ICAM1的mRNA表达以及ICAM1的蛋白表达,但TNF-α的mRNA水平未受影响(图3 D-H)。此外,敲低人瓣膜内皮细胞(hVEC)中的ALKBH5,在第7天会显著增加IL-1β的mRNA和蛋白表达(图3 I-K)。结果表明,ALKBH5在瓣膜炎症中具有潜在作用。

图3. ALKBH5调节瓣膜炎症
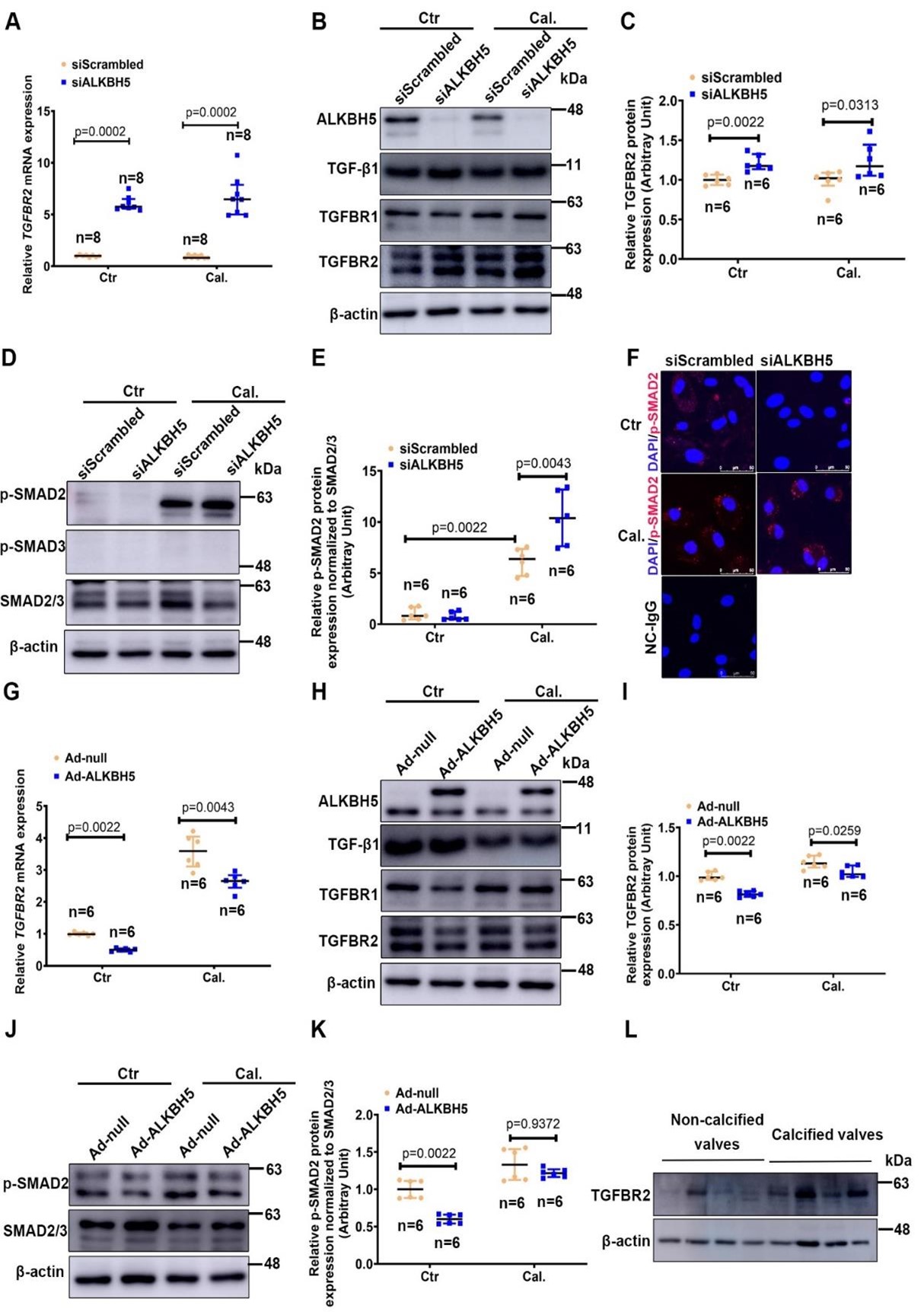
4. ALKBH5调控hVIC中的TGFBR2/SMAD2信号通路
接着,作者继续研究了ALKBH5抑制hVIC成骨分化和钙化的潜在机制。有研究表明,TGF-β信号通路在CAVD发生发展过程中起着关键作用[1]。与先前报道一致,在hVIC钙化过程中,TGF-β1的mRNA和蛋白水平以及TGFBR2的mRNA水平显著增加(图S8)。进一步研究结果发现,沉默ALKBH5会在第7天显著增强hVIC中TGFBR2的mRNA和蛋白表达,以及 SMAD2的磷酸化水平;过表达ALKBH5则效果相反(图4 A-K)。并且,与非钙化的主动脉瓣组织相比,钙化主动脉瓣组织及从钙化区域分离的hVIC中,TGFBR2蛋白表达显著增加(图4 L)。结果表明,TGFBR2/SMAD2信号通路可能是ALKBH5抑制hVIC成骨分化和钙化的作用机制。

图S8. ALKBH5不会改变hVIC中TGFβ1和TGFBR1的表达

图4. ALKBH5调控hVIC中的TGFBR2/SMAD2信号传导
5. ALKBH5通过TGFBR2/SMAD2信号通路调节hVIC的成骨分化和钙化
为探讨ALKBH5是否通过TGFBR2/SMAD2信号通路调节hVIC的成骨分化和钙化。在hVIC钙化培养条件下加入TGFBR1/2抑制剂LY2109761,结果显示,在第14天时,因ALKBH5缺失所导致的钙沉积得到显著缓解,同时BMP2和MSX2的mRNA与蛋白表达水平均下调(图5 A-G)。此外,采用siRNA敲低SMAD2基因表达后,同样抑制了因ALKBH5缺失引发的hVIC钙沉积(图5 H, I)。在第7天的检测中发现,MSX2的mRNA表达水平显著降低,而BMP2的mRNA表达上调情况未受明显影响(图5 J, K)。这些结果表明TGFBR2/SMAD2信号通路介导了ALKBH5对hVIC成骨分化和钙化的抑制作用。

图5. ALKBH5通过TGFBR2/SMAD2信号传导调节hVIC的成骨分化和钙化
6. ALKBH5直接调控hVICs中TGFBR2 mRNA的m6A水平及稳定性
为明确ALKBH5调节hVIC中TGFBR2/SMAD2信号的潜在机制,作者先通过计算机模拟,预测了TGFBR2、BMP2和MSX2 的mRNA中潜在的m6A修饰位点。随后,通过MeRIP-qPCR分析显示,过表达ALKBH5显著降低hVIC中TGFBR2和BMP2 mRNA的m6A水平,而MSX2未出现明显变化;相反,当沉默ALKBH5后,三者的m6A水平均显著升高(图6 A-G)。进一步研究发现,过表达ALKBH5可促进TGFBR2和BMP2的mRNA降解,但MSX2的mRNA水平不受影响(图6 H-J)。综合以上结果可推断,ALKBH5可能直接对TGFBR2和BMP2的mRNA进行m6A修饰调节,进而改变hVIC中的TGFBR2/SMAD2信号通路的作用。

图6. ALKBH5直接调节hVIC中TGFBR2和BMP2的m6A水平
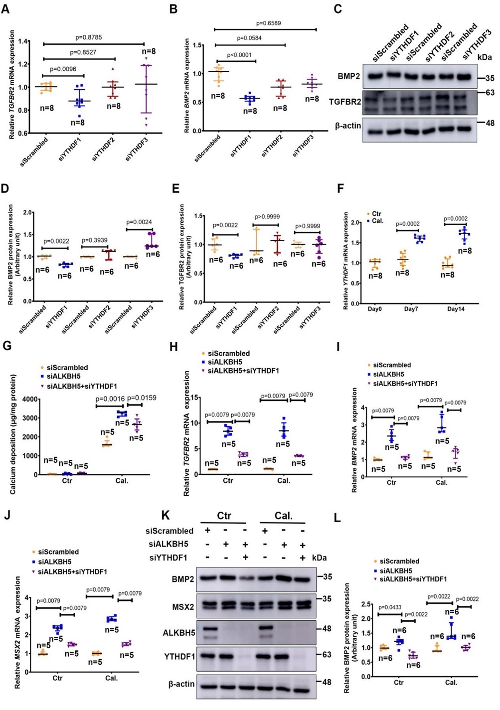
7. YTHDF1介导ALKBH5敲低后hVIC的成骨分化和钙化
m6A修饰依赖于阅读蛋白对其识别并发挥功能。因此,作者进一步探讨了m6A阅读蛋白YTHDF1/2/3在由沉默ALKBH5所诱导的hVIC成骨分化和钙化中的潜在作用。结果发现,在第2天,仅当敲低YTHDF1时,hVIC中TGFBR2和BMP2的mRNA及蛋白表达水平显著降低(图7 A-E)。同时,在hVIC体外钙化过程中,YTHDF1 mRNA水平显著上调(图7 F)。值得注意的是,在钙化条件下的第14天,敲低YTHDF1显著减少因ALKBH5表达缺失而增加的hVIC钙沉积(图7 G)。并且,在第7天,敲低YTHDF1显著下调了沉默ALKBH5诱导的TGFBR2、BMP2和MSX2的mRNA表达,BMP2蛋白表达下调,MSX2蛋白无明显变化(图7 H-L)。这表明YTHDF1在ALKBH5介导的对hVIC成骨分化和钙化的抑制作用中起关键作用。

图7. 敲低ALKBH5后,YTHDF1可在体外介导hVIC成骨分化和钙化
综上所述,m6A去甲基化酶ALKBH5通过TGFBR2/SMAD信号通路,以m6A修饰方式负向调节hVIC成骨分化和体外钙化,在CAVD中起关键保护作用,有望成为治疗CAVD的潜在靶点,为开发治疗CAVD的新策略提供了理论依据。

图形摘要. ALKBH5在CAVD中的潜在作用机制
参考文献
[1] Chakrabarti M, Bhattacharya A, Gebere MG, et al. Increased TGFβ1 and SMAD3 Contribute to Age-Related Aortic Valve Calcification. Front Cardiovasc Med. 2022;9:770065.

查看更多

查看更多

查看更多
联系我们
返回顶部