查看更多
明星产品
关注我们
扫码关注我们
了解更多信息
缺血性心脏病是导致心衰的重要病因之一,尽管近年来在经皮冠状动脉介入治疗和药物治疗方面取得了显著进展,但心肌梗死(myocardial infarction,MI)后的心力衰竭患者的预后仍不容乐观。心肌缺血损伤可导致心肌细胞死亡和纤维化,并伴有心肌水肿和炎症,除了大量心肌细胞死亡外,非心肌细胞死亡的发生率也很高,包括内皮细胞和成纤维细胞。内皮细胞通过促进血管生成以维持低氧条件下的心脏血液和能量供应,因此,血管系统一直是治疗缺血性心脏病的重要靶标。近年来,科学家们越来越多地关注到淋巴系统在心脏修复中的作用。在生理条件下,心脏淋巴系统在调节免疫反应的同时,将外渗的大分子和液体返回体循环;在病理状态下,心脏淋巴管功能不全会导致心肌水肿、炎症及心脏功能障碍等问题,因此,刺激心脏淋巴管生成有望减轻MI后的心脏功能障碍。接下来,要介绍的这篇文章就介绍了参与促进心脏淋巴管生成以恢复急性心肌梗死后的心脏功能的重要信号通路,我们一起来看看吧。

2024年11月18日,复旦大学附属中山医院葛均波院士联合邹云增教授、王时俊教授、白英楠教授在《Signal Transduction and Targeted Therapy》 (IF=40.8) 发表“EphrinB2-mediated CDK5/ISL1 pathway enhances cardiac lymphangiogenesis and alleviates ischemic injury by resolving post-MI inflammation”的研究论文,在这项研究中,作者首先发现EphrinB2(erythropoietin-producing hepatoma interactor B2,由Efnb2基因编码)在淋巴内皮细胞高表达,且Efnb2杂合敲除小鼠相比野生型小鼠在心梗后出现更严重的心功能不全和淋巴管新生不足,借助腺相关病毒(AAV)载体在小鼠体内分别过表达和敲低Efnb2,发现过表达Efnb2可改善心梗后的心脏功能,随后通过RNA测序结合基因富集分析发现转录因子ISL1(ISL LIM homeobox 1)是EphrinB2信号通路中促进心脏淋巴管生成的下游因子,通过进一步的细胞实验表明,EphrinB2通过促进ISL1的核易位来调节VEGFR3(由FLT4基因编码)的转录,而ISL1的核易位依赖于CDK5介导的磷酸化,文章最终揭示了EphrinB2介导心脏淋巴管新生以改善心梗后心肌重构和心功能的机制,表明靶向EphrinB2和心脏淋巴管生成可能是缺血性心脏病新的治疗策略。在此研究中,作者使用了汉恒生物提供的AAV-Efnb2成功实现了EphrinB2在小鼠心脏中的过表达。
下面我们一起来看看本研究的主要结果:
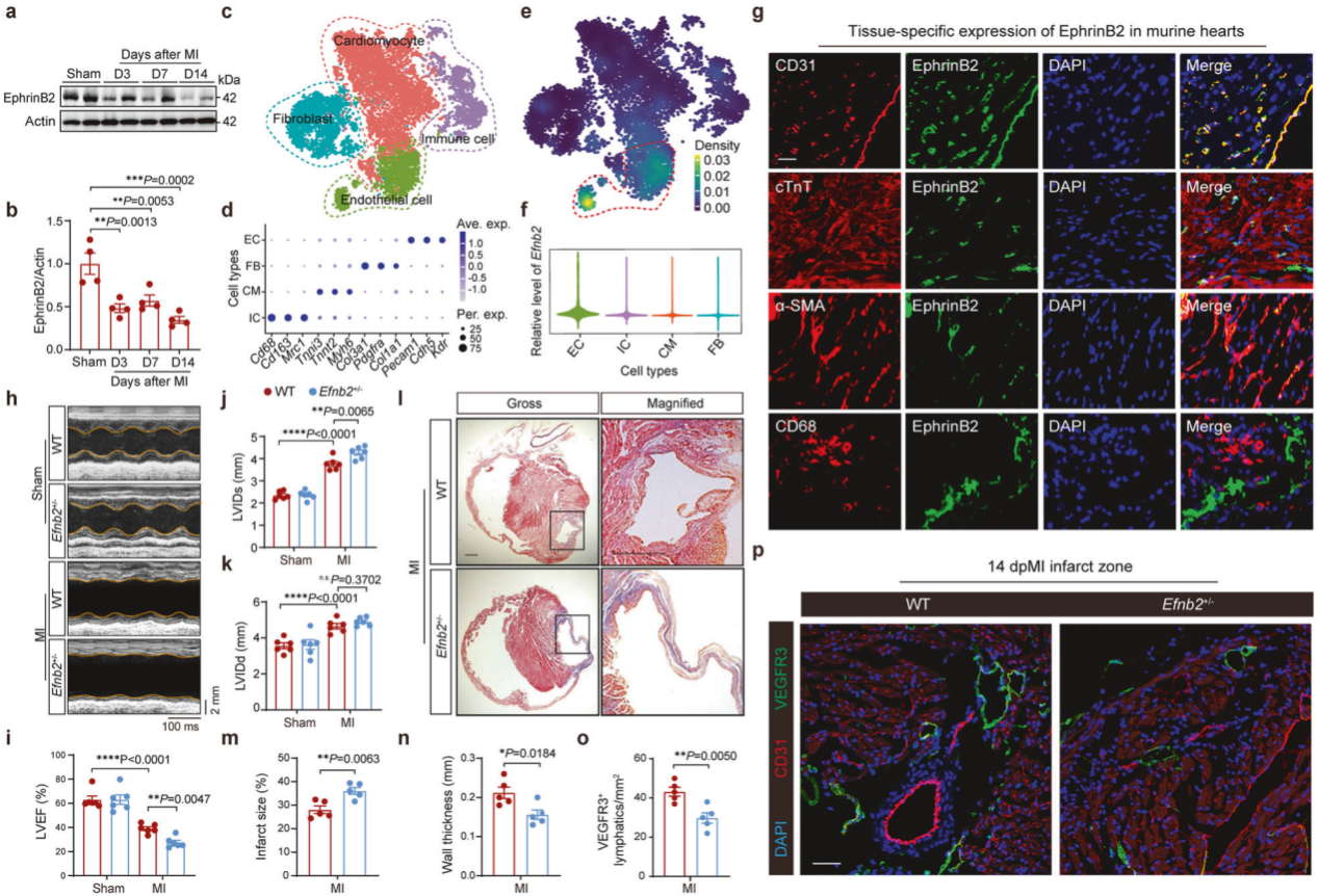
首先,作者检测到在MI后3-14天,小鼠心脏缺血区域的EphrinB2蛋白出现显著下降,并通过小鼠心脏单细胞RNA测序和免疫荧光染色数据验证,发现EphrinB2在内皮细胞群中高表达,进一步分析内皮细胞亚群,发现EphrinB2主要在淋巴管内皮细胞中表达。为了进一步探索EphrinB2在MI后心脏淋巴管生成和重塑中的作用,作者构建了Efnb2基因杂合敲除小鼠(Efnb2+/−)(Efnb2纯合敲除小鼠会在出生后早期死亡),心脏超声和病理等结果显示,Efnb2+/−小鼠在MI后出现更严重的心功能不全和不良心室重构表型,且淋巴管新生不足,心脏细胞凋亡明显增加。这些数据表明EphrinB2在心肌梗死后可促进淋巴管生成、在改善心脏功能方面具有重要作用。

图1. 急性心肌梗死后,EphrinB2在心脏淋巴管生成中的关键作用
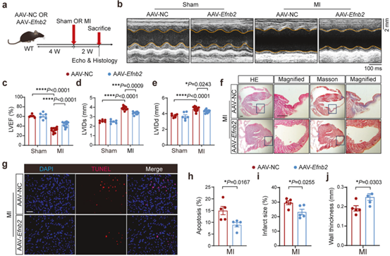
接着,为了进一步探讨EphrinB2对MI后心脏功能和重构的影响,作者使用AAV载体在小鼠体内分别敲低和过表达Efnb2,结果发现,与对照组相比,Efnb2敲低小鼠心功能明显下降、心肌梗死面积显著增大、梗死区壁厚减小。相反地,与对照组相比,Efnb2过表达小鼠MI后心功能明显改善,而且心肌梗死面积显著降低、梗死区壁厚增加、细胞凋亡减少,促炎细胞因子显著下调。通过流式分选以及免疫荧光染色实验发现,Efnb2过表达还改善了MI后心脏损伤局部的巨噬细胞浸润,促进了纵隔淋巴结回流的巨噬细胞增多。综上所述,EphrinB2过表达可促进MI后心肌淋巴管生成,减轻心肌炎症,改善心脏功能。

图2. 过表达EphrinB2可改善心肌梗死后的心脏功能
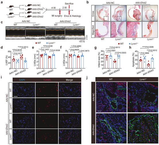
为证明通过EphrinB2介导的心脏淋巴管生成来缓解炎症是保护心脏免受心肌梗死的有效途径,作者构建了Lyve1基因敲除小鼠(Lyve1-/-),LYVE1是淋巴管内皮细胞透明质酸的标志性受体,可促进炎症条件下巨噬细胞的粘附和转运,既往研究报道,Lyve1缺失会抑制白细胞在淋巴内皮的对接和转运,导致慢性炎症加重,心功能下降。作者对Lyve1-/-小鼠及WT小鼠注射过表达Efnb2的AAV后进行MI手术或假手术,结果显示,EphrinB2过表达对WT小鼠心脏修复有益,但在Lyve1-/-小鼠中未观察到这种现象,同时,EphrinB2过表达未能减轻MI诱导的Lyve1-/-小鼠的心脏炎症,流式分选结果表明EphrinB2过表达可减少WT小鼠梗死区F4/80+Ly6Chigh 巨噬细胞,但在Lyve1-/-小鼠中无此作用。综上所述,EphrinB2介导的心脏淋巴管生成通过加速促炎巨噬细胞迁移和炎症消退发挥心脏保护作用,而Lyve1缺失会损害这种保护作用。

图3. 敲除Lyve1可消除心肌梗死后EphrinB2的抗炎作用
为确定EphrinB2在淋巴内皮细胞(lymphatic endothelial cells,LECs)中的具体作用,作者用Efnb2的过表达腺病毒转染人LECs后进行缺氧24小时处理,发现EphrinB2过表达显著增强了LECs的增殖和迁移能力,通过RNA测序结合基因富集分析结果显示,EphrinB2过表达激活了细胞周期调节,同时抑制了免疫反应,进一步通过RT-PCR和WB检测发现,EphrinB2过表达显著上调了转录因子ISL1的mRNA和蛋白水平,而且EphrinB2的过表达会进一步升高细胞核中ISL1的表达,但细胞质中未发生显著升高,结合免疫荧光染色结果,发现过表达EphrinB2增强了ISL1的核易位。染色质免疫沉淀结果表明,EphrinB2促进了ISL1在FLT4启动子处的结合,激活了ISL1的转录活性,表明ISL1的核易位在驱动EphrinB2介导的淋巴管生成中起着至关重要的作用。

图4. EphrinB2通过上调和核易位ISL1促进淋巴细胞增殖和迁移
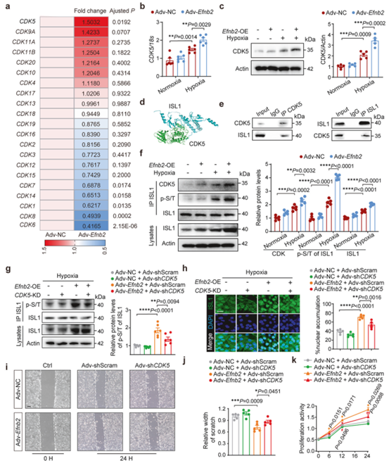
为探究EphrinB2如何调节ISL1的核质穿梭,作者分析了缺氧条件下的LSCs的RNA-seq数据,发现CDK5在EphrinB2过表达的LSCs中显著上调,推测CDK5可能参与LECs中ISL1的激活,作者用ClusPro工具预测了CDK5和ISL1之间存在相互作用,并用免疫共沉淀实验验证了这一发现。此外,EphrinB2过表达进一步加强了ISL1和CDK5之间的相互作用,导致缺氧条件下LECs中ISL1的磷酸化增加。随后,作者探究了EphrinB2诱导的ISL1核易位是否依赖于CDK5,作者在LSCs细胞中使用腺病毒敲低了CDK5,发现抑制CDK5表达会降低ISL1的磷酸化水平,消除EphrinB2诱导的ISL1核积累,同时抑制EphrinB2介导的LECs迁移和增殖,结果表明EphrinB2通过刺激CDK5依赖性的ISL1磷酸化过程,促进ISL1的核易位,最终促进淋巴管生成。为了证明EphrinB2通过CDK5/ISL1/ VEGFR3(由FLT4编码)信号通路在MI后增强淋巴管生成和发挥心脏保护作用的功能,作者在体内应用VEGFR3抑制剂—MAZ51处理小鼠,发现EphrinB2过表达对心功能的改善被显著削弱。此外,作者用MAZ51处理了CDK5敲低的LECs,发现与先前结果一致,敲低CDK5抑制了EphrinB2介导的LECs迁移和增殖,MAZ51处理产生了与敲低CDK5相似的抑制效果,且在CDK5敲低后MAZ51未进一步影响LECs迁移和增殖。这些数据进一步证明了EphrinB2通过CDK5/ISL1/ VEGFR3信号通路介导心肌梗死后的淋巴管生成并改善心功能。

图5. EphrinB2通过激活CDK5通路诱导ISL1核易位
综上所述,本研究表明,EphrinB2通过CDK5/ISL1/VEGFR3信号通路促进心脏淋巴管生成,改善心肌梗死后的心脏功能,过表达EphrinB2可减少梗死区巨噬细胞积聚来减轻心脏炎症,对于心肌梗死后心肌重构和心功能修复带来新的治疗希望。

查看更多

查看更多

查看更多
联系我们
返回顶部