查看更多
明星产品
关注我们
扫码关注我们
了解更多信息
小细胞肺癌(SCLC)占所有肺癌的13%-15%,是最致命的恶性肿瘤之一。尽管诊断和治疗方法不断进步,但由于患者对各种治疗药物迅速产生的耐药性,SCLC的预后仍然不容乐观。先前的研究已经发现lncRNA LYPLAL1-DT参与SCLC的肿瘤发生,但高表达的LYPLAL1-DT在SCLC化疗耐药中的具体作用和潜在机制仍未清楚。

2024年10月31日,首都医科大学杜小燕教授团队在Molecular Cancer(IF: 27.7)杂志上发表了题为《Overcoming multi-drug resistance in SCLC: a synergistic approach with venetoclax and hydroxychloroquine targeting the lncRNA LYPLAL1-DT/BCL2/BECN1 pathway》的研究论文。该研究首次发现LYPLAL1-DT通过抑制细胞凋亡和增强自噬途径促进SCLC的多药耐药。venetoclax(维奈克拉,BCL2抑制剂)和hydroxychloroquine(羟氯喹HCQ,自噬抑制剂)联合用药可显著增强SCLC细胞对主要化疗方案cDDP、VP-16或PTX的敏感性,且未观察到毒性作用。这为SCLC提供了一种新的治疗方案,有望延长SCLC患者的生存期。
文章所用汉恒产品如下:

1. LYPLAL1-DT促进SCLC的多药耐药
作者前期研究表明lncRNA LYPLAL1- DT与SCLC进展密切相关。为了研究LYPLAL1-DT在SCLC化疗敏感性中的作用,作者首先检测发现了化疗耐药患者血清中LYPLAL1-DT水平明显高于化疗敏感患者(图1A)。在建立的SCLC耐药细胞系(H446/cDDP和H196/cDDP,顺铂耐药;H446/VP-16和H196/VP-16,依托泊苷耐药;H446/PTX和H196/PTX,紫杉醇耐药)中LYPLAL1-DT的水平也比亲本细胞高(图1B和C),且其上调具有剂量和时间依赖性(图1D-G)。细胞活力分析显示,过表达LYPLAL1-DT促进了H446的化疗耐药及半抑制率IC50的升高(图1H-J)。LYPLAL1-DT的下调增加了H446/ cDDP和H196对化疗药物的敏感性(图1K)。以上数据表明LYPLAL1-DT可能在SCLC多重化疗耐药中发挥重要作用。

图1. LYPLAL1-DT参与SCLC多药耐药
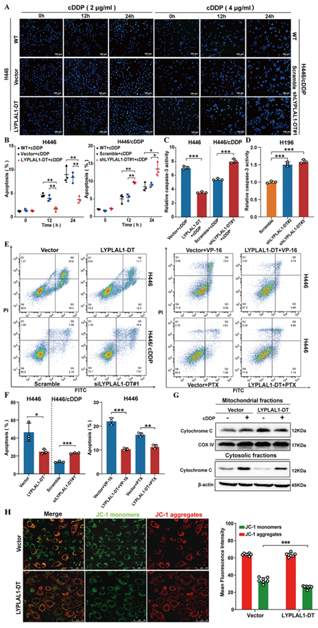
2. LYPLAL1-DT通过抑制细胞凋亡降低SCLC化疗敏感性
细胞凋亡失调是癌细胞的一个基本特征,它涉及肿瘤发生和多药耐药。为了研究LYPLAL1-DT是否参与细胞凋亡调控,作者采用Hoechst染色、流式细胞术和caspase 3活性分析方法检测细胞凋亡水平。数据显示,LYPLAL1-DT过表达抑制了细胞凋亡,而LYPLAL1-DT敲低(使用汉恒生物慢病毒载体pHBLV-U6-MCS-CMV-ZsGreenPGK-PURO构建敲低细胞株)则相反(图2A-F)。此外,LYPLAL1-DT过表达的H446细胞释放到细胞质中的细胞色素C比对照细胞低(图2G);JC-1荧光染色显示,cDDP处理下过表达LYPLAL1-DT的H446细胞的绿色荧光强度明显低于对照组,表明过表达组细胞线粒体膜电位(MMP)降低(图2H)。以上结果说明LYPLAL1-DT通过抑制线粒体凋亡通路降低SCLC的化疗敏感性。

图2. LYPLAL1-DT通过抑制细胞凋亡降低SCLC细胞的化疗敏感性
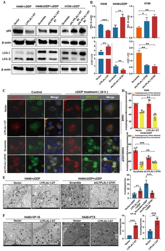
3. LYPLAL1-DT通过促进自噬降低SCLC化疗敏感性
越来越多证据表明,自噬可以使肿瘤细胞在化疗中存活并最终导致肿瘤恶化。为了确定各种化疗药物治疗下LYPLAL1-DT与自噬之间是否存在相关性,作者采用Western blot方法检测了LYPLAL1-DT过表达的H446细胞和LYPLAL1-DT敲低的H446/ cDDP和H196细胞中LC3和p62/SQSTM1的表达水平,发现LYPLAL1-DT表达与LC3-II水平呈正相关,与p62水平呈负相关(图3A和B)。为了进一步确认LYPLAL1-DT在自噬中的作用,作者分别使用汉恒生物提供的mRFP-GFP-LC3自噬双标慢病毒和透射电镜(TEM)监测自噬,都说明了LYPLAL1-DT过表达可以促进自噬(图3C-F)。这些结果表明LYPLAL1-DT参与了化疗下细胞自噬的调节。

图3. LYPLAL1-DT通过促进自噬来降低SCLC细胞的化疗敏感性
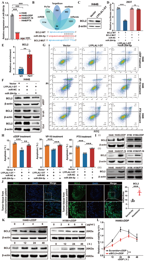
4. LYPLAL1-DT通过靶向miR-204-5p上调BCL2的表达
lncRNA发挥作用的方式之一是作为竞争性内源RNA(ceRNA)。作者前期研究表明,miR-204-5p是LYPLAL1-DT调控的microRNAs之一。为了确定LYPLAL1-DT/miR-204-5p轴是否在化疗药物治疗应答中发挥作用,作者评估了H446耐药细胞株中miR-204-5p的表达水平,发现其在三种耐药细胞株中表达均显著降低(图4A)。为了进一步探索miR-204-5p的靶基因,作者使用了5个在线网站(miRanda、PicTar、TargetScan、miRDB和starBase)预测其潜在的调控靶点,发现了84个可能的潜在靶点,其中包含与凋亡相关的关键基因BCL2(图4B),且过表达LYPLAL1-DT显著增加BCL2的表达(图4C)。miRNA与靶基因双荧光素酶实验进一步证明了miR-204-5p对于BCL2的靶向调控(图4D)(BLC2荧光素酶报告质粒和miR-204-5p mimics由汉恒生物提供)。RNA免疫沉淀(RIP)实验表明,BCL2与LYPLAL1- DT、miR-204-5p和Ago2形成的RISC复合物结合(图4E)。此外,作者进行了rescue实验,发现miR-204-5p模拟物可以逆转 LYPLAL1-DT过表达对BCL2的上调作用(图4F),且过表达miR-204-5p模拟物可显著改善LYPLAL1-DT诱导的细胞凋亡抑制(图4G-H)。进一步实验分析表明BCL2在耐药细胞系和化疗耐药患者的肿瘤切片中均上调(图4I和J)。另外在化疗药物处理下,BCL2的增加是浓度和时间依赖性的(图4K)。且在cDDP处理下沉默BCL2后,H446/cDDP细胞的细胞活力显著下降(图4L)。以上数据证实了LYPLAL1-DT通过抑制miR-204-5p从而上调BCL2的表达,促进了SCLC细胞的多药耐药。

图4. LYPLAL1-DT/BCL2/miR-204-5p轴参与SCLC细胞的化疗耐药
5. LYPLAL1-DT促进BECN1/PIK3C3复合物组装
由于BECN1与PIK3C3形成的复合物在自噬起始过程中起着至关重要的作用,作者猜测LYPLAL1-DT是否可能参与BECN1/PIK3C3复合物的组装。首先作者发现在药物处理亦或者耐药细胞株和病人切片中,BECN1的表达水平均显著增加(图5A-D)。借助RNA-蛋白互作线上预测工具RPISeq(RPISeq,http://pridb.gdcb.iastate.edu //RPISeq/),作者预测到LYPLAL1-DT可能参与BECN1/PIK3C3复合物的组装。IF/FISH实验证明了LYPLAL1-DT与BECN1和PIK3C3在H446/cDDP细胞中共定位(图5E和F)。此外,过表达LYPLAL1-DT显著增加BECN1的表达(图5G)。co-IP表明LYPLAL1- DT敲低影响BECN1/PIK3C3复合物的形成(图5H)。为了进一步确定LYPLAL1-DT是否直接与BECN1和PIK3C3结合,作者进行了MS2标记的LYPLAL1-DT的RNA pull down实验(图5I),发现LYPLAL1-DT可能作为支架参与BECN1/ PIK3C3复合物的组装。这些数据提供了LYPLAL1-DT参与BECN1/ PIK3C3复合物组装以促进化疗耐药SCLC自噬的证据。

图5. LYPLAL1-DT促进自噬核心参与者BECN1/PIK3C3复合物组装
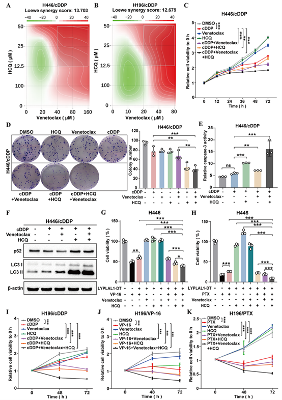
6. cDDP/VP-16/PTX、venetoclax和HCQ联合用药促进体外化疗耐药SCLC细胞死亡
由于发现了细胞凋亡和自噬在化疗耐药SCLC细胞中的作用,作者尝试使用venetoclax和HCQ来改善针对SCLC耐药的疗法。分析显示cDDP+venetoclax +HCQ三联治疗显著降低细胞生长,且增加了H446/cDDP细胞对cDDP的敏感性(图6A-C)。集落形成试验、caspase-3活性检测、自噬水平检测均表明三联疗法有显著效果(图6D-F)。进一步作者将三联用药策略扩展到VP-16或PTX时,也具有类似的效果,三联疗法对于H196耐药细胞也具有同样效果(图6G-K)。以上实验表明,cDDP/VP-16/PTX、venetoclax和HCQ联合用药可促进体外化疗耐药SCLC细胞的死亡。

图6. cDDP/VP-16/PTX、venetoclax和HCQ联合用药可促进体外化疗耐药SCLC细胞死亡
7. cDDP/VP-16/PTX、venetoclax和HCQ联合用药促进CDX小鼠模型化疗耐药SCLC细胞死亡
此外,作者通过皮下注射H446/ cDDP及LYPLAL1 - DT过表达和对照细胞株,建立细胞系来源异种移植(CDX)小鼠模型,并用多种化疗药物组合联合治疗。结果均表明,三联疗法显著减轻了化疗耐药(图7)。

图7. 三联疗法可显著缩小CDX小鼠模型化疗耐药SCLC的肿瘤体积
8. cDDP/VP-16/PTX、venetoclax和HCQ联合用药促进PDX小鼠模型化疗耐药SCLC细胞死亡
为了进一步评估三联疗法的治疗潜力,作者使用了来自4名患者来源异种移植(PDX)肿瘤模型(No.A7391、No.21031902、No.20090907、No.19111114),前三个模型中LYPLAL1-DT的表达水平远高于最后一个模型。数据表明,venetoclax和HCQ在LYPLAL1-DT高表达的三个样本中显著增加cDDP/VP-16/PTX诱导的细胞死亡,而在LYPLAL1-DT低表达的样本中几乎没有影响(图8)。且三联疗法的安全性评估表明其无明显的肝脏和肾脏损伤,说明三联疗法在临床应用中具有良好的前景。

图8. 三联疗法可显著缩小PDX小鼠模型化疗耐药SCLC的肿瘤体积
综上所述,该研究发现SCLC中LYPLAL1- DT的上调通过LYPLAL1-DT/ miR-204-5p/BCL2轴抑制细胞凋亡,并通过促进BECN1/PIK3C3复合物的组装促进自噬,从而调节SCLC的多药耐药性。venetoclax、HCQ与cDDP/VP-16/PTX的三联疗法可用于高表达LYPLAL1-DT的SCLC的治疗。此研究揭示了SCLC化疗耐药的新机制,并据此为临床试验提供了一种新的疗法,为SCLC的临床治疗提供了新前景。


查看更多

查看更多

查看更多
联系我们
返回顶部